7OM-1625-004_w - 第158页
7OM-1603 5-1 0908-001 1. Pneumatic Diagram 1.1 Pneumatic Diagram (GS-FP100) Elevator Axis 2 (Upper) Rack Shutter (Upper) Elevator Axis 1 (Lower) Rack Shutter (Lower) Traverse Unit Pallet Chuck Traverse Unit EL Clamper Tr…

7OM-1603
0908-001 5-B

7OM-1603
5-10908-001
1. Pneumatic Diagram
1.1 Pneumatic Diagram (GS-FP100)
Elevator Axis 2 (Upper)
Rack Shutter (Upper)
Elevator Axis 1 (Lower)
Rack Shutter (Lower)
Traverse Unit
Pallet Chuck
Traverse Unit
EL Clamper
Traverse Unit
FD Clamper
Flux Application
Air Supply Socket
Elevator
Air Supply Socket
Bundled Connector Air Piping
(Arrangement No. 3)
Bundled Connector Air Piping
(Arrangement No. 1)
Traverse Cart
From the air supply socket
Elevator Unit Pneumatic Diagram
Traverse Cart Pneumatic Diagram
Flat Cable

7OM-1603
5-2
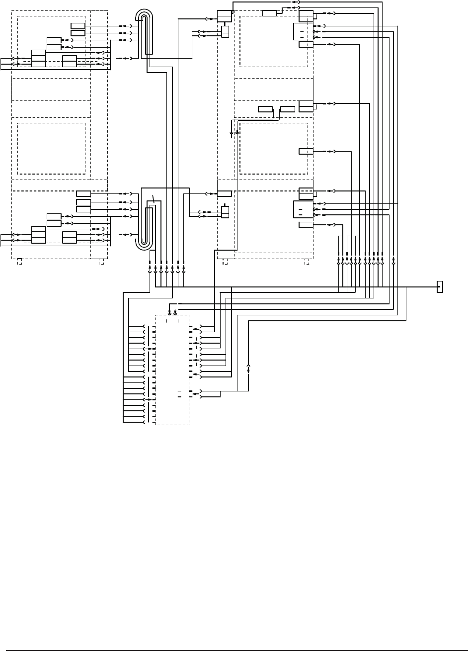
2. Layout of Sensors and Loads
2.1 Elevator Unit
1003-002 A(1092104503)
34W2004927
3092114504
34W2005240
34W2005241
34W2004933
34W2004931
39W2100459
39W2100460
34W2004941
39W2100461
39W2100462
49W2100482
49W2100474
1092114500
49W2100483
49W2100485
49W2100484
49W2100477
39W2100486
39W2100487
4092114501
34W2004942
49W2100476
49W2100478
39W2100463
34W2005244
34W2005248
B15506B15505
S0501
S0502
S0503
B15513
B15526
B15515
B15516
S15517
S15518
S15519
B15522B15524
B15523B15525
B15514
B15527
B15528B15530
B15529B15531
B15532
H15544
H15543
H15542
Y15538
Y15537
B0201
B0302
B15521
M02
M03
EVU-A
EVU-B
X15528
X15529
X15530
X15531
X15532
X15516
X15538
X15527
X15515
X15507,10
X15509,12
X15508,11
X15517,42
X15519,44
X15518,43
XS0501-2
XS0503-2
XS0502-2
U155
X15505
X15506
M02
M02P
M03
M03P
H0001
XS15517
XS15519
XS15518
XB0202
B0202
H0001
S15518
S0502
S15519
S0503
S15517
S0501
B15515
B15527
Y15538
B15528
B15529
B15530
B15531
Y15537
B15522
B15523
B15524
B15525
EVD
EVD
XB0202
XB0202
XM02
XM02
XM03
XM03
EVU
EVU
CN28
CN29
CN30
CN31
CN32
CN16
CN38
CN27
CN15
CN5
CN6
CN7,CN10
CN9,CN12
CN8,CN11
CN17,CN42
CN19,CN44
CN18,CN43
X15601
CN1
X1562B
CN2B
X1562A
CN2A
X15701
CN1
X1572B
CN2B
X1572A
CN2A
XS0501-1
XS0503-1
XS0502-1
EVD-A
EVD-B
B15513
B15521
B15514
B15526
XS0501-2
XS0503-2
XS0502-2
XS15517
XS15519
XS15518
XS0501-1
XS0503-1
XS0502-1
XB0302
XB0201
XB0302
XB0201
XH0001
XH0001
XB15406
XB15406
B15406
B15406
X15522
X15523
X15524
X15525
X15526
X15514
X15537
X15521
X15513
CN22
CN23
CN24
CN25
CN26
CN14
CN37
CN21
CN13
X26909 X26909
U157
U156
HLS
HLS
S15518
S0502
S15519
S0503
S15517
S0501
H0001
B15406
M02
M02P
M03
M03P
B0201
B0302
X15546
X15547
CN46
CN47
X15501
X15502
CN2
CN1
PWR
X24G10
X15504
X15503
CN3CN4
HLS
X115501 X115501
(UA54)
B15506B15505
HITACHI
Elevator Front
Cable
veyor
Elevator Rear
Magazine Section
TV-EV Bundled Connector
X35
Cableveyor