TR8S_使用说明书 - 第19页
TR 8S 使用说明书 3-2 3-1-2 托盘的安装 托盘座板有 ST 式和 A 式(选购项)、 2 英寸式蜂巢式(瓦夫 尔)托盘架(选购项)。 托盘种类 安装方式 用途 ST 式 弹簧固定方式 能方便 地进行托盘的更 换。 A 式 螺母固定方式 用于以聚乙烯等 软性材料制作的托盘 。 2 英寸式蜂巢式 (瓦夫 尔) 托盘架 托盘紧固夹固定 方式 用于小尺寸托盘 。 1) 托盘座板为 ST 式(弹簧固定式) 步骤 1 :请将 「①托盘…

TR8S 使用说明书
3-1
3
操作
3-1 元件供给
3-1-1 流程图
贴片机
MTS
(
TR8S/TR8SR
)
备注
1
由于与贴片机联动,MTS 一方不
需要操作。
2
3
通过贴片机读入的程序会自动
地下载到
MTS
。
4
通过生产程序的吸附数据确认
5
6
7
装好后把门关上。
8
9
10
11
12
13
14
15
16
17
18
电源 ON
将托盘装到托盘座板上
转到联机状态
示教吸附位置
生产开始
发生托盘元件用尽
确认元件用尽的层 No.
使
MTS
脱机
补充元件
使
MTS
恢复到联机
补足元件剩余数
重新开始生产
返回原点
确认托盘层数
将叠盘箱装到
MTS
上
读入生产程序
将托盘座板装到叠盘箱里
贴片机上的作业结束

TR8S 使用说明书
3-2
3-1-2 托盘的安装
托盘座板有 ST 式和 A 式(选购项)、2 英寸式蜂巢式(瓦夫尔)托盘架(选购项)。
托盘种类
安装方式
用途
ST
式
弹簧固定方式
能方便地进行托盘的更换。
A
式
螺母固定方式
用于以聚乙烯等软性材料制作的托盘。
2
英寸式蜂巢式(瓦夫尔)托盘架
托盘紧固夹固定方式
用于小尺寸托盘。
1)
托盘座板为
ST
式(弹簧固定式)
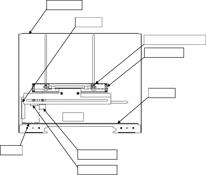
步骤 1:请将「①托盘」放在「②托盘座板」上,轻轻地顶住基准面(X 和 Y)。
步骤 2:请将「③托盘夹」轻轻地(弹簧下沉 1mm 左右)压住「①托盘」,同时固定「④托盘夹
螺母」 (2 处)。
步骤 3:在元件用尽等情况下,只要把托盘夹的「⑤夹子部分」朝
方向推,就能方便地进行
相同尺寸托盘的交换。
2)
托盘座板为
A
式(螺母固定式)时的安装
步骤 1:请将「①托盘」放在「②托盘座板」上,轻轻地顶住基准面(X 和 Y)。
步骤 2:请将「③托盘夹」(2 处)轻轻地抵住「①托盘」,固定「④托盘夹螺母」。
步骤 3: X 方向以「⑥侧夹」固定。如果是小托盘,请用 A 固定。
① 托盘
② 托盘座板
③ 托盘夹
④ 托盘夹螺母(2 处)
⑤ 夹子部分
基准面 Y
托盘原点
基准面 X
① 托盘
② 托盘座板
③ 托盘夹(2 处)
托盘原点
基准面 X
④ 托盘夹螺母
A
⑥ 侧夹
基准面 Y

TR8S 使用说明书
3-3
3)
托盘座板
2
英寸式蜂巢式(瓦夫尔)托盘架的安装
步骤 1: 请将「①托盘」放在「②托盘座板」上,轻轻贴住基准面(X 及 Y)。
步骤 2: 请用「⑤托盘紧固夹 A」轻轻地压住「①托盘」(弹簧下沉 1mm 左右),固定「④托架螺
母」。
步骤 3: X 方向用「⑥托盘紧固夹 B」固定。
基准面 Y
④ 托架螺母(2 个位置)
② 托盘座板
③ 托架(夹)
⑥ 托盘紧固夹 B
⑤ 托盘紧固夹 A
① 托盘
基准面 X