TR5DNR_使用说明书 - 第25页
TR5 Series 使用说明书 3-4 3.1.3 托盘座板的安装 步骤 1 :请将「 托盘座板」的两端插入「 托盘导轨」,顺水平方向推入。 步骤 2 :请确认「 托盘座板」已进入「 托盘导轨端部挡块」的内侧。 * 采用带开关罩的叠盘箱(选择项)时,在装好全部托盘座板后,请关闭闸门以免托盘座板跳出。 < TR5SNR/5SNX/TR5SNI/5SNJ 用叠盘箱> < TR5SNR/5SNX/TR5SNI/5SNJ 用叠…

TR5 Series 使用说明书
3-3
3) 托盘座板 2 英寸式蜂巢式(瓦夫尔)托盘架的安装
步骤 1: 请将「托盘」放在「托盘座板」上,轻轻贴住基准面(X 及 Y)。
步骤 2: 请用「托盘紧固夹 A」轻轻地压住「托盘」(弹簧下沉 1mm 左右),固定「托架螺
母」。
步骤 3: X 方向用「托盘紧固夹 B」固定。
基准面 Y
托架螺母(2 个位置)
托盘座板
托架(夹)
托盘紧固夹 B
托盘紧固夹 A
托盘
基准面 X

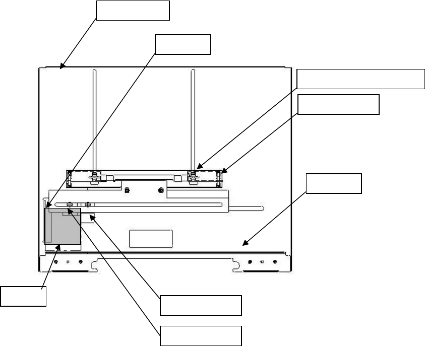
TR5 Series 使用说明书
3-4
3.1.3 托盘座板的安装
步骤 1:请将「托盘座板」的两端插入「托盘导轨」,顺水平方向推入。
步骤 2:请确认「托盘座板」已进入「托盘导轨端部挡块」的内侧。
* 采用带开关罩的叠盘箱(选择项)时,在装好全部托盘座板后,请关闭闸门以免托盘座板跳出。
<TR5SNR/5SNX/TR5SNI/5SNJ 用叠盘箱>
<TR5SNR/5SNX/TR5SNI/5SNJ 用叠盘箱>
*注
1
:
托盘座板要完全推入。如果未完全推入,搁在托盘导轨端部挡块上就算安装好了,
则会引起装置损坏。
*注
2
:
安装托盘座板时,要十分注意勿使元件(IC)受到冲击。
如果是小的元件或浅槽托盘,有时元件会从托盘跳出。
*注
3
:
托盘厚度在 9mm 以上时(元件露出托盘时包括元件),使用时应空一层托盘座板。
*注
4
:
为防止托盘座板变形,在叠盘箱安装后,不可给托盘座板加压。
*注
5
:
要在托盘座板上安装托盘时,要先从叠盘箱里取出托盘座板,放在水平的地方,再安
装到托盘座板上。不可在先放进叠盘箱的状态下再进行托盘的安装。否则,会在旋拧
紧固位的托盘支架螺母时,造成托盘变形。
*注
6
:
在叠盘箱安装托盘时,不要插错层。否则,可能损坏装置。
*注 7: 使用托盘座板(A)时,长边方向的尺寸超过 285mm 以上时,必须拆下 1 组托盘支架(A)。
*注 8:
1
个托盘叠盘箱中安装的元件总重不可超过
10kg
。另外,
1
个「
ST
式」托盘座板能
承受的最大元件重量为
0.5kg
,
1
个「重量元件式」托盘座板能承受的最大元件重量
为
3.0kg
。
托盘导轨
托盘导轨端部挡块
托盘座板

TR5 Series 使用说明书
3-5
3.1.3.1
关于 TR5SNI 的托盘座板的安装
TR5SNI 可以输送托盘厚度(注 1)不超过 63mm(注 2)的元件。根据托盘厚度,使用时需要空
出上方 1 至 4 层的托盘座板。
托盘厚度和需抽取上方托盘座板的个数,贴片机的高度规格之间的关系如下表所示。
托盘厚度(注 1)
需抽取上方托盘
座板的个数
贴片机(JM-20)的高度规格
28mm 规格(
注
4) 55mm 规格
~9mm 为止 不需抽取 支持 支持
9mm 以上~22mm 为止
推荐:12mm 以上~22mm 为止 (注 3)
1 个 支持 支持
22mm 以上~36mm 为止
推荐:25mm 以上~36mm 为止(
注 3)
2 个 支持 支持
36mm 以上~50mm 为止
推荐:39mm 以上~50mm 为止(注 3)
3 个 不支持 支持
50mm 以上~63mm 为止
推荐:53mm 以上~63mm 为止(注 3)
4 个 不支持 支持
*
注
1
:
元件从托盘露出时,包括元件。
*
注
2
:
可使用的托盘厚度的最大尺寸因贴片机(
JM-20
)的高度规格而异。
*
注
3
:
推荐将托盘厚度保持在该尺寸范围内,以避免元件悬浮检测传感器的误检测。关于元件悬浮
检测传感器,请参见以下说明。
*
注
4
:
TR5SNJ 对应的贴片机(JM-10)为 28mm 规格。
关于元件悬浮检测传感器
由于吸附错误等原因,会出现从 MTS 输送到贴片机内的托盘座板上的元件悬浮在托盘座板上的情
况。如果在此状态下收纳到 MTS,有可能和其他托盘座板产生冲撞。为了避免这样的冲撞,MTS
上安装有元件悬浮检测传感器,以监控归还时的元件高度。
如果在归还时检测到悬浮元件,MTS 将紧急停止(错误编号 E132:检测出元件悬浮),请清除悬
浮元件并执行原点检测。
另外,由于输送托盘座板时会产生振动,如果所输送元件的顶面和元件悬浮检测传感器的高度很接
近,则有可能产生误检测。建议您将托盘厚度保持在上表的推荐尺寸范围内。
元件
悬浮的元件
在此状态下归还托盘座板
将和托盘叠盘箱内的上层
托盘座板产生冲撞,通过
元件悬浮检测传感器进行
检测。
托盘座板
元
件悬浮检
测
高
度
托盘叠盘箱
托盘座板
元件悬浮检测传感器
监控悬浮的元件