S_ATS_KJM_e.pdf - 第5页

在线预览 S_ATS_KJM_e.pdf PDF 文档。

100%1 / 10
Confidential & Proprietary
PAGE
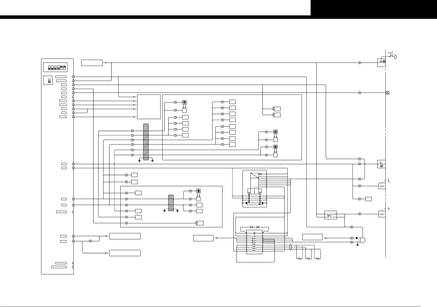
I/O TF BOARD ASSY P021
DIP SW(S2)
OFF
ON
1
OFF
ON
654321
DIP SW(S1)
CN1DC24V OUT
DC24V IN CN2
CN3DO0
CN4DO1
DO2 CN5
CN6DO3
DO4,5 CN11
CN7DI1,2
CN8
CN9
CN10
DI4,5
DO6
DO7
CN12
CN13
VAC SEN.
DI7
DI6
DI0
DI3
CN17
CN18
COM1
COM2
CN14
CN15
CN16
CN19
CN20LATTICE WRITE
CPU WRITE
SB11
EMG SW
HL11
DOOR LIGHT
T0100222
AZ-AXIS ORG
N0100D00
SQ011
AZ ORG
COVER SWITCH
T0100204/N0100D04
SQ012
RACK SW
COVER
COVER
COVER
J0616 SB15
BRAKE OFF SWITCH
BRK OFF
EMG
DOOR LIGHT
J0613
J0610
AZ BK
4
3
1
5
KA01
+24V
AZ BK
AZP
AZM
AZ-AXIS 200W
□54 MAX 4000rpm
M01
E1
CN1 J0620
AZP
AZM
J0652
AZP
SEAV03 ENC
See Page 1
CN7
CN8
CN9
CN10
CN11
TF
+24V,TF EMG J0621
AZ MB
0V
CN2
TF EMG
CN3 J0622
CN5 J0624
HOOK AXIS ASSY
HOOK
YV013
HOOK OPEN
T0100210
HOOK OPEN
CN4 J0623
PLT CHK
RACK PALETTE CHECK
SQ033
CN12 J0627
J0981
INDICATOR ASSY SEL
See Page 3
J0982
J0984
J0983
J0601
DUCT AZ
FLEXIBLE
PLT MID
PALETTE CHECK STAGE-MIDDLE
SQ032
CN13 J0628
RACK ORG
J0646
PLT 1 ORG
J0639
J0641
LAT R DI
PLT 2 ORG
SQ013A
SQ013B
PALETTE 1 ORG
N0100D06
PLT 1 ORG
+24V
+24V
RACK ORG
RACK ORG
SQ019A
SQ019B
N0100D01
PLT SET
HOOK CHK
PALETTE CHECK STAGE-SET
SQ031
N0100D67
HOOK PALETTE CHECK
+24V
HOOK CHK
SQ024A
SQ024B
DUCT AH
FLEXIBLE
J0602
CN14 J0629
J0659
J0658
CH2 CH1
K1K2
AC
DC
LOGIC
A1
A2
T11
T12
T22
T31
T32
13
23
33 34
24
14
41 42
+24V A1
0V 10A2
T11
T12
T22
T31
T32
+24VA
+24VA
TF+24V
TF+24V
KM10
S10
13
A1
1/L1
3/L2
5/L3
A2
14
2/T1
4/T2
6/T3
51
61
71
81
52
62
72
82
KM11/KM11A
R1 R2 R3
J0660
+24VA A1 0V 11A2
CONT ON
AZ U51
AZ V51
AZ W51
AZ U52
AZ V52
AZ W52
T32
+24VA 13
AZ U50
AZ V50
AZ W50
AZ U51
AZ V51
AZ W51
T31A
J0654
AZM
J0653
MAGAZINE ASSY
HOOK DI
HOOK OPEN
N0100D70
SQ025
HOOK CLOSE
N0100D71
SQ026
HOOK OP
HOOK CL
CN15 J0630
I/O TF
CU NET
CN18B
CN6
CN7
J0631
INDI CTRL BOARD(OPTION)J0986
CN17
CN18
T0100206
LATCH 1 OPENLATCH1
LATCH2 LATCH 2 OPEN
YV011
YV012
T0100207
LAT1 R OP
LAT1 R CL
LAT2 R OP
LAT2 R CL
+24V
PALETTE 2 ORG
PLT 2 ORG
SQ014A
SQ014B
N0100D30
J0640
J0642
J0643
LAT L DI
LAT1 L OP
LAT1 L CL
LAT2 L OP
LAT2 L CL
RACK DI
RACK1 SET
N0100D33
SQ016
LATCH 1 RIGHT OPEN
LATCH 1 RIGHT CLOSE
LATCH 2 RIGHT OPEN
LATCH 2 RIGHT CLOSE
SQ015
SQ017
SQ018
N0100D32
N0100D34
N0100D35
LATCH 1 LEFT OPEN
LATCH 1 LEFT CLOSE
LATCH 2 LEFT OPEN
LATCH 2 LEFT CLOSE
RACK2 SET
R CLAMP1
R CLAMP2
SQ020
SQ021
SQ022
SQ023
SQ027
SQ028
SQ029
SQ030
N0100D63
N0100D64
N0100D65
N0100D66
N0100D72
N0100D73
N0100D74
N0100D75
MAGAZINE SET 2
MAGAZINE SET 1
MAGAZINE CLAMP 1
MAGAZINE CLAMP 2
J0644
J0645
SQ034
ATS1 AZ1-AXIS
DOOR OPEN POS 1
N0100D60
ATS1 AZ1-AXIS
DOOR OPEN POS 2SQ035
N0100D61
AZ SAFE1
AZ SAFE2
N0100D07
N0100D31
N0100D62
LACK1 N0100D02
LACK2 N0100D03
J0611
SB16
RACK SELECT SWITCH
See Page 1
See Page 1
See Page 3
See Page 1
SEAVO3 MO
KJM-000-CC.V2
2
I/O TF BOARD ASSY
s-ATS(YS)