P-0309-002 - 第150页
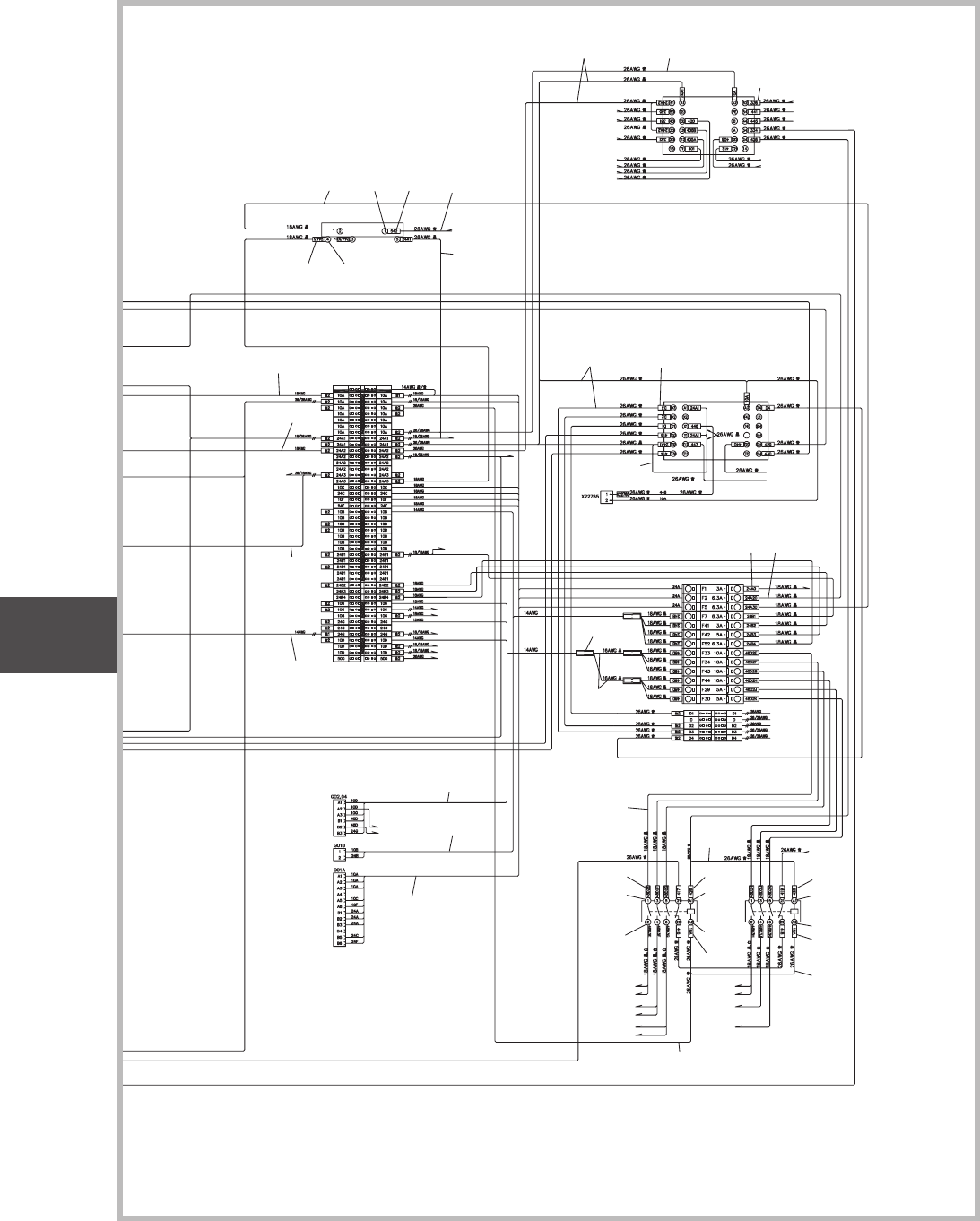
Fig. D3-1 1 0912-002 X271 1-1 X271 1-2 K38 K50 K3 K4 TB DC1 TB DC2 S151F-D,S151R-D S151F-D3,S151R-D3 S151F-D4,S151R-D4 S151F-D1 S151R-D2 K25 X27150-1(U27) X27150- 11(U27 ) X27150-2,-4,-7,-6(U27) X27150-8,-12(U27) X27163-…

0912-002
Fig. D3
K33AK33B
K1B
K75
K77
X2716-2(U27)
X2715-2(U27)
AA9
A15
A05
AA9
AA6
A10
AD5
AD5
AD5
A10
A10
A10
A48
A11
A11
A48
A48
A11
A12
AA9
A01
A17
AB2
AB2
A17
A10
A17
AB2
AB2
A17
A17
AB2
A17
AC3
AC3
AA6
AB1
AB1
AC3
A06
A09
A06
A19
A20
A10
AB1
AB2
AB2
A17
AB1
A16
A16
A17
AB1
AC3
AB2
AB2
A17
AB2
A17
A17
A17
AB2
AB1
A06
A06
Fig. D3-11
UNIT-3
Fig. D3
ELEC2

Fig. D3-11
0912-002
X2711-1
X2711-2
K38
K50
K3
K4
TB DC1
TB DC2
S151F-D,S151R-D
S151F-D3,S151R-D3
S151F-D4,S151R-D4
S151F-D1
S151R-D2
K25
X27150-1(U27)
X27150- 11(U27)
X27150-2,-4,-7,-6(U27)
X27150-8,-12(U27)
X27163-2(U27)
X27150-13(U27)
X27150-5,-3(U27)
X2742-2,-4(U27)
X2741-1
X2741-3
X2717-1-3(U27)
X2717-2-4(U27)
X2723-3(U27)
X14106
X15306
X14906
X15506
X1300B2-2(R)
X1300B2-2(F)
X2701-4(U27)
X27011-5(U27)
A10
AB3
AB2
A09
A46
A10
A09
A46
A05
AC6
AC7
A05
A10
A17
AB2
AB2
A10
A17
A17
AB2
AB2
A17
A10
AB2
A17
A17
A09
A03
AB2
A17
A17
A09
AB2
A05
A05
A75
A76
A77
A05
A06
Fig. D3
UNIT-3
Fig. D3
ELEC2

Key No. PART No. PART NAME Q’ty
REMARKS
NOTE
A01 9W310109 CORD 1 1091401300-501
A02 9W310110 CORD 1
1091401300-502
A03 9W310111 CORD 1
1091401300-503
A04 9W310112 CORD 1
1091401300-504
A05 9W310113 CORD 1
1091401300-505
A06 9W310114 CORD 1
1091401300-506
A09 9W310117 CORD 1
1091401300-509
A10 9W310118 CORD 1
1091401300-510
A11 4J300169 CABLE JOINT,TERMINAL 15 1091401300-511
A12 4J300116 CABLE JOINT TERMINAL 8 1091401300-512
A13 4J300207 CABLE JOINT TERMINAL 7 1091401300-513
A14 4J300124 CABLE JOINT TERMINAL 3 1091401300-514
A15 4J300016 CABLE JOINT TERMINAL 30 1091401300-515
A16 4J300049 CABLE JOINT TERMINAL 20 1091401300-516
A17 4J300050 CABLE JOINT,TERMINAL 82 1091401300-517
A18 23K10434 CABLE JOINT,TERMINAL 1 1091401300-518
A19 23K10421 CABLE JOINT,TERMINAL 1 1091401300-519
A20 4J300175 CABLE JOINT,TERMINAL 14 1091401300-520
A41 4W204876 CORD 2
1091401300-541
A42 4W204737 CORD 2
1091401300-542
A43 9W210341 CABLE 1
1091401300-543
A44 4W204745 CORD(M66) 1
1091401300-544
A45 4W204779 CORD 1
1091401300-545
A75 4W205287 CORD 1
1091401300-575
A76 4W205285 CORD 1
1091401300-576
A77 0914B306 CORD(G01) 1
1091401300-577
AA5 23N20107 TUBE,WIRING 1
1091401300-645
AA6 23N20103 TUBE_WIRING 2
1091401300-646
AA7 23N20108 TUBE WIRING 6
1091401300-647
AA8 23N20116 TUBE WIRING 17
1091401300-648
AA9 23N20105 TUBE WIRING 13
1091401300-649
AB0 23N20112 TUBE WIRING 6
1091401300-650
AB1 23N20109 TUBE WIRING 48
1091401300-651
AB2 23N20115 TUBE WIRING 96
1091401300-652
AB3 4J300014 CABLE JOINT TERMINAL 22 1091401300-653
AB5 23N20111 TUBE WIRING 4
1091401300-655
AC3 23N20128 TUBE WIRING 3
1091401300-663
AC4 23N30737 ACCESSORY,WIRING(M 2
1091401300-664
AC6 4J310004 CABLE JOINT_SLEEVE 4
1091401300-666
AC7 0914B311 CORD 1
1091401300-667
AD5 0957A00B faston 6.8mm 12
1091401300-735
Fig. D3
0912-002
Fig. D3-11
UNIT-3
Fig. D3
ELEC2
SIGMA-G4DA
SIGMA-G4DB
SIGMA-G4DC