00195439-05-SG_D-Serie_FSE-DE - 第63页
4 Kommunikation und Steuerung 4.3.5 CAN-Bus Abschlusswiderstände 4.3 CA N-Bus Student Guide SIPLACE D-Serie (FSE) 63 4.3.5 4 . 3 . 5 C A N - B u s A b s c h lu s s w id e r s t ä n d e CAN-Bus Abschlusswiderstände Abschl…

4 Kommunikation und Steuerung
4.3 CAN-Bus 4.3.4 Kommunikation SIPLACE D4/D4i
62 Student Guide SIPLACE D-Serie (FSE)
4.3.4
4.3.4 Kommunikation SIPLACE D4/D4i
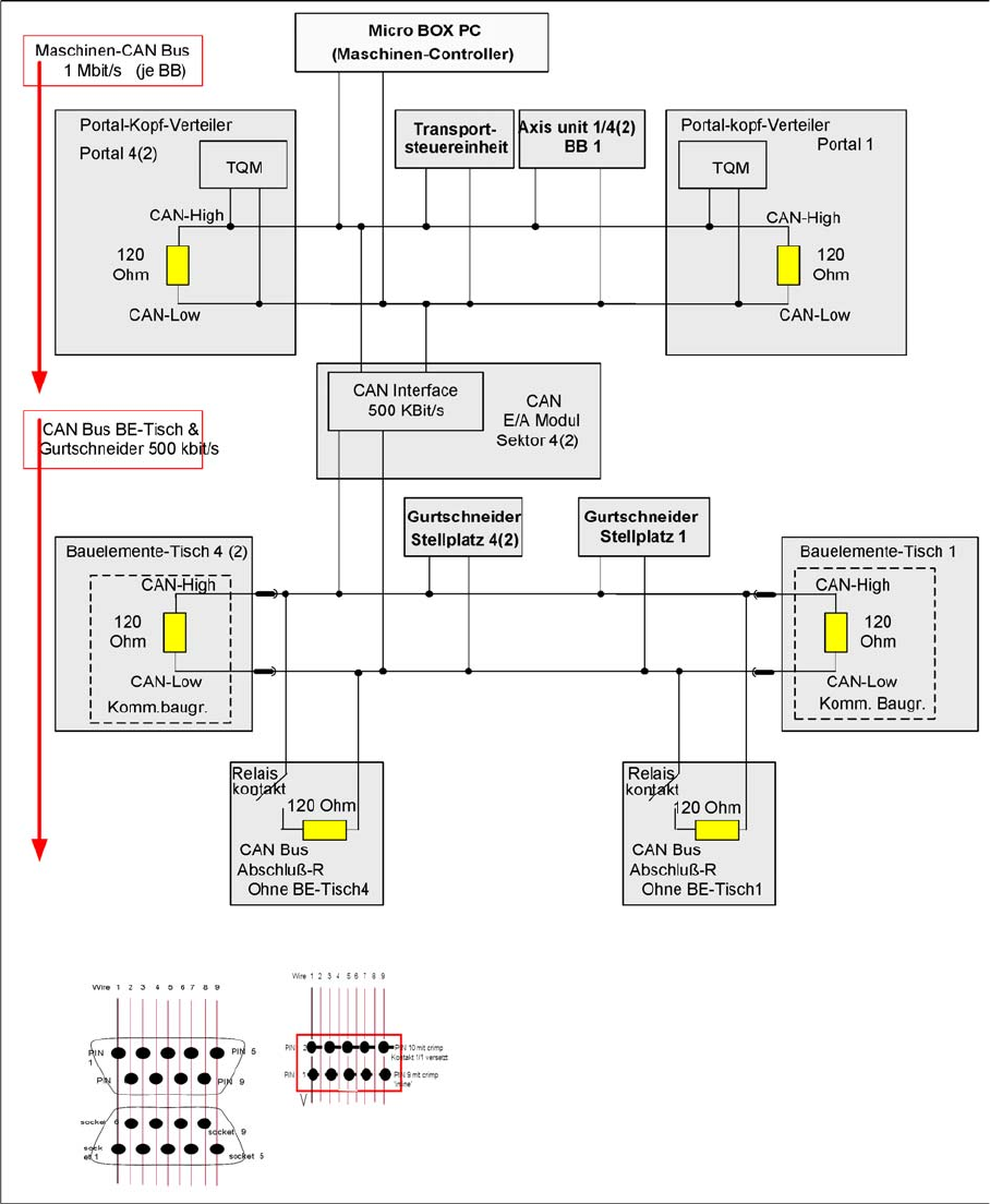
Kommunikation SIPLACE D4/D4i
Übersicht Kommunikation SIPLACE D4/D4i

4 Kommunikation und Steuerung
4.3.5 CAN-Bus Abschlusswiderstände 4.3 CAN-Bus
Student Guide SIPLACE D-Serie (FSE) 63
4.3.5
4.3.5 CAN-Bus Abschlusswiderstände
CAN-Bus Abschlusswiderstände
Abschlusswiderstände an der D4/D4i-Maschine – CAN-Bus eines Bestückbereiches
4.3.5.1
4.3.5.1 CAN-Bus-Terminator
CAN-Bus-Terminator
Die A3-Baugruppe stellt sicher, dass der CAN-Bus auch bei abgedockten BE-Tischen funktioniert. Beim
Abdocken wird ein CAN-Abschlusswiderstand geschaltet, welcher die Funktion und Kommunikation des
CAN-Busses sicherstellt.
Wird der Abschlusswiderstand bei abgeschalteter Maschine und angesteckten BE-Tischen gemessen,
so kann am Sub-CAN-Bus (mit 500kbit/s) 30 Ohm gemessen werden. Grund: Es sind 4 Stück 120 Ohm-
Widerstände parallel geschaltet. Beim Einschalten der Maschine werden die A3-geschalteten
Widerstände deaktiviert.

4 Kommunikation und Steuerung
4.3 CAN-Bus 4.3.6 CAN-E/A-Modul und –Interface – Unterschiede der D/Di-Maschinen
64 Student Guide SIPLACE D-Serie (FSE)
Anschluss Baugruppe BE-Zuführungen
Die A3-Baugruppe zur Kommunikation an alle Arten von BE-Zuführungen befindet sich in jedem Sektor.
A3-Baugruppe
CAN-Bus-Terminator BE-Tisch (Schalterstellung S1 auf der A3-Baugruppe)
*1 D1/D1i/D2/D2i: WPC und sector 1
*2 D1/D1i/D2/D2i: Sector 2
Wird ein WPC4 bei einer D3 mit TwinHead-Konfiguration eingesetzt, so müssen an den Feeder-Do
-
cking-Units zwei solche Baugruppen eingebaut werden.
4.3.6
4.3.6 CAN-E/A-Modul und –Interface – Unterschiede der D/Di-Maschinen
CAN-E/A-Modul und –Interface – Unterschiede der D/Di-Maschinen
Auf dem CAN-Interface ist im Gegensatz zu Ihren Stromlaufplanunterlagen auf der Rückseite kein 4-po
-
liger DIP-Schalter angebracht.
CAN-E/A-Modul (SLIO) – SIPLACE D4/D4i
Es sind 2 CAN-Bus E/A-Module in der D4/D4i-Maschine. Beide Module sind absolut identisch und be
-
finden sich in den Sektoren 2 und 4.
Funktionen
▪ Microcontroller mit eingebautem CAN-Controller
▪ Datenspeicher
▪ Programmspeicher (Flash)
▪ CAN-Interface mit 9-Pin-Anschluss und Adresseinstellung
S
BE-Tisch
Sektor 1
*1
BE-Tisch
Sektor 2
*2
BE-Tisch
Sektor 3
BE-Tisch
Sektor 4
1ON OFFON OFF
2ON ON OFF OFF
HINWEIS
Montage
Wird das CAN-E/A-Modul wieder montiert, so beachten Sie bitte, dass durch den seitlich
größeren Freiraum der Stecker falsch aufgesteckt werden kann. Dies würde zu dauernden
CAN-Bus-Störungen führen und die Maschine könnte nicht mehr gestartet werden.