YSi-V_cwd_je - 第10页
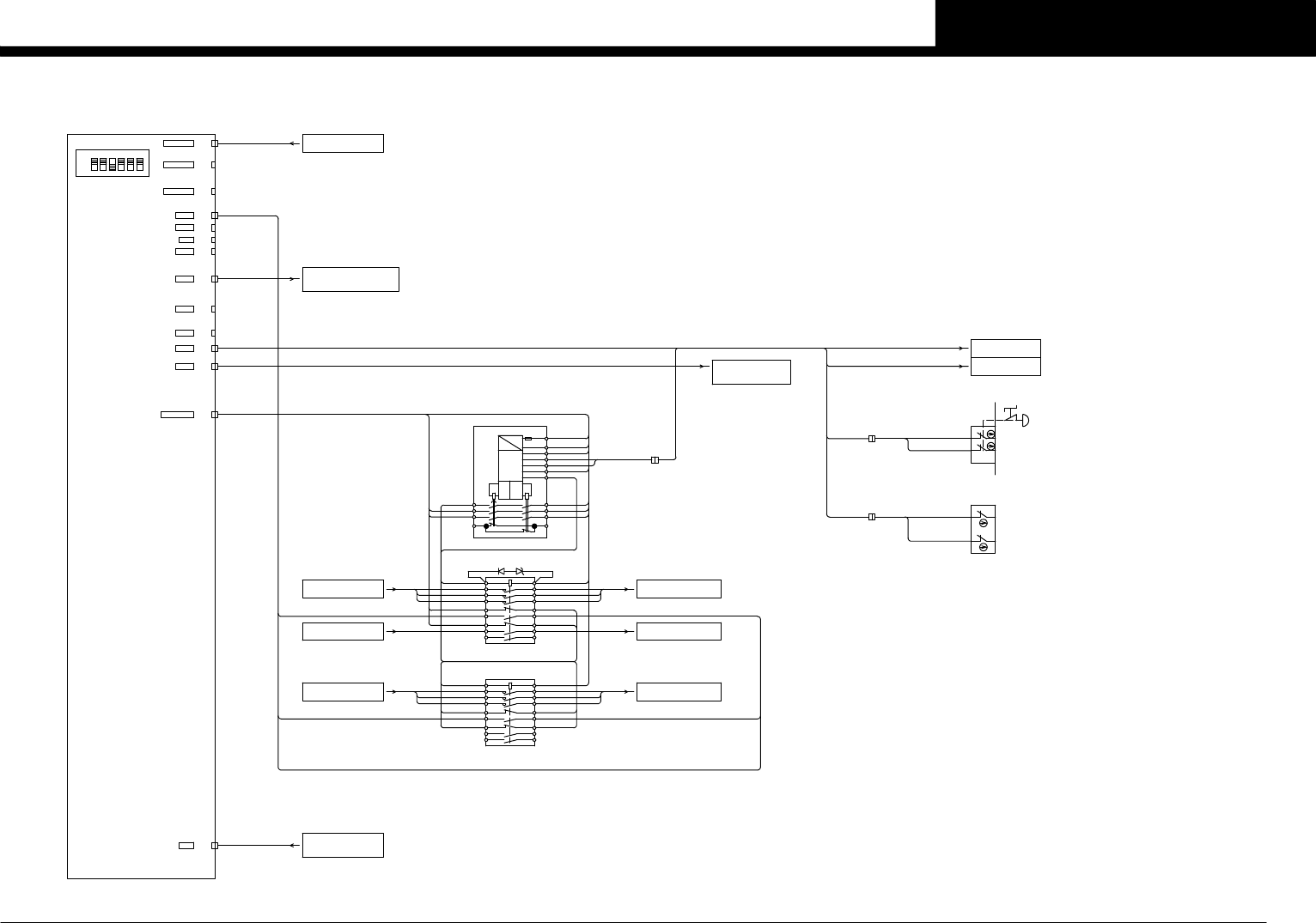
Confidential & Proprietary P A GE CN17 F.TERM INAL BOA RD I/O CONVEYOR BOAR D ASSY P025 CN17 TCN1 J0203 DO2,DO3 CN24 CN25 GATE C N25 J0207 CN9 TCN9 N01002C6 CN8 TCN8 N01002F 0 CN7 TCN7 SQ012 SQ016 SQ017 WAITING POSIT…

Confidential & Proprietary
PAGE
CN14
INTERFACE BOARD
DI20,DO8 CN2
CN1
DC24V IN CN1
COM CN14
3 5 6
ON
OFF
1 2
DIP SW(S1)
43 5 6
ON
OFF
1 2
DIP SW(S1)
4
DI21,DO9
DI19 CN4
CN8
DI13 CN8
DI2 CN6
CN5
DI11
A1+24V
42 41
A2 0V24
24 +24E
14
24
34 33 +24V
23 +24V
13 +24V
33
23
13
T32
T31
T11 EMG0
A2 0V24
T32
T31
T22
T12
T11
A2
A1
LOGIC
DC
AC
K2 K1
CH1CH2
KM10
CN13
CONTACTOR CN13
CN4
CN3
DI12 CN7
J0208
J0202
J0183
21 22
73 74
83 84
53 54
A1 A2
1/L1
3/L2
5/L3
2/T1
4/T2
6/T3
61 62
KM11 W52
KM11 V52
KM11 U52POWER CIRCUIT
NF11
POWER CIRCUIT
AC230V
CONTROL BOX
W54
V54
U54
1121 T32B 1122 T32A
POWER CIRCUIT CONV+24V
DRIVER
C/V MOTOR POWER CIRCUITCONV+24E
1161 T32B
S10
KM11/KM11A
A2 0V24
21 22
73 74
83 84
53 54
A1 A2
1/L1
3/L2
5/L3
2/T1
4/T2
6/T3
61 62
+48V
+48V
+48VPOWER CIRCUIT
+48A
+48A
+48A
1221 T32A 1222 T32
1261 T32A
KM12/KM12A
1262 T32
1162 T32A
J0052
J0006 J0007
J0053 J0053
J0061 J0062
J0131
I/O CONVEYOR BOARD ASSY P025
GS21
See Page 2 See Page 2
See Page 2See Page 2
See Page 2
DI15 CN10
CN12
EMG2
EMG1
CN11
CN12
CN11
DI14 CN9
J0181
J0182
SB31
FRONT SIDE
EMG SW EMG SW J0126
SQ101
COVERCOVER J0127
IF GOOD
SYSTEM C/R
See Page 4
J0185
34 SRV ON
14 +24A
A1 +24A
A1 +24A
1153 +24V 1154 KM11OK
1253 +24V
CN45
QF51 H+48V
See Page 9
I/O
See Page 5
C/R GOOD
1254 KM12OK
T12 EMG
T22 EMG
Y ORG
Y OT-
KM10 EMG
J0190
HEAD
EMG SW
COVER SW
HEAD EMG
See Page 9
HEAD
SERVO C/R
POWER CIRCUIT
See Page 2
SYSTEM C/R
See Page 4
INTERFACE CONNECTOR
See Page 8
PREV A2
NEXT B2
I/O CONVEYOR -3-
CC.V2
6
I/O CONVEYOR -1-
YSi-V

Confidential & Proprietary
PAGE
CN17F.TERMINAL BOARD
I/O CONVEYOR BOARD ASSY P025
CN17
TCN1
J0203
DO2,DO3 CN24
CN25
GATE CN25
J0207
CN9
TCN9
N01002C6
CN8
TCN8
N01002F0
CN7
TCN7
SQ012
SQ016
SQ017
WAITING POSITION LANE 1
CN13
CN26
TCN13 W1-AXIS ORIGIN
N01002C7
N01002E5
TCN26
N01002C4
CN11
TCN11
CN12
TCN12
1
2 SQ019
SQ011
SQ023
CN15
TCN15
SQ013
CN17
N01002E4
SQ020
CN16 SQ018
CN19
CN21
N01002E5
TCN19 CONV.R LANE1
SQ014
SQ022
CN23
TCN23 CONV.L LANE1
SQ015
SQ021
CN28
P
N0100302
SP11
AIR PRESSUREAIRTCN28 F
CN2
CN3
CN4
CN5
CN6
CN10
CN14
CN25
CN18
CN20
CN22
CN24
CN27
CN30
CN29
J0216
J0217
W1 ORG
J0220 MST1R2
N01002F1
N01002F6
N01002F2
INSPECT POSITION LANE1
N01002F3
WORK OUT LANE1
N01002F7
TCN21
N01002F5
PUSH UP LOWER LANE1
PUSH UP UPPER LANE1
TCN1
CN9
TCN9
CN8
TCN8
CN7
TCN7
CN13
CN26
TCN13 W1-AXIS ORIGIN
TCN26
CN11
TCN11
CN12
TCN12
1
2
CN15
TCN15
CN17
TCN17
CN16
CN19
CN21
TCN19
CN23
TCN23
CN28
CN2
CN3
CN4
CN5
CN6
CN10
CN14
CN25
CN18
CN20
CN22
CN24
CN27
CN30
CN29
TCN28 R W-AXIS SAFE
SQ044
SQ032
SQ036
SQ037
SQ039
SQ031
SQ043
SQ033
SQ038
SQ040
SQ034
SQ032
SQ035
SQ041
WAITING POSITION LANE2
INSPECT POSITION LANE2
WORK OUT LANE2
CONV.R LANE2
PUSH UP LOWER LANE2
CONV.L LANE2
PUSH UP UPPER LANE2
J0218
W2 ORG
J0219
W SAFE
J0221 MST1R2
N0100305
N0100304
N01002D6
N0100312
N0100306
N01002D7
N0100307
N0100313
N01002E0
N0100310
TCN21
N01002E1
N0100311
N01002D4
N0100316
CN18OPE.PANEL F
CN18 READY
SB05
READY
OPERATION PANEL
J0204 J0279
N0100280/T0100040
READY(WHITE)
CN19R.TERMINAL BOARD TCN1
TCN1R
CN20OPE.PANEL R
DO11 CN22
CN22 J0251
DO0,DO1
CN21
YV001
YV002
YV003
YV004
YV005
T01000B0
T01000B1
T01000B2
T01000B3
T01000B4
YV006
T01000B5
CLAMP1 L1 LANE1 PCB CLAMP1
LANE1 PCB CLAMP2CLAMP2 L1
PU UP L1 LANE1 PUSH UP
MST1 L1
SUB ST L1 LANE1 SUB STOPEER UP
LANE1 MAIN STOPPER2 UP
LANE1 MAIN STOPPER1 UP
MST2 L1
DO12 CN23
T01000C0
T01000C1
T01000C2
T01000C3
T01000C4
YV011
YV012
YV013
YV014
YV015
YV016
T01000C5
LANE2 PCB CLAMP1
LANE2 PCB CLAMP2
LANE2 PUSH UP
LANE2 SUB STOPEER UP
LANE2 MAIN STOPPER1 UP
LANE2 MAIN STOPPER2 UP
CLAMP1 L2
CLAMP2 L2
PU UP L2
MST1 L2
SUB ST L2
MST2 L2
TERMINAL BOARD ASSY P017(FRONT)
TERMINAL BOARD ASSY P018(REAR)
INTERFACE CONNECTOR
See Page 8
I/O CONVEYOR -3-
NEXT A,B
PREV A,B
CN23 J0252
CN19 J0205
DUAL LANE(OPTION)
DUAL LANE(OPTION)
MST2R2
TCN16
TCN17
TCN16
MST2R2
MAIN STOPPER1 LANE1 RAIL1
MAIN STOPPER1 LANE1 RAIL2
MAIN STOPPER2 LANE1 RAIL2
MAIN STOPPER2 LANE1 RAIL1
SUB STOPPER LANE1
MAIN STOPPER1 LANE2 RAIL1
MAIN STOPPER1 LANE2 RAIL2
MAIN STOPPER2 LANE2 RAIL2
MAIN STOPPER2 LANE2 RAIL1
SUB STOPPER LANE2
MAIN STOPPER2(OPTION)
MAIN STOPPER2(OPTION)
MAIN STOPPER2(OPTION)
MAIN STOPPER2(OPTION)
SUB STOPPER(OPTION)
CC.V2
7
I/O CONVEYOR -2-
YSi-V

Confidential & Proprietary
PAGE
+24VF5 CN27
CN26+24VS2
+24VC2,+24VC3 CN28
CN29SS FEEDER
PREVIOUS
PREVIOUS
NEXT
J0226
J0225
J0205
A-GATE2
A-GATE2
A-GATE2
PREVIOUS INTERFACE LANE 2
NEXT INTERFACE LANE 2
PREVIOUS INTERFACE LANE 1
PREVJ0193
PREV B2
PREV A2
NEXT B2
NEXT A2
INTERFACE PANEL
J0198
J0199
INTERFACE PANEL
INTERFACE PANEL
J0208
C/V MOTOR 1
CN32
CN32
+24VD3 CN30
+24VD4 CN31
CONVEYOR LANE 1
CV1 CONVEYOR MOTOR LANE 1 30W
□60 MAX 300rpm
P11 CN2 P11 CN3
CONVEYOR MOTOR DRIVER 1
P011
DCN1
CN1
CN3CN2
CN50
FAN LOCK ALARM
FAN LOCK ALARM
CN49
CN49 J0201 FAN1
FAN2
FAN3
N01103F0
N01103F1
REAR LEFT
FAN2
BASE FAN 1
BASE FAN 2
BASE FAN 3
CN44
+24VC1,+24VF3 CN43
CN43
EMG3
CN48
CN48
CN45
CN45
+24VS1
+24VF4,+24VB6
CN46
C/V MOTOR 3
BRAKE CN47
KM11A
J0053
J0054
I/O CONVEYOR BOARD ASSY P025
J0088
J0096
BA OUT 2 :T0100111 / NG OUT 2:T0100112
BA IN 1 :N0100321 / BUSY OUT 1:T01000E4
BA IN 2 :N0100354 / BUSY OUT 2 :N0100110
BUSY IN 2:N0100353 / OK OUT 2:N0100113
CN51GATE
C/V MOTOR 2
+24E
CN33
CN34
CONVEYOR LANE 2
CV2 CONVEYOR MOTOR LANE 2 30W
□60 MAX 300rpm
P12 CN2 P12 CN3
P012
CONVEYOR MOTOR DRIVER 2
DCN1
CN1
CN3CN2
J0089
AMF
CN41
FAN LOCK ALARM
+24VD2
CN39
CN38
CN40
HL11
RUN(GREEN)
ERROR(YELLOW/BLUE)
T01000D2
T01000D0
ALARM(RED/WHITE)
T01000D1
T01000D6
BUZZER
HL11
+24VD1
+24VF7
CN37
CN36
CN40 J0253
DO13
PREV
NEXT
PREV A
PREV B
NEXT
J0204
NEXT INTERFACE LANE 1
J0192
INTERFACE PANEL
NEXT
BUSY IN 1:N0100320 / OK OUT 1:T01000E6
BA OUT 1 :T01000E5 / NG OUT 1:T01000E7
NEXT A
NEXT B
A-GATE2
CN30 J0055
J0101
J0051
J0051
J0102
J0104
COVER EARTH
REAR CENTER
J0090 J0091
FRONT RIGHTFRONT LEFT FRONT CENTER
REAR LEFT REAR CRIGHT
FRONT MIDDLE
USB
J0092
J0093 J0094 J0095 J0097
FAN1
FAN3
J0182
L+24V
H +24V
N01103F4
FRONT LEFT1
FRONT LEFT2
M08
M09
CN35+24VF6
CN33
J0103
DUAL LANE(OPTION)
FG
0V
+24V
HEAD
LASER HEAD
HEAD
LASER CONTROLLER
USB
USB2
J0521
J0275 SYSTEM C/R
See Page 4
See Page9
1TURN J0084
LASER +24V
LASER GND
E04
2TURN
1TURN
E05
E06
A20
X OT+
X OT-
X ORG
Y OT+
HEAD
See Page 9
CN27 J0210
LASER(OPTION)
CN51 J0209
DUAL LANE(OPTION)
CN8
See Page 6
I/O CONVEYOR -1-
CN25
J0207
See Page 7
I/O CONVEYOR -2-
HEAD I/O BOARD
See Page 9
HEAD POW BOARD
See Page 2
See Page 9
POWER CIRCUIT
KM11A
KM11A
POWER CIRCUIT
See Page 2
POWER CIRCUIT
See Page 2
CC.V2
8
I/O CONVEYOR -3-
YSi-V