CP-65-09 - 第159页
41.インコンベア(HELPS)(オプション)(YQC) 41.In conveyor(HELPS)(Option)(YQC) 番号 図番 & コード番号 個数 品名 規格 備考 No. Drg.No. & Code No. QTY Description Rating Remarks 1 YQC0300 1 COVER カバー 2 MQC4092 1 BKT BKT 3 GVC2182 1 BKT BKT 4 IQ…

CP-65 PARTS LIST ver09
41.インコンベア(HELPS)(YQC)
41.In conveyor(HELPS)(YQC)
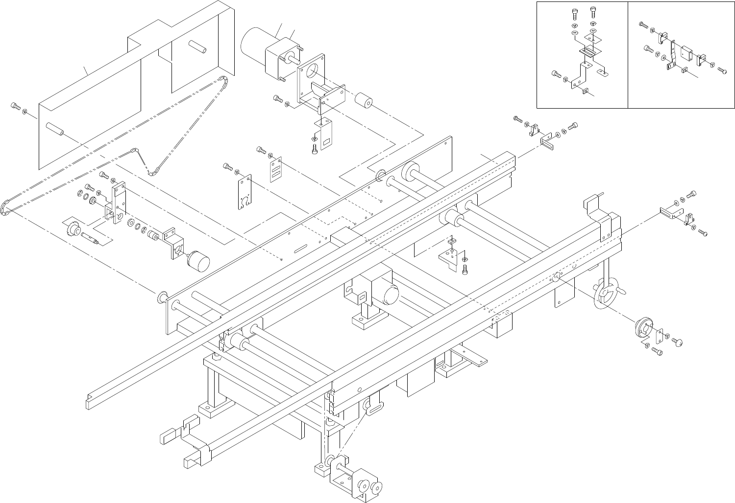
41 - 1
41.インコンベア(HELPS)(YQC)
41.In conveyor(HELPS)(YQC)
17
23
1
6
12
9
11
14
16
7
4
8
9
12
A
4
2
14
11
3
15
13
10
5
6
Option
6
A
18
4
22
14
11
21
19
20
18
23
24
18
24
A
逆流れ
Right-to-left board flow
x5.6
208
176
165
175
161
175
161
175
161
183
162
176
167
175
161
13
13
B
A
139
26

41.インコンベア(HELPS)(オプション)(YQC)
41.In conveyor(HELPS)(Option)(YQC)
番号 図番 & コード番号 個数 品名 規格 備考
No. Drg.No. & Code No. QTY Description Rating Remarks
1 YQC0300 1 COVER カバー
2 MQC4092 1 BKT BKT
3 GVC2182 1 BKT BKT
4 IQC6072 4 NUT ナット
5 S3122A 1
SW, PHOTOELECTRIC
SW 光電
E3S-LS3C1D
6 K5177A
SCREW, C/R PAN
小ネジ 十穴鍋
M2.5X14L
7 MQC0141 1 BKT, SENSOR BKT センサ
8 GVC4070 1 SPACER スペーサ
9 S4040X 2
SENSOR, PHOTO
センサ フォト EE-SPX306-W2A
10 H5287A
BOLT, HEX SOCKET
ボルト 六角穴
M4X8L
11 H5298A
BOLT, HEX SOCKET
ボルト 六角穴
M5X10L
12 W1021A
WASHER, LOCK
ワッシャ スプリング 3M/M
13 W1022A
WASHER, LOCK
ワッシャ スプリング 4M/M
14 W1023A
WASHER, LOCK
ワッシャ スプリング 5M/M
15 W1043A
WASHER, FLAT
ワッシャ 平
4W-4
16 W1044A
WASHER, FLAT
ワッシャ 平
4W-5
17 H5332A
BOLT, HEX SOCKET
ボルト 六角穴
M6X50L
18 W1024A
WASHER, LOCK
ワッシャ スプリング 6M/M
19 GVC1141 1 DOG ドッグ
20 GVC1151 1 DOG ドッグ
21 GVC1160 1 NUT ナット
22 MQC5110 1 BKT BKT
23 .
BOLT, HEX SOCKET
ボルト 六角穴
M6X5L
24 W1045A
WASHER, FLAT
ワッシャ 平
4W-6 ・
CP-65 PARTS LIST ver09
41 - 2
41.インコンベア(HELPS)(オプション)(YQC)
41.In conveyor(HELPS)(Option)(YQC)

CP-65 PARTS LIST ver09
42.アウトコンベア(オプション)(YQC)
42.Out conveyor(Option)(YQC)
42 - 1
42.アウトコンベア(オプション)(YQC)
42.Out conveyor(Option)(YQC)
15
13
16
18
12
17
14
19
32
39
10
32
39
18
12
17
11
30
39
24
30
39
46
40
1
9
35
40
5
39
31
7
8
4
6
34
40
42
50
34
40
42
26
31
39
A
29
28
45
37
23
21
41
39
33
20
22
40
36
21
41
39
33
23
37
45
39
31
2
3
38
44
25
A
Option
27
48
29
41
39
31
47
49
37
50
49
37
A
逆流れ
Right-to-left board flow
x6.4
208
176
165
175
161
175
161
175
161
183
162
176
167
175
161
13
13
B
A
139
26