用户参考手册 - 第14页
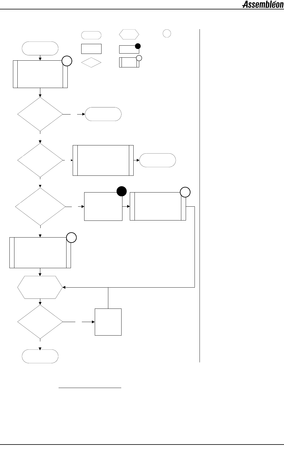
第 A3 章 用户参考手册 4022 593 52681 14 AX-301/501 , AX-3/5 08.01 应用 Board transport.fm 参考: 1.A3.1.1. 离线电路板弯曲测 试 2.A3.1.2. 手动放置 PCB 顶 针或 PCB 支撑条 3.A3.1.3. 将 PCB 顶针放置 到由计算工具生成的位置 处 图 10 电路板支撑,工作流程 START Determine numbers of rows …

第
A3
章
用户参考手册 4022 593 52681
14 AX-301/501, AX-3/5 08.01
应用
Board transport.fm
参考:
1.A3.1.1. 离线电路板弯曲测
试
2.A3.1.2. 手动放置 PCB 顶
针或 PCB 支撑条
3.A3.1.3. 将 PCB 顶针放置
到由计算工具生成的位置
处
图
10
电路板支撑,工作流程
START
Determine numbers of
rows of board support
with the bending test
Support needed?
Components at the
bottom side?
FINISHNo
Yes
Yes
Place support rows by
hand using on support
plates, or place additional
set of support strips.
No
Component free area
in transport direction
> 10 mm?
Yes
Place support pins by hand
using the grid on support
plates, or place additional
set of support strips.
Move support
pins or strip
to free
position
Support pins free?
FINISH
No
Yes
Only for double
sided high density
boards without
break line/holes or
panelizing.
No
i
1
2
Verify the
position of the
support pins on
the machine
Error tree
Connector
Start /
end
Action
Decision
Test
Conclusion /
information
Predefined
procedure
i
n
FINISH
Use caculationtool and
place support pins
3
开始
通过弯曲测试确定
电路板支撑的行数
需要支撑么?
是
否
完成
否
完成
元件是否位于
底部?
是
在传输方向上的
元件空间 > 10 mm ?
是
否
在 PCB 支撑板上手动放置
支撑行或额外放置一套
仅用于双侧高密度
电路板(无断开的
线/孔或板)贴装
使用计算工具和放置
PCB 顶针
用 PCB 支撑板上的栅格放置
PCB 顶针或额外放置
一套 PCB 支撑条。
校验机器上
PCB 顶针的位置
PCB 顶针是否处于
空闲位置?
是
否
完成
将
PCB
顶针或
PCB 支撑条
移至空闲位置
开始/
结束
测试
故障树形图
连接符
措施
决定
结论/
信息
预定义步骤
PCB 支撑条。

4022 593 52681 用户参考手册
08.01 AX-301/501, AX-3/5 15
Board transport.fm
第
A3
章
应用
A3.1.1 离线电路板弯曲测试
确定电路板支撑的行数以防止弯曲超过 1 mm。
图
11
离线电路板弯曲测试
放置电路板支撑时需注意以下规则:
图
12
电路板支撑的规则
PCB 顶针和 PCB 支撑条的位置。 至前轨的最小距离为 50 mm。
至后端传送轨的最小距离为 10 mm。
不得将 PCB 顶针放在两块 PCB 支撑板之间的
过渡部分上。
PCB 顶针之间的间距。
两个
PCB
顶针顶部之间的最小间距至少为
35 mm
(
X
和
Y
方向)。
使用 PCB 顶针或条时,电路板底部的
元件最大高度。
元件最大高度为 20 mm。
10 Nm
10 Nm
10 Nm
Ӵ䕧ᮍ
< 1mm˖OK
> 1mm˖䇋খ㾕
2
2
