IP-IIIE-11 - 第91页
25.アウトコンベア(QQC) 25.Out conveyor(QQC) 番号 図番 & コード番号 個数 品名 規格 備考 No. Drg.No. & Code No. QTY Description Rating Remarks 83 W1044A WASHER, FLAT ワッシャ 平 4W-5 84 W1042A WASHER, FLAT ワッシャ 平 4W-3 85 W1013A WASHER, CONIC…

25.アウトコンベア(QQC)
25.Out conveyor(QQC)
番号 図番 & コード番号 個数 品名 規格 備考
No. Drg.No. & Code No. QTY Description Rating Remarks
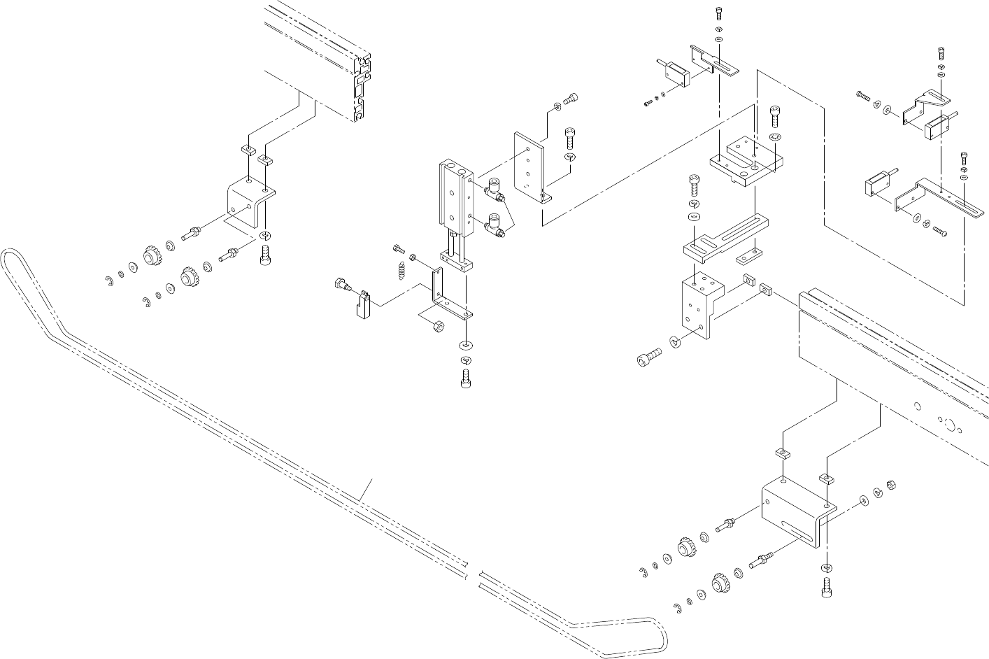
41 PQC0400 1 STOPPER ストッパ
42 PQC0510 2 BKT BKT
43 PQC0640 2 GUIDE, BELT ガイド ベルト
44 PQC0650 2 GUIDE, BELT ガイド ベルト
45 PQC0660 1 HOLDER ホルダ
46 PQC0670 1 BKT BKT
47 PQC0750 1 CYLINDER, AIR シリンダ エアー
49 QQC0760 1 BKT BKT
51 QQC0790 1 BKT, WIRING BKT 配線
52 QQC0800 1 PLATE プレート
54 CLC3430 3 SPROCKET スプロケット
55 CLC9191 4 NUT ナット
56 GVC0350 2 COLLAR カラー
57 H4013A 2 HEAD, GEAR ヘッド ギヤ 6RH-DZ7.5R 039
58 . 1 PIN, NEEDLE ピン ニードル 5゜X27.3L
59 S3122A 2 SW, PHOTOELECTRIC SW 光電 E3S-LS3C1D
60 K1049A 1 FIXTURE 金具 HPU2-FAO
61 K4164T 1 FLEXIBLE TRACK ケーブルベア HPU206-R3813 Link
62 K1052A 1 FIXTURE 金具 HRU2-MAO
63 H4440A 4 BEARING ベアリング L-1910ZZ
64 H4445A 4 BEARING ベアリング LF-1050ZZ
65 H4429H 2 BEARING, BALL ベアリング ボール LMK16UU
66 A4067T 2 ELBOW エルボ M-5ALHU-4
67 M5063H 2 MOTOR, REVERSIBLE モータ リバーシブル RM-H6A6ZMR244
68 S3034A 2 SPROCKET スプロケット RS25-13T2 Type
69 T2034H 1 CHAIN チェーン RS25NP282 Link
70 S1022A 2 CIR-CLIP サークリップ ST-EW-4
71 H4123A 2 BEARING ベアリング UFL000
72 K5359A
SCREW, HEX SOCKET COUNTERSUNK
小ネジ 六角穴皿 M4X6L
73 K5261H SCREW, HEX SOCKET BUTTON 小ネジ六角穴ボタン M5X12L
74 N1014A 1 NUT, FINE U ナット ファインU AN00
75 N1092A NUT, HEX ナット 六角 M10 P=1.5
76 N1085A NUT, HEX ナット 六角 M6 P=1.0
77 N4027A SCREW, HEX SOCKET SET ネジ 六角穴止め M4X5L
78 W1024A WASHER, LOCK ワッシャ スプリング 6M/M
79 W1023A WASHER, LOCK ワッシャ スプリング 5M/M
80 W1022A WASHER, LOCK ワッシャ スプリング 4M/M
81 W1021A WASHER, LOCK ワッシャ スプリング 3M/M
82 W1045A WASHER, FLAT ワッシャ 平 4W-6
IP-ⅢE PARTS LIST ver11 25 - 3
25.アウトコンベア(QQC)
25.Out conveyor(QQC)

25.アウトコンベア(QQC)
25.Out conveyor(QQC)
番号 図番 & コード番号 個数 品名 規格 備考
No. Drg.No. & Code No. QTY Description Rating Remarks
83 W1044A WASHER, FLAT ワッシャ 平 4W-5
84 W1042A WASHER, FLAT ワッシャ 平 4W-3
85 W1013A WASHER, CONICAL ワッシャ 皿 M-6-H
86 W1012A WASHER, CONICAL ワッシャ 皿 M-5-L
87 N4052T BOLT, HEX SOCKET ボルト 六角穴 M6X40L P=1.0
88 H5322A BOLT, HEX SOCKET ボルト 六角穴 M6X15L
89 H5321A BOLT, HEX SOCKET ボルト 六角穴 M6X12L
90 H5309A BOLT, HEX SOCKET ボルト 六角穴 M5X50L
91 H5302A BOLT, HEX SOCKET ボルト 六角穴 M5X20L
92 H5297A BOLT, HEX SOCKET ボルト 六角穴 M5X8L
93 H5296Z 8 BOLT, HEX SOCKET ボルト 六角穴 M4X100L
94 H5291A BOLT, HEX SOCKET ボルト 六角穴 M4X18L
96 H5287A BOLT, HEX SOCKET ボルト 六角穴 M4X8L
97 H5286A BOLT, HEX SOCKET ボルト 六角穴 M4X6L
98 H5277A BOLT, HEX SOCKET ボルト 六角穴 M3X12L
99 Y30742 1 UNION ユニオン KQ2U04-00 ・
IP-ⅢE PARTS LIST ver11 25 - 4
25.アウトコンベア(QQC)
25.Out conveyor(QQC)

IP-
III
E PARTS LIST ver11
26.コンベア連結部(QQC)
26.Linking conveyor(QQC)
26 - 1
26.コンベア連結部(QQC)
26.Linking conveyor(QQC)
Ref.31-1
Ref.31-1
Ref.31-1
Ref.33-7
x5.2
40
35
47
8
21
40
35
28
47
35
40
21
18
40
35
28
40
35
47
16
22
41
36
48
45
42
15
44
33
38
4
3
6
19
33
44
34
46
45
33
17
24
20
9
39
34
46
30
11
10
2
29
49
5
14
32
43
7
23
25
23
1
27
1
27
23
25
23
7
26
5
32
43
37
32
31
12
13
5
23
25
23
1
27
7
23
25
23
1
27
208
176
165
175
161
175
161
175
161
183
162
176
167
175
161
13
13
B
A
139
26