00191805-01 - 第238页
6 Funciones ópticas Instrucciones de serv icio SIPLACE S -23 HM 6.6 Probar el componente Vers ión de software SR.406.xx Edición 02/00 ES 238 6 Fig. 6.6 - 1 Diagrama de flujo "Probar el componente" - Opciones de…
Instrucciones de servicio SIPLACE S-23 HM 6 Funciones ópticas
Versión de software SR.406.xx Edición 02/00 ES 6.6 Probar el componente
237
Usted puede abandonar los cuadros de entrada con "OK", "Aceptar" o "Cancelar". 6
Å Si hace clic en "OK" o "Aceptar" se pasan los datos al programa y se memorizan. El cuadro
se cierra.
Å Si hace clic en el botón "Cancelar", rechaza los datos y se cierra el cuadro de entrada.
6.6.2.3 Botones
Para la selección de opción el sistema ofrece los siguientes botones: 6
Å Cargar - GF
Después de seleccionar el componente deseado en la lista haga clic en el botón "Cargar - GF".
Se cargan los parámetros del empaquetado.
Å Guardar - GF
Se memorizan los parámetros generados de empaquetado cuando hace clic en este botón.
– Recoger
El cabezal de colocar recoge el componente seleccionado.
6.6.2.4 Imágenes de vídeo
Para determinadas operaciones se visualiza en la pantalla de la computadora de la estación la
imagen de cámara del sistema MVS (unidad óptica de evaluación). Adicionalmente se visualizan
en la imagen las líneas de encabezamiento y de pie de página: 6
– La línea de encabezamiento contiene por ejemplo la opción de menú seleccionada actual-
mente, el número de empaquetado, criterios de evaluación, resultados de medición etc.
– En las líneas de pie de página encuentra visualizadas secuencias de comandos, comandos
de teclado, coordenadas de cámara, etc.
Å Las representaciones de imágenes de vídeo las puede siempre abandonar con "ESC". Luego
se visualiza la ventana de menú respectiva.
6.6.2.5 Mensajes
Los mensajes son campos de texto que contienen indicaciones sobre operaciones, advertencias
etc. Estos se visualizan 6
– en el caso de manipulaciones incorrectas.
– cuando se exige al usuario ejecutar operaciones (p.ej. introducir el número de empaquetado).
– en el caso de indicaciones (p.ej. el componente se elimina).
– para visualización de una operación prolongada del sistema (p.ej. los datos de empaquetado
se están memorizando).

6 Funciones ópticas Instrucciones de servicio SIPLACE S-23 HM
6.6 Probar el componente Versión de software SR.406.xx Edición 02/00 ES
238
6
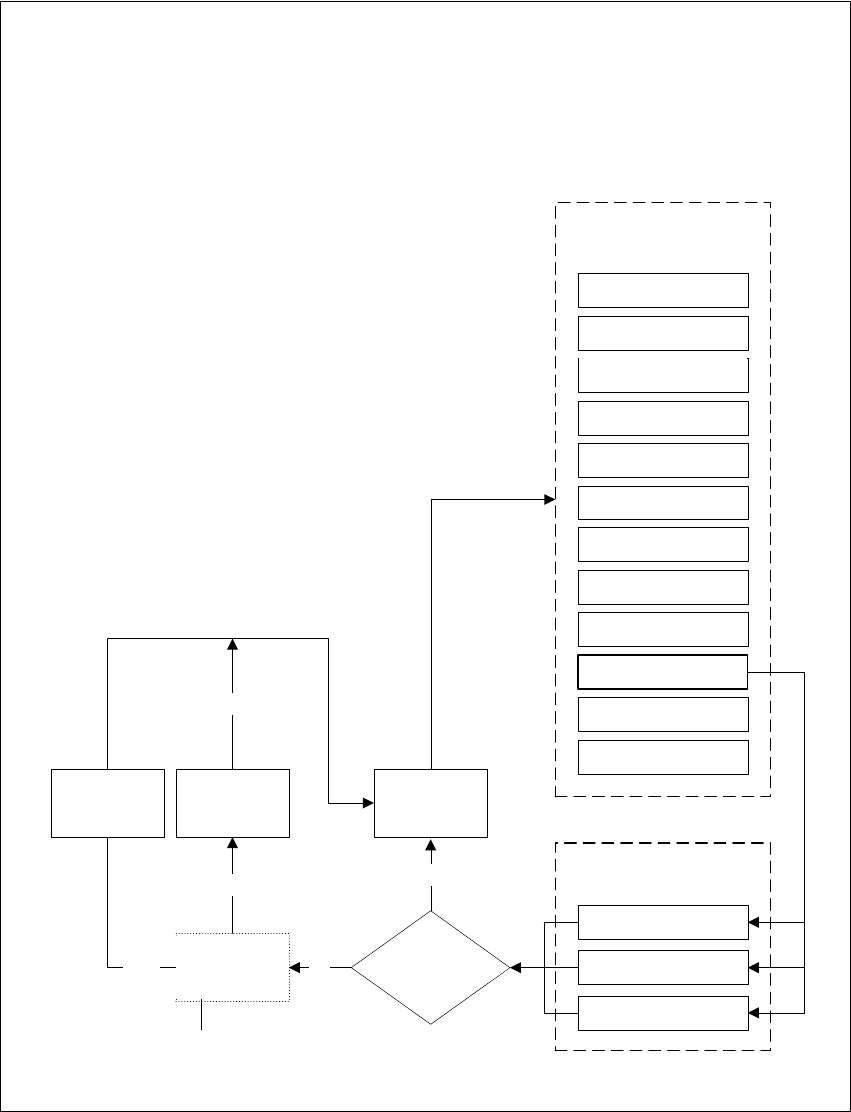
Fig. 6.6 - 1 Diagrama de flujo "Probar el componente" - Opciones de menú "Probar el componente"
Menüoptionen 'Bauelement testen'
Grundansicht
Menü 'Grundansicht'
Rüstung
Fehler
Förderer
LP-Transport 2
LP-Transport 1
Marke teachen
Bauelement testen
SITEST
GEM
Grundansicht
Markenauswahl
Bauelement testen
Gehäuseform
abspeichern
Menüoption
Bauelement testen
Gehäuseformauswahl
Gehäuseform
geändert?
Nein
Funktionen Portal 1
Funktionen Portal 2
Ja
Bauelement
entsorgen
Gehäuseform
wird abge-
speichert
Ja
Nein
Gehäuseform
wird
restauriert
Ja
Auswahlbox 'Änderungen
der Gehäuseform
abspeichern'
6
Funciones portal 4
6
Menú
"Visualización básica
6
Setup
6
Error
6
Alimentador
6
Funciones portal 2
6
Transp. tarjetas circ. 2
6
Transp. tarjetas circ. 1
6
Det. parám. de marca
6
Probar el componente
6
SITEST
6
GEM
6
Opción de menú
Probar el componente
6
Visualización básica
6
Selección - GF
6
Probar el componente
6
Se recupera
empaquetado
6
Eliminar com-
ponente
6
No
6
¿Empaque-
tado modifi-
cado?
6
Cuadro de selección "Guardar
modificaciones del
empaquetado"
6
Sí
6
Se memoriza
empaquetado
6
Guardar empa-
quetado
6
Sí
6
No
6
Sí
6
Opciones de menú "Probar el componente"
6
Visualización básica
6
Funciones portal 1

Instrucciones de servicio SIPLACE S-23 HM 6 Funciones ópticas
Versión de software SR.406.xx Edición 02/00 ES 6.6 Probar el componente
239
6
Fig. 6.6 - 2 Diagrama de flujo "Probar el componente" - Menú Selección de empaquetado
Gehäuseform-
auswahl
Befindet sich ein
Bauelement an
der Pipette, wird
dieses entsorgt.
Der Stations-
rechner fordert
die GF-Datei
vom Linien-
rechner an und
lädt diese
in das MVS
Default
Revolverkopf
12 Seg. /DLM1 *)
Flip-Chip *)
Pick & Place
Kopf *)
Gehäuseform
laden
Menü 'Gehäuseformauswahl'
A
Gehäuseform
auswählen
Kameratyp
Gehäuseform
speichern
*) Nur bei 80F-Automaten, falls das Bauelement nicht nur mit dem Standard-
Kameratyp (Default), sondern alternativ mit einem anderen Kameratyp zentriert werden soll.
6
*) Solamente en máquinas automáticas F dado el caso que el componente no solamente se deba
centrar con el tipo de cámara estándar (Default), sino alternativamente con otro tipo de cámara.
6
Selección - GF
6
Menú "Selección de empaquetado"
6
Seleccionar
empaquetado
6
Cargar forma de
carga
6
Guardar empa-
quetado
6
Si en la pipeta se
encuentra un
componente, éste
se elimina.
La computadora
de la estación
exige de la com-
putadora de la
línea el fichero -
GF y lo carga en el
sistema MVS
6
Estándar
6
Cabezal revólver
12 Seg./DLM1 *)
6
Flip-Chip *)
6
Cabezal Pick &
Place *)
6
Tipo de cámara