00191805-01 - 第240页
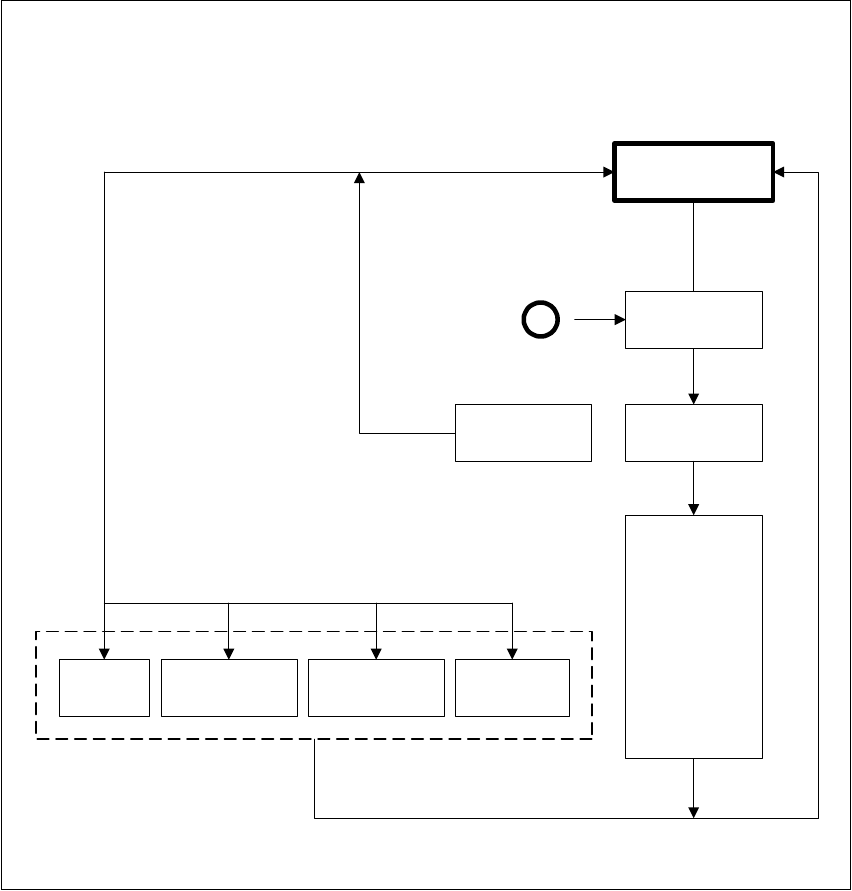
6 Funciones ópticas Instrucciones de serv icio SIPLACE S -23 HM 6.6 Probar el componente Vers ión de software SR.406.xx Edición 02/00 ES 240 6 Fig. 6.6 - 3 Diagrama de flujo "Probar el componente" - Campo de me…

Instrucciones de servicio SIPLACE S-23 HM 6 Funciones ópticas
Versión de software SR.406.xx Edición 02/00 ES 6.6 Probar el componente
239
6
Fig. 6.6 - 2 Diagrama de flujo "Probar el componente" - Menú Selección de empaquetado
Gehäuseform-
auswahl
Befindet sich ein
Bauelement an
der Pipette, wird
dieses entsorgt.
Der Stations-
rechner fordert
die GF-Datei
vom Linien-
rechner an und
lädt diese
in das MVS
Default
Revolverkopf
12 Seg. /DLM1 *)
Flip-Chip *)
Pick & Place
Kopf *)
Gehäuseform
laden
Menü 'Gehäuseformauswahl'
A
Gehäuseform
auswählen
Kameratyp
Gehäuseform
speichern
*) Nur bei 80F-Automaten, falls das Bauelement nicht nur mit dem Standard-
Kameratyp (Default), sondern alternativ mit einem anderen Kameratyp zentriert werden soll.
6
*) Solamente en máquinas automáticas F dado el caso que el componente no solamente se deba
centrar con el tipo de cámara estándar (Default), sino alternativamente con otro tipo de cámara.
6
Selección - GF
6
Menú "Selección de empaquetado"
6
Seleccionar
empaquetado
6
Cargar forma de
carga
6
Guardar empa-
quetado
6
Si en la pipeta se
encuentra un
componente, éste
se elimina.
La computadora
de la estación
exige de la com-
putadora de la
línea el fichero -
GF y lo carga en el
sistema MVS
6
Estándar
6
Cabezal revólver
12 Seg./DLM1 *)
6
Flip-Chip *)
6
Cabezal Pick &
Place *)
6
Tipo de cámara

6 Funciones ópticas Instrucciones de servicio SIPLACE S-23 HM
6.6 Probar el componente Versión de software SR.406.xx Edición 02/00 ES
240
6
Fig. 6.6 - 3 Diagrama de flujo "Probar el componente" - Campo de menú "Componente"
Menü 'Bauelement testen'
Nein
Bauelement testen
GF geladen?
Menü
Gehäuseformauswahl
A
Ja
Prüfen Messen Darstellen Bild speichern Auswertezeit
ESC
GF-spezifische
Meßschritte
nacheinander
ausführen
Videobild
GF messen
Meßergebnisse
anzeigen
Videobild
Synthetische
Beschreibung
darstellen
Videobild
Videobild wird
auf die
Festplatte des
MC-Controllers
gespeichert
Auswerte-
zeit
Videobild
ESC ESC
Bauelement aus
Förderer abholen
und unter die
BE-Kamera
drehen
Bauelement
Abholen
ESC
6
Probar
el componente
6
Menú "Probar el componente"
6
¿Cargar - GF?
6
No
6
Menú
Selecc. empaquetado
6
Recoger
6
Recoger el compo-
nente del alimenta-
dor y girar debajo e
la cámara de com-
ponentes
6
Comprobar
6
Medir
6
Representar
6
Memorizar imagen
6
Tiempo
de evaluación
6
Imagen de vídeo
6
Imagen de vídeo
6
Imagen de vídeo
6
Imagen de vídeo
6
GF - específica
Ejecutar pasos de
medición uno
tras otro
6
Medir la caja
Visualizar los
resultados de
medición
6
Representar
una descripción
teórica
6
La imagen de
vídeo se memoriza
en el disco duro del
controlador de la
máquina
6
Tiempo
de evaluación
6
ESC
6
ESC
6
ESC
6
ESC
6
Componente
6
Sí

Instrucciones de servicio SIPLACE S-23 HM 6 Funciones ópticas
Versión de software SR.406.xx Edición 02/00 ES 6.6 Probar el componente
241
6
Fig. 6.6 - 4 Diagrama de flujo "Probar el componente" - Menú "Modificar los datos de empaquetado"
Menü 'Bauelement testen'
Menü 'Gehäuseformdaten ändern'
Bauelement testen
GF geladen?
Ja
Abbruch
Gehäuseformdaten ändern
Beleuchtung
Nein
Menü
Gehäuseformauswahl
A
Gehäuse-
dimension
Bein-
dimension
Tabelle Ballabbildung Meßmodus
ESC
Verändern
von
GF-Daten
Videobild
ESC
Verändern
von
GF-Daten
Videobild
ESC
Verändern
von
GF-Daten
Videobild
ESC
Verändern
von
GF-Daten
Videobild
ESC
Siehe Menü-
optionen
BE testen,
Abb. 6.6-5
bis 6.6-8
Abbruch Übernehmen
Eingabebox
'Kontrastempfindlichkeit einstellen':
LUT-Programmierung
Daten übernehmen
Menü 'Bauelement testen'
Menü 'Gehäuseformdaten ändern'
Bauelement testen
GF geladen?
Ja
Abbruch
Gehäuseformdaten ändern
Beleuchtung
Nein
Menü
Gehäuseformauswahl
A
Gehäuse-
dimension
Bein-
dimension
Tabelle Ballabbildung Meßmodus
ESC
Verändern
von
GF-Daten
Videobild
ESC
Verändern
von
GF-Daten
Videobild
ESC
Verändern
von
GF-Daten
Videobild
ESC
Verändern
von
GF-Daten
Videobild
ESC
Siehe Menü-
optionen
BE testen,
Abb. 6.6-5
bis 6.6-8
Abbruch Übernehmen
Eingabebox
'Kontrastempfindlichkeit einstellen':
LUT-Programmierung
Daten übernehmen
6
Probar el compo-
nente
6
Menú "Probar el componente"
Menú "Modificar los datos de empaquetado"
6
¿GF - cargada?
6
No
6
Menú
Selec. empaquetado
6
Modificar datos - empaquetado
6
Iluminación
6
Tabla
6
Caja
6
Dimensión de
patilla
6
Ilustración
"bolita"
6
Modo
de medición
6
Imagen vídeo
6
Imagen vídeo
6
Modificar
datos - GF
6
Modificar
datos - GF
6
Modificar
datos - GF
6
Modificar
datos - GF
6
Imagen vídeo
6
Imagen vídeo
6
Ver opciones
de menú
"probar el com-
ponente"
Fig. 6.6-5
hasta 6.6-8
66
ESC
6
ESC
6
ESC
6
ESC
6
Cancelar
6
Cuadro de entrada
"Ajustar sensibilidad de contraste":
Programación-LUT
6
Aceptar datos
6
ESC
6
Cancelar
6
Aceptar
6
Sí