00191805-01 - 第297页
Instrucciones de servicio SIPLACE S-23 HM 6 Funciones ópticas Versión de software SR.406.xx Edición 02/00 ES 6.7 Guía para la descripción de empaquetados 297 6.7 G uía p ara la descripción de emp a quet ados 6.7.1 T rans…
6 Funciones ópticas Instrucciones de servicio SIPLACE S-23 HM
6.6 Probar el componente Versión de software SR.406.xx Edición 02/00 ES
296
Medición 6
Aquí puede elegir entre los siguientes métodos de medición: 6
– el método de perfil para una evaluación rápida o
– el método de filtro para un método de medición más estable, sin embargo necesita un poco
más de tiempo.
Por regla general es suficiente el método de medición "Rápido". Para componentes críticos,
cuando por ejemplo el factor de calidad se encuentra por debajo de 50, aconsejamos el método
de medición "Estable". 6
Evaluación 6
Aquí puede evaluar la posición de la "bolita" y su presencia. Además puede ejecutarse una de-
terminación de calidad de la medición. La calidad de la medición debe por regla general ser mejor
que 50. 6
Si dota BGAs, µBGAs y Flip-Chips con un elevado grado de reproducción, es decir los parámetros
ópticos de los componentes divergen muy poco unos de otros, aconsejamos para una colocación
rápida los siguientes ajustes: 6
– Desactive la determinación de posición/presencia para componentes con "bolitas" más gran-
des y distribución más grande. En base a la medición "Arreglo" de tres "bolitas" por esquina,
la posición del componente ya ha sido determinada de forma suficiente y sobra la evaluación
de presencia de "bolitas".
– Active la determinación de calidad de medición cuando desea reconocer errores de produc-
ción o manipulación .
Una determinación de posición es en todo caso necesaria cuando las posiciones individuales de
"bolita" divergen considerablemente de la estructura de rejilla, es decir cuando las posiciones in-
dividuales de bolita están en mayor o menor grado dispersas alrededor de la posición nominal.6

Instrucciones de servicio SIPLACE S-23 HM 6 Funciones ópticas
Versión de software SR.406.xx Edición 02/00 ES 6.7 Guía para la descripción de empaquetados
297
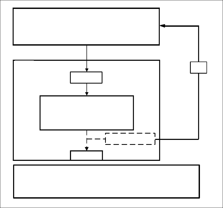
6.7 Guía para la descripción de empaquetados
6.7.1 Transmisión de datos - GF e interpretador - GF
Si se transmite a la estación una GF sin fichero .SST, el interpretador - GF ejecuta determinados
ajustes para la medición de GF conforme a la descripción de la misma. 6
6
Fig. 6.7 - 1 Transmisión de datos - GF sin manipulación - GF
En las máquinas automáticas SIPLACE se encuentra el interpretador - GF en el controlador de
la máquina. El grupo de comunicación transmite las señales al mando de iluminación del contro-
lador a las cámaras. 6
Informaciones del interpretador - GF 6
– Selección automática del modo apropiado de medición
– Selección automática de los parámetros de medición
LR
GF-Bibliothek
GF & Bauelemente beschreiben
Pipetten zuordnen
Kameras auswählen
.OGF
GF-Interpreter
SR
MVS
Automatische Auswahl der Meßmodi
Automatische Beleuchtungsauswahl
Festplatte
GF-Manipulator
6
CL
6
CE
Å Biblioteca - GF
Å Describir GF & CO
Å Asignar pipetas
Å Seleccionar cámaras
6
Disco duro
Å Selecc. automática de modo de med.
Å Selecc. automática de iluminación
6
Manipulador - GF

6 Funciones ópticas Instrucciones de servicio SIPLACE S-23 HM
6.7 Guía para la descripción de empaquetados Versión de software SR.406.xx Edición 02/00 ES
298
– Evaluación cúbica / no cúbica
– Ajuste automático de la iluminación
El interpretador - GF procesa de forma automática componentes estándar y determinados com-
ponentes especiales. Otros componentes bajo determinadas circunstancias deben tratarse ulte-
riormente. Si es necesario manipular los ajustes del empaquetado, estas modificaciones se
memorizan en el fichero .SST y se transmiten de nuevo a la computadora de la línea. 6
6
Fig. 6.7 - 2 Transmisión de datos - GF con manipulación - GF
Si se transmite a la estación una empaquetado con fichero .SST, para la medición del empaque-
tado se toman los ajustes del fichero .SST. El interpretador - GF permanece inactivo. 6
LR
GF-Bibliothek
GF & Bauelemente beschreiben
Pipetten zuordnen
Kameras auswählen
.OGF
GF-Interpreter
SR
MVS
Automatische Auswahl der Meßmodi
Automatische Beleuchtungsauswahl
Festplatte
GF-Manipulator
.SST
Wichtiger Hinweis:
Das Manipulieren von Bauelementen an der Station muß die Ausnahme bleiben.
In der Regel müssen nur wenige Bauelemente verändert werden.
6
CL
6
CE
Å Biblioteca - GF
Å Describir GF & CO
Å Asignar pipetas
Å Seleccionar cámaras
6
Disco duro
6
Å Selecc. automática de modo de med.
Å Selecc. automática de iluminación
6
Manipulador - GF
6
Indicación importante:
La manipulación de componentes en la estación debe ser la excepción.
Por regla general solamente se deben modificar muy pocos componentes.