00193536-02 - 第56页
2 Segurança do funcionamen to M anual do usuário S IPLACE S-27 H M 2.5 Instalações de segurança Versão de software SR.503.xxE dição 07/2003 PT 56 No caso d e funcion amento e rrado, K1 o u K2 d isparam. A tens ão da rede…

Manual do usuário SIPLACE S-27 HM 2 Segurança do funcionamento
Versão de software SR.503.xx Edição 07/2003 PT 2.5 Instalações de segurança
55
2.5.3.2 Avisos de estado e ações a realizar
Durante o serviço de carregamento, no monitor podem surgir as indicações seguintes. Nesse
caso, deverão ser executadas as ações indicadas na coluna 3.
2
2.5.4 Circuitos de segurança
As máquinas automáticas SIPLACE possuem dois circuitos de segurança separados que são
controlados pelas combinações de segurança e proteção K1 e K2. Ambas as combinações de
segurança e proteção estão alojadas na unidade de alimentação de corrente eléctrica (ver
Pos. 14 e 15 na Fig. 2.5 - 4
).
PERIGO
As máquinas automáticas da família SIPLACE são alimentadas com corrente eléctrica 3 x 400
V~ (3x208 V~ versão para os EUA) ± 5 %, 50/60 Hz.
As peças desta máquina conduzem, portanto, tensões que podem causar a morte, mesmo com
o interruptor principal desligado. O manuseamento inadequado destas máquinas automáticas
pode, por esse motivo, provocar a morte, ferimentos graves e consideráveis danos materiais.
Devem ser respeitadas as prescrições em vigor sobre a prevenção de acidentes e de DIN (parti-
cularmente DIN EN 60204, Parte 1) ou ainda as prescrições do país do utilizador.
Só pessoal devidamente qualificado e experiente é que poderá abrir a tampa de cobertura sobre
o grupo de alimentação de corrente eléctrica. 2
As combinações de segurança e proteção K1 e K2 controlam os circuitos seguintes:
K1: Circuito de PARAGEM EMERGÊNCIA, circuitos de segurança dos carros de CO ou de tro-
cadores de Wafflepack, Interruptor de proteção das tampas e libertação de software
K2: Circuito de PARADA DE EMERGÊNCIA, combinação de segurança e proteção K1, liberta-
ção de software e interruptor de chave.
Estado Indicações no monitor Ação a executar
Botão de PARADA
DE EMERGÊNCIA
pressionado
PARAGEM DE EMERGÊNCIA acionada ...
Paragem da máquina. Desbloquear a tecla
Desbloquear o botão de PARADA DE
EMERGÊNCIA premido
(Pos. 3 ou 4 na Fig. 2.5 - 4)
Premir a tecla de arranque Premir a tecla branca de arranque
(Pos. 2 ou 5 na Fig. 2.5 - 4)
Tampa protetora
aberta
Fechar a tampa Fechar a tampa protetora
(Pos. 9, 10, 11 ou 12 na Fig. 2.5 - 4)
Premir a tecla de arranque Premir a tecla branca de arranque
(Pos. 2 ou 5 na Fig. 2.5 - 4
)
Tab. 2.5 - 1 Indicações no monitor com o botão de PARADA DE EMERGÊNCIA premido ou com tampa protetora
aberta
2 Segurança do funcionamento Manual do usuário SIPLACE S-27 HM
2.5 Instalações de segurança Versão de software SR.503.xxEdição 07/2003 PT
56
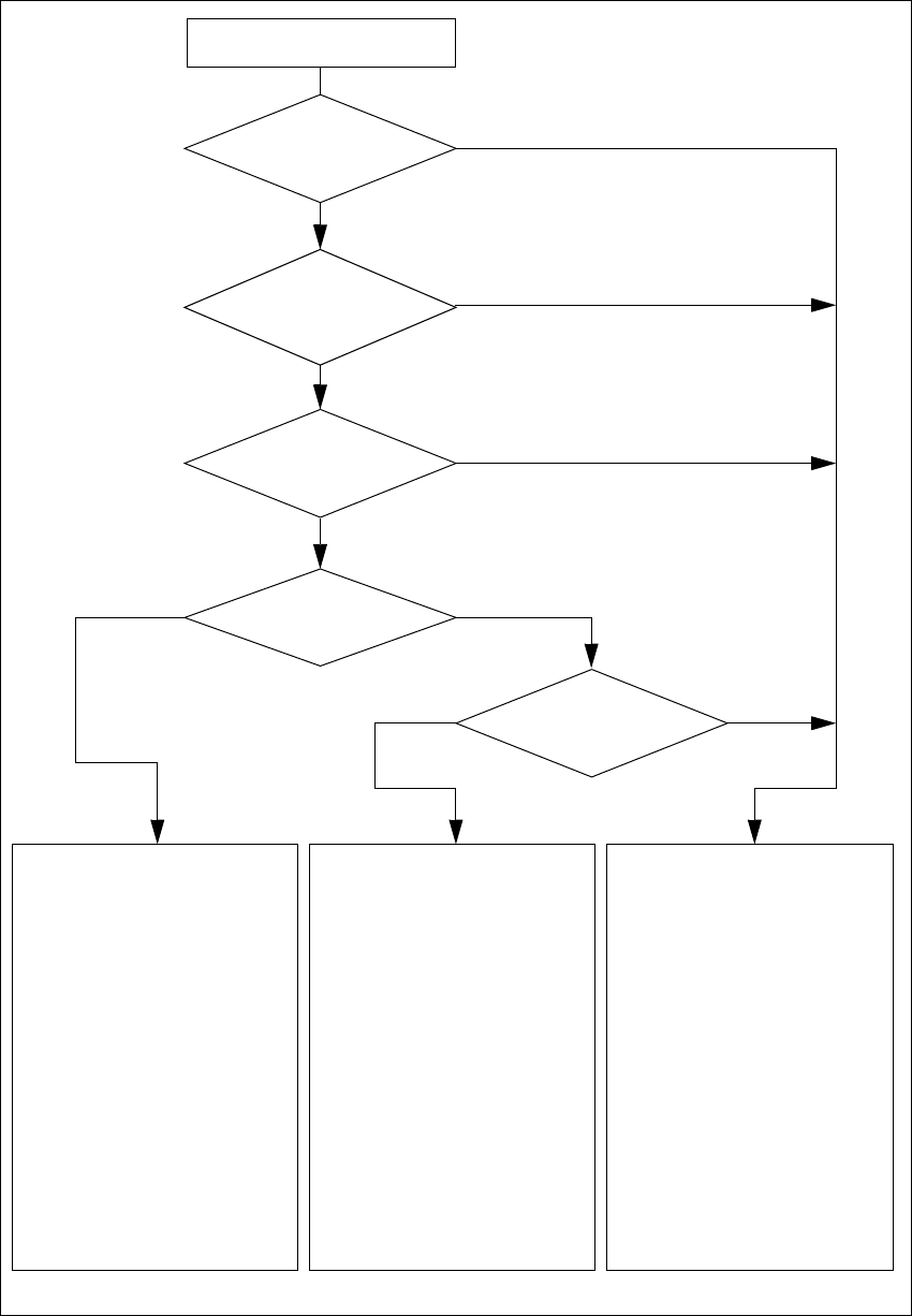
No caso de funcionamento errado, K1 ou K2 disparam. A tensão da rede do transformador de
corrente forte para alimentação dos motores dos portais é interrompida. O motor de estrela da
cabeça Collect&Place passa a ser alimentado com uma tensão de 10 V em vez de 70 V. Os
eixos do ou dR das cabeças de equipar continuam a ser alimentadas com 30 V. A figura a seguir
mostra os diferentes estados de K1 e de K2 e os seus efeitos sobre os eixos e sobre os compo-
nentes do transporte das placas de circuitos impressos.

Manual do usuário SIPLACE S-27 HM 2 Segurança do funcionamento
Versão de software SR.503.xx Edição 07/2003 PT 2.5 Instalações de segurança
57
Fig. 2.5 - 5 Circuito de segurança
Tecla de início pressionada
Botão de
PARADA DE EMERGÊNCIA
pressionado?
Tampa de proteção aberta?
Interruptor de chave
fechado (posição I)?
Não
Circuito de
segurança para o carro de
componentes interrom-
pido?
Sim
Não
Não
Sim
Sim
Não
Ativo
K1 *) Sim
K2 *) Sim
Tensão
Eixo Y 155 V
Eixo X 155 V
Eixo estrela 70 V
Eixo DP 30 V
Eixo Z 30 V
Ativo
Transporte da PCI Sim
Mesa de subida Sim
Sujeição da PCI Sim
Regulação da largura Sim
Célula fotoelétrica de laser Sim
Dispositivo de corte de fita Sim
Sim
Ativo
K1 *) Não
K2 *) Sim
Tensão
Eixo Y 0 V
Eixo X 0 V
Eixo estrela 10 V
Eixo DP 30 V
Eixo Z 30 V
Ativo
Transporte da PCI Sim
Mesa de subida Não
Sujeição da PCI Não
Regulação da largura Sim
Célula fotoelétrica de laser Não
Dispositivo de corte de fita Não
Ativo
K1 *) Não
K2 *) Não
Tensão
Eixo Y 0 V
Eixo X 0 V
Eixo estrela 10 V
Eixo DP 30 V
Eixo Z 30 V
Ativo
Transporte da PCI Não
Mesa de subida Não
Sujeição da PCI Não
Regulação da largura Não
Célula fotoelétrica de laser Não
Dispositivo de corte de fita Não
*) Combinação de segurança e proteção K1, K2
Ar comprimido
min. 0,55 MPa (5,5 bar)?
Sim
Não