KE-2030使用说明书 - 第13页
1 − 4 (2) Laser align measurement position f or major component types * See Section 4.7.6 " Tack control section ( Expansion page)". 0.25 Figure 1.1.2. 3 Square chip MELF SOT SOP/T SOP SOJ (Center between the t…

1 − 3
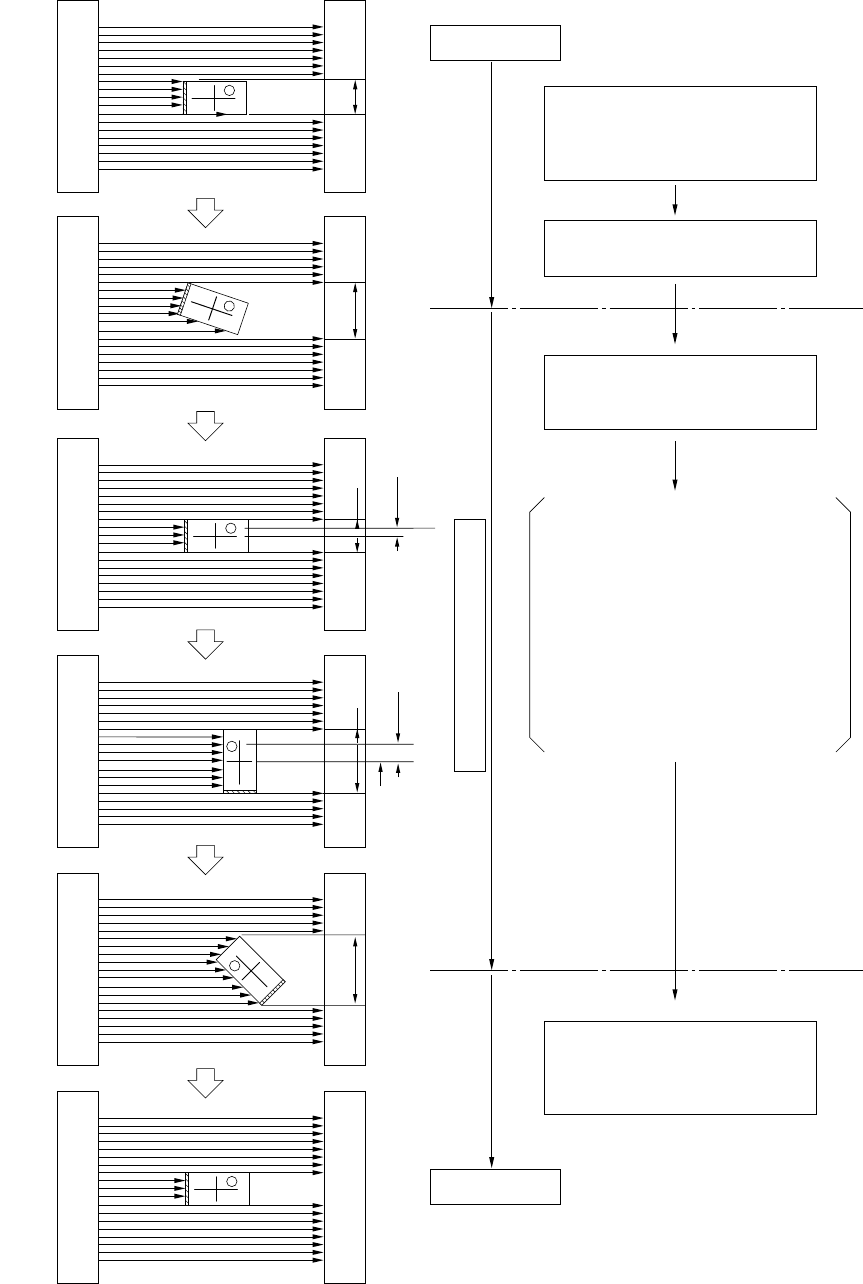
(1) Flow of laser align centering
ABCDE
(-) Rotation
(preload)
(+) Rotation
(+) Rotation
Correction
Part attracting
Placement
Correction Preload
d Yd X
Rotate in (-) direction along
θ-axis. (Preload)
Pick the component by driving
Z-axis, and adjust the
component at laser align height.
Rotate in (+) direction along
θ-axis, and start measurement
with laser align.
Placement is performed by
correcting position offset (dX,
dY) and angle offset (dθ).
While measuring the shade, find two
positions and where the shade
is minimum.
Because the nozzle center is a known
factor, according to the difference
between the nozzle center and the
component center, offset in Y direction
(dX) and that in X direction (dY) can
also be known. By referring to the
encoder output of the θ motor at or
, offset angle dθ can also be known.
(Compo-
nent
center)
(Nozzle
center)
Laser align measurement
Figure 1.1.2.2
①
②
③
④
⑤
⑥
③
④
④
③

1 − 4
(2) Laser align measurement position for major component types
* See Section 4.7.6 "Tack control section (Expansion page)".
0.25
Figure 1.1.2.3
Square chip
MELF
SOT
SOP/TSOP
SOJ
(Center between the top and
bottom surfaces of the
component)
(Center of the component)
(0.25 mm above the top of the component)
Mold
(Center between the bottom surface
of the component and the foot of the
leads)
(Center between the bottom surface
of the component and the foot of the
leads)
Laser align
measurement
position
Laser align
measurement
position
Laser align
measurement
position
Laser align
measurement
position
Laser align
measurement
position

1 − 5
0.45
Figure 1.1.2.4
OFP/BQFP
PLCC
Electrolytic
capacitor
(Between the bottom surface of the
mold and the foot of the leads)
Laser align
measurement
position
(Between the bottom surface of the
mold and the foot of the leads)
Laser align
measurement
position
(0.45 mm from the bottom surface of
the mold)
Laser align
measurement
position
Mold