KE-2030使用说明书 - 第460页
6 − 1 14 To cancel the pause stat us, press t he <START> or <STOP> switch. W hen the <START > switch is pressed, monitor ing by camera rest arts im mediately. W hen the STOP switch is pressed, monit ori…
6 − 113
Figure 6.5.4.1 Pick camera tracking dialog box

6 − 114
To cancel the pause status, press the <START> or <STOP> switch. When
the <START> switch is pressed, monitoring by camera restarts immediately.
When the STOP switch is pressed, monitoring by camera terminals and a
dialog box for confirmation appears.
②
Changing a pickup point
When the machine is in the stop status, the pickup point can be taught by the
CAMERA key of the HOD.
It is also possible to change the pickup point directly by numeric keys on the
ten-key pad.
- The value to be entered manually is the value displayed on the screen
±
3
mm.
The head starts moving when you enter the coordinates and press the
<SET> button.
③
Returning to the previous pickup point
When the machine is in the pause status, you can return to the previous
pickup point by pressing the PREVIOUS key of the HOD.
The pause status is still held even after the camera returns to the previous
pickup point.
④
Going to the next pickup point
In the pause status, you can go to the next pickup point by pressing the
NEXT key of the HOD.
The pause status is held even after the camera goes to the next pickup point.
When the NEXT key is pressed again at the last pick point, the following
message box appears to tell the operator that that is the last tracking point.
Figure 6.5.4.2 Last tracking position message box
When the <START> switch is pressed at the last pick point, the following
dialog box (Figure 6.5.4.3) appears and the operator is asked whether to
enter Production mode.
Figure 6.5.4.3 "Tracking was end." dialog box

6 − 115
(2) Manual run
When "Manual" is selected in the "Pick tracking" field, the monitoring camera
moves over the first point of pickup after trial run, shoots the picked up component,
outputs it to the monitor screen, and pauses there.
The pause screen for "Manual" is the same as that for "Automatic".
(3) Subjects of pick camera tracking and tracking order
Pickup tracking is performed from No.1 to No.60 at the left front, from No.60 to
No.1 at the left rear, then the right station in this order.
Any pick points used for pick data are subject to tracking operation regardless of
the range of trial run (specified placement points/components).
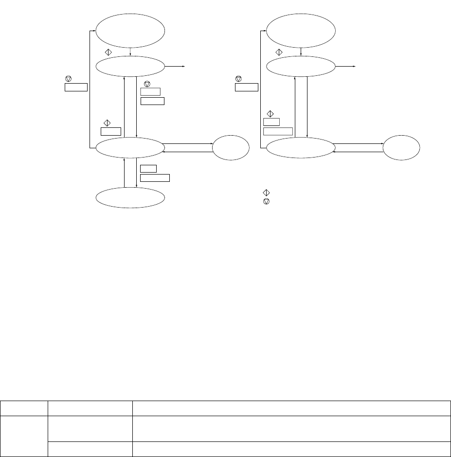
(4) Operation mode
The following chart shows the mode transition in the operation mode.
Condition setting
Continuous operation
Pause
One point tracking
Teaching
Device key of
the HOD
Teaching completed
Movement completed
NEXT
PREVIOUS
q For automatic tracking
CANCEL
PAUSE
CANCEL
PAUSE
One point tracking
Pause Teaching
Device key of
the HOD
Teaching completed
Movement completed
w For manual tracking
CANCEL
NEXT
PREVIOUS
Condition setting
: START switch
: STOP switch
Production
starts.
Production
starts.
- Information of vision camera
The following two types of data are displayed on the vision camera
①
Raw image at pick points
②
Cursor (Crosshair or window cursor)
The size of the window cursor displayed here is the same as the size of
components. For large components which cannot be viewed with the vision
camera or for the components with which the window cursor cannot be used
because their pick angle is not a multiply of 60 degrees, the crosshair cursor
is used instead of the window cursor.
Conditions for displaying information on the vision camera screen
Item Type Conditions
Crosshair cursor For the components whose pick angle is neither 0°, 90°, 180° nor 270°,
or whose dimensions is more than 5.00 mm.
Cursor
Window cursor For the components whose pick angle is 0°, 90°, 180° or 270°.
①
②