YG200L_khm_e - 第21页
PA G E 19 YG200L (KHM) Con fi dential & Proprietary KHM-000-CCV0 24 feeder indictor (option) FEEDER FRONT -1 FEEDER FRONT -2 FEEDER REAR-1 FEEDER REAR-2 NOTE1: When there is no CLi, it connects with CN7. I/O C CN1 FDR…

PAGE
18
YG200L (KHM)
Confi dential & Proprietary
KHM-000-CCV0
CLI FES20 feeder structure
J861
J860
J859
J858
J857
J856
J855
J854
J853
J852
J851
J850
J849
J848J847
J846
J845
J844
J843J842
P91P90
J839
J837 J836
J835
J834
J833
J832
J830
FDRFDR
See Page 2
CONTROL BOX (IO C)
(OPTION)(OPTION)
(OPTION)(OPTION)
FES20
FEEDER
(FDR)
FES20 FEEDER (FDR)
FDRFDR
FES20
FEEDER
(FDR)
FES20 FEEDER (FDR)
CTRLCTRL
CN7
ANT2ANT1ANT0
CLI
24V
POS
COM
COM
BOARD ASSY
ID READER
BOARD ASSY
ID READER
DIP SW(S1)
12345678
ON
OFF
READER CTRL BD. ASSY
CTRLCTRL
CN7
ANT2ANT1ANT0
CLI
24V
POS
COM
COM
BOARD ASSY
ID READER
BOARD ASSY
ID READER
DIP SW(S1)
12345678
ON
OFF
READER CTRL BD. ASSY
FES20 FEEDER (FDR)
FES20 FEEDER
(FDR)
FDRFDR
FES20 FEEDER (FDR)
FES20 FEEDER
(FDR)
FDRFDR
CTRLCTRL
CN7
ANT2 ANT1 ANT0
CTRLCTRL
CN7
ANT2 ANT1 ANT0
CLI
24V
POS
COM
COM
123
DIP SW(S1)
45678
ON
OFF
READER CTRL BD. ASSY
BOARD ASSY
ID READER
BOARD ASSY
ID READER
CLI
24V
POS
COM
COM
123
DIP SW(S1)
45678
ON
OFF
READER CTRL BD. ASSY
BOARD ASSY
ID READER
BOARD ASSY
ID READER
FES20 REAR-1 FEEDER
FES20 FRONT-2 FEEDERFES20 FRONT-1 FEEDER
FES20 REAR-2 FEEDER
Set up the DIP SW accroding to customer's cart number.
P93 P94
P96
P97
P99P100
P102 P103
P104P105
NOTE1:
NOTE1 NOTE1
NOTE1NOTE1
See Page 13
See Page 13
See Page 13
See Page 13
See Page 13
See Page 13
See Page 13
See Page 13

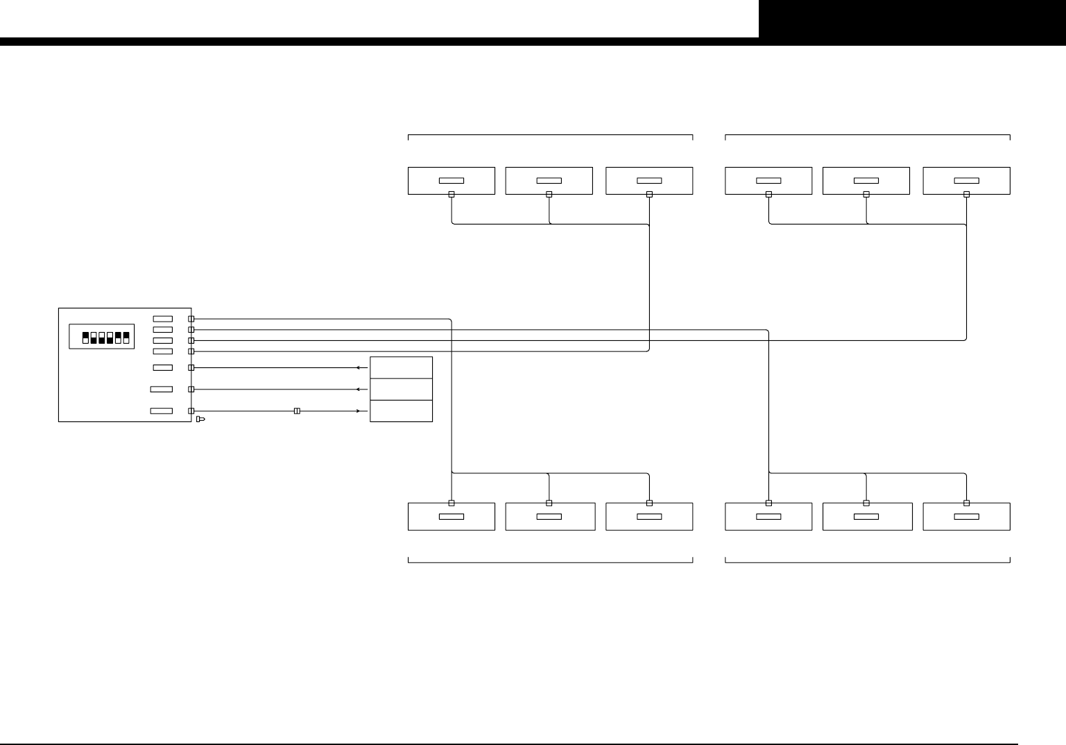
PAGE
19
YG200L (KHM)
Confi dential & Proprietary
KHM-000-CCV0
24 feeder indictor (option)
FEEDER FRONT-1 FEEDER FRONT-2
FEEDER REAR-1FEEDER REAR-2
NOTE1: When there is no CLi, it connects with CN7.
I/O C
CN1
FDR LED
CN1
KGS-M4576-0xx
FDR LED
BOARD ASSY
FDR LED
CN1
KGS-M4576-0xx
FDR LED
CN1
KGS-M4576-0xx
FDR LED
FDR LED
BOARD ASSY
KGS-M4576-0xx
FDR LED
FDR LED
BOARD ASSY
CN1
KGS-M4576-0xx
FDR LED
FDR LED
BOARD ASSY
CN1
KGS-M4576-0xx
FDR1 CN1 FDR2 CN1 FDR3 CN1
R2R2R2
FDR1 CN1 FDR2 CN1 FDR3 CN1
R1R1R1
BOARD ASSY
FDR LED
BOARD ASSY
FDR LED
FDR1 CN1 FDR2 CN1 FDR3 CN1
F2 F2 F2
FDR LED
BOARD ASSY
FDR LED
BOARD ASSY
F1
FDR1 CN1
F1 F1
FDR2 CN1 FDR3 CN1
FDR LED
CN1
KGS-M4576-0xx
FDR LED
BOARD ASSY
FDR LED
CN1
KGS-M4576-0xx
FDR LED
CN1
KGS-M4576-0xx
FDR LED
FDR LED
BOARD ASSY
CN1
KGS-M4576-0xx
FDR LED
FDR LED
BOARD ASSY
CN1
KGS-M4576-0xx
FDR LED
FDR LED
BOARD ASSY
CN1
KGS-M4576-0xx
INDI CN7
INDI CN7
INDI CN5
INDI CN6
INDI CN4
INDI CN3
INDI CN2
INDI CN1
INDICATOR CTRL BOARD ASSY
356
ON
OFF
12
DIP SW(S1)
4
BANK1
CN1
BANK2
CN2
CN3
CN4
BANK3
BANK4
CN5
DC24V
CN6
CUnet1
CN7
CUnet2
KGS-M4574-0xx
INDICTOR BOARD POWER
I/O C
CONTROL BOX
CLi READER CTRL BOARD
I/O CONVEYOR CN46
J901
J902
J903
J904
J905
J906
J907
J830
J908
NOTE 1
P65
P66 P67 P68 P69 P70 P71
P72P73P74P75P76P77
See Page 5
See Page 2
See Page 16 - 18

PAGE
20
YG200L (KHM)
Confi dential & Proprietary
KHM-000-CCV0
20 feeder indictor (option)
KGS-M4576-1xxKGS-M4576-1xx KGS-M4576-1xxKGS-M4576-1xx
KGS-M4576-1xxKGS-M4576-1xxKGS-M4576-1xxKGS-M4576-1xx
FEEDER FRONT-1 FEEDER FRONT-2
FEEDER REAR-1FEEDER REAR-2
INDICTOR BOARD POWER
I/O C
CONTROL BOX
See Page 2
I/O CONVEYOR CN50
CLi READER CTRL BOARD
NOTE1: When there is no CLi, it connects with CN7.
J908
NOTE 1
INDI CN7
J830
I/O C
J907
INDI CN7
J905
J906
J904
J903
J902
J901
INDI CN5
INDI CN6
INDI CN4
INDI CN3
INDI CN2
INDI CN1
INDICATOR CTRL BOARD ASSY
356
ON
OFF
12
DIP SW(S1)
4
BANK1
CN1
BANK2
CN2
CN3
CN4
BANK3
BANK4
CN5
DC24V
CN6
CUnet1
CN7
CUnet2
KGS-M4574-0xx
FDR LED
CN1
FDR LED
BOARD ASSY
FDR LED
CN1
FDR LED
FDR LED
BOARD ASSY
CN1
FDR LED
FDR LED
BOARD ASSY
CN1
FDR2 CN1
R2R2R2
FDR2 CN1
R1R1R1
BOARD ASSY
FDR LED
FDR1 CN1 FDR2 CN1 FDR3 CN1
F2 F2 F2
FDR LED
BOARD ASSY
F1
FDR1 CN1
F1 F1
FDR2 CN1 FDR3 CN1
FDR LED
CN1
FDR LED
BOARD ASSY
FDR LED
CN1
FDR LED
FDR LED
BOARD ASSY
CN1
FDR LED
FDR LED
BOARD ASSY
CN1
FDR1 CN1FDR3 CN1FDR1 CN1FDR3 CN1
P65
P66 P67 P69 P70
P72P73P75P76
See Page 5
See Page 16 - 18