YS24(SL)_KKE_e - 第12页
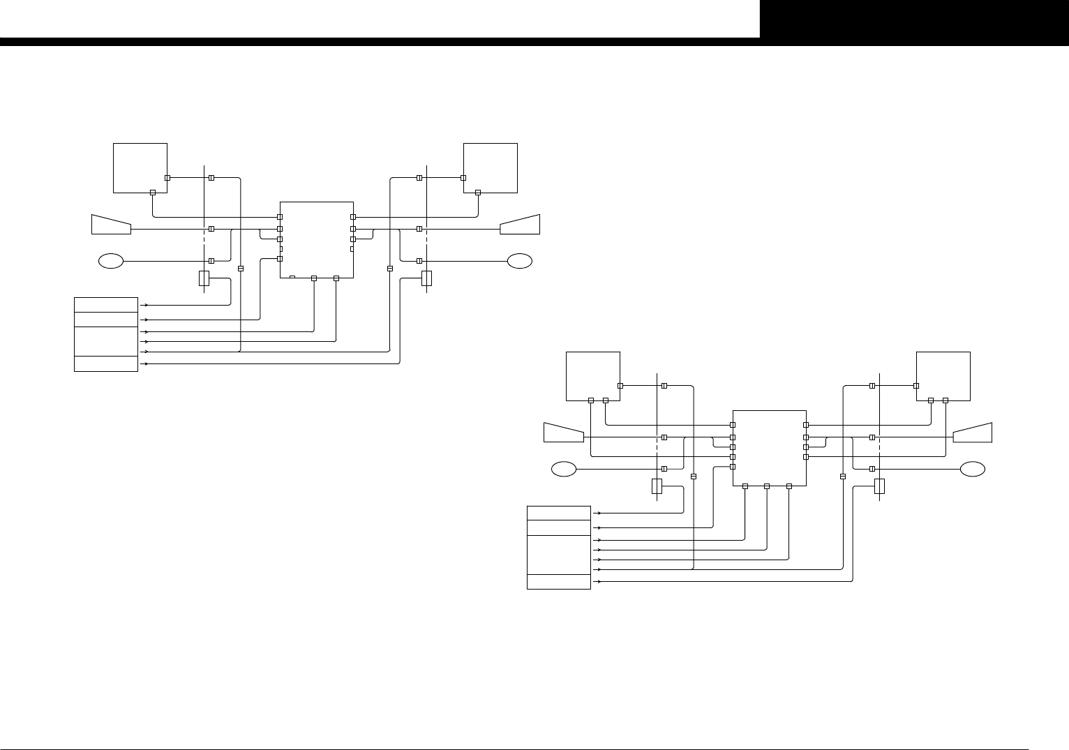
Confidential & Proprietary P A G E A10 KEYBOARD A12 MOUSE FRONT OPERA TION SWITCHES KB1 MS1 EX KB2 MS2 CRT2 KB2 MS2 RS2 EX CRT1 KB1 MS1 RS1 RS PC CRT PC KB /MS PC SWITCHER BOARD ASSY P031 LCD +12 V J0268 RS PC LCD +1…

Confidential & Proprietary
PAGE
FRONT DIGITAL MULTI CAMERA
CN28
J0501
CONTROL BOX
I/O CONVEYOR BOARD
See Page 5
REAR DIGITAL MULTI CAMERA
LED DRIVER POWER
CN8
CN4
POCL
+24V
CN8
CN4
POCL
+24V
MULTI CAM.SUB ASSY
MULTI CAM.SUB ASSY
CAM3
CAM1
J0502
J0043
MULTI CAM2 BRD.ASSY
P060
MULTI CAM2 BRD.ASSY
P070
VISION BOARD
See Page 2 CAM3
CAM1
L+24V
L+24V
CC.V2
9
MULTI CAMERA UNIT SEL.(OPTION)
YS24(SL)

Confidential & Proprietary
PAGE
A10
KEYBOARD
A12
MOUSE
FRONT OPERATION SWITCHES
KB1
MS1
EX
KB2
MS2
CRT2
KB2
MS2
RS2
EX
CRT1
KB1
MS1
RS1
RS PC CRT PC KB/MS PC
SWITCHER BOARD ASSY P031
LCD+12V
J0268
RS PC
LCD+12V
J0260 J0259
RS2 RS1
KB F
MS F
KEYBOARD
A11
MOUSE
A13
VGA
KEY
I/O CONVEYOR BOARD
See Page 5
CN24
CONTROL BOX
See Page 2
SERIAL1
I/O CONVEYOR BOARD
See Page 4
CN20
J0186
J0201
J0256
J0267
J0251
J0269
KB R
MS R
REAR OPERATION SWITCHES
A10
KEYBOARD
A12
MOUSE
FRONT OPERATION SWITCHES
EX
CRT2
KB2
MS2
RS2
EX
CRT1
KB1
MS1
RS1
RS PC CRT PC KB/MS PC
SWITCHER BOARD ASSY P031
LCD+12V
LCD+12V
J0260 J0259 KB F
MS F
KEYBOARD
A11
MOUSE
A13
I/O CONVEYOR BOARD
See Page 5
CN24
CONTROL BOX
See Page 2
I/O CONVEYOR BOARD
See Page 4
CN20
J0186
J0201
KB R
MS R
REAR OPERATION SWITCHES
KEY
CRT PC
KB1
MS1
CRT1
KB2
MS2
CRT2J0253 J0252
VGA
KEY
J0256
J0251
EXT.PWR
I/O CONVEYOR BOARD
See Page 4
CN18
J0184
J0041
FRONT SIDE
LCD 1
J0265
J0264
J0263
LCD 1
REAR SIDE
LCD 2
J0266
LCD 2
FRONT & REAR LCD(STANDARD)
VGA F
VGA R
LCD2
DC12V IN
VGA
LCD1
DC12V IN
VGA
KEY
EXT.PWR
I/O CONVEYOR BOARD
See Page 4
CN18
J0184
J0041
CRT PC
CRT1CRT2 J0252J0253
LCD1
DC12V IN
VGA SERIAL
RS232C F
FRONT SIDE
LCD 1
FRONT & REAR LCD TOUCH PANEL (OPTION)
J0265
J0264
J0263
LCD 1
LCD2
DC12V IN
SERIAL VGA
REAR SIDE
LCD 2
J0266
LCD 2
VGA F
RS232C R
VGA R
CC.V2
10
OPERATION PANEL SEL.
YS24(SL)

Confidential & Proprietary
PAGE
FDR DO2
FDR DI1
FDR DO1
FDR DO0 J0801
J0797
DIP SW(S1)
CN37
CN38
CN37 DO
CN38 DI
J1001
J1002
J1003
・・・
CN33 F1
CN40 F1
CN36 F1
OFF
ON
・Bulk cassette feeders
・Multi-stick feeders
・High-speed stick feeders
・High-speed stack stick feeders
・QFP recovery conveyor
CN33
CN40
CN36
FDR CTRL BOARD ASSY P103
CN30
CN31
FDR PWR R1
FDR PWR R2
J0773
J0774
I/O CONVEYOR BOARD
See Page 5
J0754
J0753
FAN A N FAN B N
FDR DO2
FDR DI1
FDR DO1
FDR DO0
CN37
CN38
CN37 DO
CN38 DI
・・・
J0108
CN33 F2
CN36 F2
J0802
J0798
J1031
J1032
J1033
・Bulk cassette feeders
・Multi-stick feeders
・High-speed stick feeders
・High-speed stack stick feeders
・QFP recovery conveyor
DIP SW(S1)
OFF
ON CN33
CN40
CN36
FDR CTRL BOARD ASSY P104
FAN A N FAN B N
CN36 R1
FDR DO2
FDR DI1CN38 DI
FDR DO1
FDR DO0CN37 DO
・・・
CN38
CN37
・QFP recovery conveyor
・High-speed stack stick feeders
・High-speed stick feeders
・Multi-stick feeders
・Bulk cassette feeders
DIP SW(S1)
OFF
ON
CN36
CN40
CN33
CN40 R1
CN33 R1
J1061
J1062
J1063
FDR CTRL BOARD ASSY P105
FAN B N
FDR DO2
FDR DI1CN38 DI
FDR DO1
FDR DO0CN37 DO
・・・
CN38
CN37
・QFP recovery conveyor
・High-speed stack stick feeders
・High-speed stick feeders
・Multi-stick feeders
・Bulk cassette feeders
DIP SW(S1)
OFF
ON
J0109
CN36 R2
CN33 R2
J1091
J1092
J1093
CN36
CN40
CN33
FDR CTRL BOARD ASSY P106
FAN B N
CN11
J0161
CN38
CN37
J0104
FDR PWR F2
FDR PWR F1
J0772
J0771
I/O CONVEYOR BOARD
See Page 5
I/O B
J0110
J0752
J0751
J0105
I/O C
J0111
CONTROL BOX
See Page 2
INTERFACE BOARD 1 I/O C
INTERFACE BOARD 1 I/O B
J0174 J0175
J0176
I/O CONVEYOR BOARD
See Page 3
FAN A NFAN A N
N0108D07N0108D06N0108807N0108806
J0177
FAN A R1FAN B R1FAN A R2FAN B R2
FAN B F1FAN A F1 FAN B F2FAN A F2
FIX60 REAR FEEDER
・30 SS feeders
J1090
J1120
・30 SS feeders
CN31
CN32
CN32
CN31
CN40
CN40
R1 FDR EMGR2 FDR EMG
F1 FDR EMG F2 FDR EMG
FDR EMGFDR EMG
FDR EMG FDR EMG
CN41 CN41
CN41CN41
J0804
J0800
J0803
J0799
CN1
CN2
CN3
CN4
CN1
CN2
CN3
CN4
J0107
N0110806N0110807N0110D06N0110D07
FIX60 FRONT FEEDER
J0106
CN2
CN3
CN4
CN31
CN32
CN1
・30 SS feeders
J1030
J1060
CN3
CN4
CN31
CN32
CN1
CN2
・30 SS feeders
CC.V2
11
FIX60 FEEDER STRUCTURE
YS24(SL)