YS24(SL)_KKE_e - 第6页
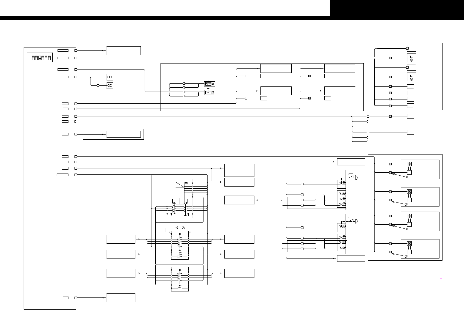
Confidential & Proprietary P A G E CN17 CN18 CN19 CN20 F.TERM INAL BOARD OPE.PAN EL F R.TERM INAL BOARD OPE.PAN EL R I/O CONVEYOR BOARD ASSY P025 CN17 TCN1 CN20 CN19 CN18 J0184 J0183 J0185 J0186 CN9 CN10 CN13 CN14 CN…

Confidential & Proprietary
PAGE
PU2 ORG
W SAFE
W2 ORG
See Page 14
N01003A4
N01003A7
N0100470
N0100440
N0100442
N0100432
N0100435
N0100473
N0100472
N0100471
N01004C0
N01004C1
N01004C2
N01004C3
N01004D1/T0100091
N01004D0/T0100090
See Page 16
See Page 16
See Page 16
See Page 16
See Page 16
See Page 16
(Only for FIX24,FES24)
F2 FEEDER FLOAT SENSOR
R2 FLT
R1 FLT
F2 FLT
F2 +24V
R1 +24V
R2 +24V
SQ047B
SQ047A
SQ045B
SQ045A
SQ043B
SQ043A
(Only for FIX24,FES24)
R2 FEEDER FLOAT SENSOR
(STANDARD SPEC.)
R1 FEEDER FLOAT SENSOR
(STANDARD SPEC.)
(STANDARD SPEC.)
See Page 11-13
SATS POS
R2 FEEDER STRUCTURE FORWARD
R1 FEEDER STRUCTURE FORWARD
See Page 13
See Page 13
SQ204
FES24 FEEDER STRUCTURE
R2 FES DI
R2 FWD
SQ203
R1 FWD
FES24 FEEDER STRUCTURE
R1 FES DI
F2 FEEDER STRUCTURE FORWARD
F1 FEEDER STRUCTURE FORWARD
TAPE CUTTER F1 CLOSE
TAPE CUTTER R2 CLOSE
TAPE CUTTER R1 CLOSE
TAPE CUTTER F2 CLOSE
SQ104
COVER SW
R TAPE CUTTER
W1-AXIS ORIGIN
PU1-AXIS ORIGIN
See Page 16
J0227
W1 ORGW1 ORG
PU1 ORG
CLOSE
CLOSER2 CLOSE
R1 CLOSE
F2 CLOSE
F1 CLOSE
CLOSE
CLOSE
SW DO
SW DO
R1 SW DO
F1 SW DO
SQ202
F2 FWD
See Page 13
FES24 FEEDER STRUCTURE
F2 FES DI
SQ201
See Page 13
FES24 FEEDER STRUCTURE
F1 FES DI
F1 FWD
FES24 FEEDER OPTION)
R1 FDR SW
F1 FDR SW
SB23
SB21
J0779
J0777
R1 SW DI SW DI
F1 SW DI SW DI
FRONT/REAR FES VALVE J0759
J0019
KM11 W52
KM11 V52
KM11 U52
CN14
CONTROL BOX
INTERFACE BOARDI/O A
See Page 2
J0167
J0169
J0168
J0166
J0005
J0018
J0006
J0036
UP/DOWN DO
See Page 5
+48V
+48V
+48V
QF52
QF51
DRIVER
C/V MOTOR
POWER CIRCUIT
POWER CIRCUIT
POWER CIRCUIT
HEAD A EMG
See Page 8
HEAD B EMG
HEAD B SERVO UNIT
See Page 7
YA ORG
YA OT
HEAD A SERVO UNIT
AC230V
CONTROL BOX
POWER CIRCUIT
POWER CIRCUIT
GS31
NF11
QF43
POWER CIRCUIT J0036
+48A
+48A
+48A
A1+24V
1234 SRV ON1233 +24C
1222 T321221 T32A
A1 A2 0V24
CONV+24E
1154+24C
CONV+24V
1153 +24B
1122 T32A1121 T32B
42 41
J0165
W54
V54
U54
A2 0V24A1
S10
34 +24B
24 +24E
14 14
24
34 33 +24V
23 +24V
13 +24V
33
23
13
T32
T31
T22 EMG22
T12 EMG22
T11 EMG0
A2 0V24
T32
T31
T22
T12
T11
A2
A1
LOGIC
DC
AC
K2 K1
CH1CH2
KM10
POWER CIRCUIT
ION I/F BOARD ASSY
IONIZER ASSY(OPTION)
PANEL ON RIGHT SIDE OF C/R
FAN5
TRANS ROOM
FAN3
J0180CN4
FAN 3
FAN 5
DI19 CN4
J0756CN3
DI21,DO9
CN3
ION CN3R
ION CN3F
DI2 CN6
TAPE CUTTER(OPTION)
CUT COVER
CUT COVER
SQ208
SQ207
SQ206
SQ205
F TAPE CUTTER
OPEN/CLOSE
T0100080/T0100081
T0100082/T0100083
OPEN/CLOSE
R TAPE CUTTER
SQ103
COVER SW
F TAPE CUTTER
R.CUTTER
F.CUTTER
YV046
YV045
J0207
J0206J0181CN2
DI20,DO8 CN2
QF41,QF42
GS21,GS22J0037CN1
DC24V IN CN1
R EMG
F EMG
J0161
FRONT EMG SW
REAR EMG SW
FEEDER STRUCTURE
SQ102
REAR COVER SW
SQ101
FRONT COVER SW
SB31
FRONT SIDE
SB32
REAR SIDE
F1,F2,R1,R2 FDR EMG
FES24 FEEDER(OPTION)
R.COVER DO2
R.COVER DO1
COVER DO2
COVER DO1
COVERR COVER
FES24 FEEDER(OPTION)
F.COVER DO2 COVER DO2
F.COVER DO1 COVER DO1
F COVER COVER
EMG
EMG
See Page 2
CONTROL BOX
C/R GOOD
F1 FLT
F1 +24V
SQ009
SQ006
FEEDER FLOAT SENSOR(OPTION)
F1 FEEDER FLOAT SENSOR
(STANDARD SPEC.)
SQ041B
SQ041A
F1 FEEDER FLOAT
J0194CN10
DI15 CN10
COM CN14
J0102
J0164CN13
J0162CN12
EMG2
EMG1
CONTACTOR
CN11
CN12
CN13
CN11
J0701CN9
DI14 CN9
DI13 CN8
J0182CN7
DI12 CN7
J0758
J0757
CN6
CN5
DI11 CN5
I/O CONVEYOR BOARD ASSY P025
N01003B2
N01003B3
F2 FEEDER FLOAT
R1 FEEDER FLOAT
R2 FEEDER FLOAT
KM11/KM11A
KM12/KM12A
A2
2/T1
4/T2
6/T3
22
A1
1/L1
3/L2
5/L3
21
33 34
4241
13
A1
53
73
83
21
63
1/L1
3/L2
5/L3
A2
14
2/T1
4/T2
6/T3
22
54
64
74
84
3 5 6
ON
OFF
1 2
DIP SW(S1)
43 5 6
ON
OFF
1 2
DIP SW(S1)
4
CC.V2
3
I/O CONVEYOR -1-
YS24(SL)

Confidential & Proprietary
PAGE
CN17
CN18
CN19
CN20
F.TERMINAL BOARD
OPE.PANEL F
R.TERMINAL BOARD
OPE.PANEL R
I/O CONVEYOR BOARD ASSY P025
CN17
TCN1
CN20
CN19
CN18 J0184
J0183
J0185
J0186
CN9
CN10
CN13
CN14
CN21
CN22
CN18
CN17
CN24
CN26
CN27
CN28
CN30
F.ACTIVE
F.START
F.STOP
F.ERR.CLR
F.READY
F.RESET
ACTIVE
START
STOP
ERR.CLR
READY
RESET
HL12
F2 SW DI
F2 SW DO
SW DI
SW DO
ACTIVE
START
STOP
ERR.CLR
READY
RESET
R.ACTIVE
R.START
R.STOP
R.ERR.CLR
R.READY
R.RESET
CN2
CN3
CN4
CN5
TERMINAL BOARD ASSY A P017
・In case that conveyer's fixation is front side and PCB's transportation is R>L,
・In case that conveyer's fixation is front side and PCB's transportation is L>R,
NOTE1:
TERMINAL BOARD ASSY A is RIGHT,TERMINAL BOARD ASSY B is LEFT .
TERMINAL BOARD ASSY A is LEFT ,TERMINAL BOARD ASSY B is RIGHT .
TCN10 R/L
TCN13 R/L
TCN14 R/L
TCN17 R/L
TCN18 R/L
TCN22 R/L
TCN24 R/L J0187
J0188
TCN27 R/L
TCN28 R/L
TCN30 R/L
See NOTE1
TCN1 R/L
CN7
CN8
CN11
CN12
CN15
CN16
CN19
CN20
CN6
CN25
CN29
CN23
P
AIR HB
SP12
HEAD B AIR PRESSURE
P
AIR HA
SP11
HEAD A AIR PRESSURE
SQ019
SQ020
SQ021
SQ022
SQ025
SQ023
SQ024
SQ028
TCN1
CN9
CN10
CN22
CN26
CN27
CN30
SQ083A
SQ083B
YV082
SIDE BLOW
BLOW STATION
SIDE BLOW
CN2
CN6
CN23
CN3
CN4
CN5
CN7
CN8
CN11
CN12
CN15
CN20
CN19
CN16
CN24
CN25
CN28
CN29
TERMINAL BOARD ASSY B P018
J0221TCN2 R/L
TCN23 R/L
TCN6 R/L
TCN30 R/L
TCN22 R/L
TCN9 R/L
See NOTE1
TCN1 R/L
BLOW STATION
SQ027
SQ029
SQ026
CN13
CN14
CN17
CN18
CN21
SB07
SB08
SB09
SB10
SB11
SB12
R.ACTIVE(WHITE)
R.START(GREEN)
R.READY(WHITE)
R.RESET(WHITE)
R.STOP(RED/WHITE)
R.ERROR CLEAR(YELLOW/BLUE)
R.OPERATION PANEL
J0214
J0215
J0216
J0217
J0218
J0219
F.ACTIVE(WHITE)
SB01
F.START(GREEN)
SB02
SB03
SB04
F.READY(WHITE)
SB05
F.RESET(WHITE)
SB06
F.STOP(RED/WHITE)
F.ERROR CLEAR(YELLOW/BLUE)
F.OPERATION PANEL
COMPONENT SUPPLY INDICATOR LAMP(OPTION)
FES24 FEEDER STRUCTURE(OPTION)
J0778
F2 FDR SW
SB22
HL12
FRONT
ERROR LAMP(YELLOW/BLUE)
T0100047
J0208
J0209
J0210
J0211
J0212
J0213
T01000E2
F2 SW DI
F2 SW DO
SW DI
SW DO
FES24 FEEDER STRUCTURE(OPTION)
HL13
COMPONENT SUPPLY INDICATOR LAMP(OPTION)
ERROR LAMP(YELLOW/BLUE)
REAR
T0100057
HL13
J0780
SB24
R2 FDR SW
N0100396/T0100056
N0100395/T0100055
N0100386/T0100046
N0100385/T0100045
N0100384/T0100044
N0100383/T0100043
N0100382/T0100042
N0100381/T0100041
N0100380/T0100040
N0100394/T0100054
N0100393/T0100053
N0100392/T0100052
N0100391/T0100051
N0100390/T0100050
N01003D3
N01003D6
N01003D5
N01003C7
N01003C5
N01003C3
N01003C2
N01003C1
N01003C0
N01003E4
N0100402
N0100401
N0100403/T01000E1
N0100411
MAIN STOPPER HIGH END 1
CONVEYOR EXIT
CONVEYOR ENTRANCE
WORK OUT
SUB STOPPER HIGH END 1
SUB STOPPER HIGH END 2
PCB MOUNT POSITION 1
WAITING POSITION 2
WAITING POSITION 1
MAIN STOPPER HIGH END 2 (OPTION)
PCB MOUNT POSITION 2 (OPTION)
CC.V2
4
I/O CONVEYOR -2-
YS24(SL)

Confidential & Proprietary
PAGE
EXIT STOPPER UP
SUB STOPPER 2 UP
SUB STOPPER 1 UP
PCB CLAMP 2
PCB CLAMP 1
MAIN STOPPER 2 UP(OPTION)
MAIN STOPPER 1 UP
CONVEYOR MOTOR 30W
CONVEYOR
N0100671
N0100670
MULTI CAMERA(OPTION)
See Page 9
MULTI CAMERA POWER
CAMERA UNIT SEL.
J0043CN28
+24VC2,+24VC3 CN28
See Page 11-13
LED IN
LED IN
PITCH LED BOARD ASSY
PITCH LED BOARD ASSY
P110
P108
FDR ST BOARD ASSY P109
FDR ST BOARD ASSY P107
FRONT FEEDER SET STATION(OPTION)
REAR FEEDER SET STATION(OPTION)
DIP SW(S1)
21
OFF
ON
DIP SW(S1)
21
OFF
ON
SB56
SB54
SB52
J0912
J0910
J0908
J0906
J0904
J0902R.FDR ST
CN5
CN4
CN3
SS FEEDER
LED OUTCN2
CN1 CN2
CN1
+24V
FDR
PITCH SET
PITCH DWN
PITCH UP
CN6
CN5
CN4
PITCH SET SW
PITCH DOWN SW
PITCH UP SW
CN3CN1
CN1FDR ST
J0911
J0909
J0907
J0905
CN5
CN4
CN3
SS FEEDER
LED OUTCN2
J0903CN1 CN2
CN1
+24V
FDR
PITCH SET
PITCH DWN
PITCH UP
CN6
CN5
CN4
PITCH SET SW
SB55
SB53
PITCH DOWN SW
PITCH UP SW
SB51CN3CN1
CN1J0901FDR STF.FDR ST
SS FEEDER R1 CART POWER
SS FEEDER R2 CART POWER
J0754
J0753
+24VD3
+24VD4 CN31
CN30
CN31
CN30
CN29SS FEEDER
J0045CN29
J0083
See Page 16
CV1
M38
□60 MAX 300rpm
P11 CN2 P11 CN3 J0052
J0036
CONVEYOR MOTOR DRIVER 1
P011
KM11A
POWER CIRCUIT
DCN1
CN1
CN3CN2
J0051
C/V MOTOR 2 CN33
C/V MOTOR 1 CN32
CN32
See Page 14
IONIZER ASSY(OPTION)
ION I/F BOARD ASSY
ION CN3R
ION CN3FJ0701
CN34+24E
CN34
J0103
See Page 2
CONTROL BOX
INTERFACE BOARD
I/O A
J0044
+24VF7 CN36
+24VF6 CN35
CN35 J0047
I/O ANC
J0118
J0116
J0117
I/O ANC
ANC2 CN5A
ANC2 CN3A
ANC1 CN5A
J0197
J0220
ANC1 CN3A
ANC CL.
ANC OP.
6543
DIP SW(S1)
21
OFF
ON
6543
ANC CTRL BOARD ASSY 2 P016
ANC2 CN1
ANC2 CN2
CN8
CN11
CN10
CN3
CN2
CN1
DC24V IN
COM1
COM2
DBG/4A5
DI01/ANC
H-UDI
DI00/ANC
DO00,DO01/ANC
CN5
CN4
CN11A
ANC1 CN1
ANC1 CN2
ANC1 CN10
ANC+24V
ANC CTRL BOARD ASSY 1 P015
CN8
CN11
CN10
CN3
CN2
CN1
DC24V IN
COM1
COM2
DBG/4A5
DI01/ANC
H-UDI
DI00/ANC
DO00,DO01/ANC
CN5
CN4
DIP SW(S1)
21
OFF
ON
ANC UNIT(OPTION)
T0100280
NOZZLE STATION OPENANC OPEN
YV022
NOZZLE STATION CLOSE
SQ062
NOZZLE STATION OPEN
SQ061
J0091
J0090J0089J0088
J0087J0086
USBFRONT RIGHTFRONT CENTER
COVER EARTH
REAR RIGHT(R1)REAR CENTERREAR LEFT(R2)
FRONT COVER SW
REAR COVER SW
See Page 3
FES24 DO
See Page 13
See Page 10
UP DOWN
UP DOWN
UP DOWN
UP DOWN
F1 UP
T0100000
F2 UP
T0100002
F1 DOWN
T0100001
F2 DOWN
T0100003
FRONT-1
FRONT-2
YV043
YV044
YV041
YV042
R1 UP
T0100004
R2 UP
T0100006
R1 DOWN
T0100005
R2 DOWN
T0100007
REAR-1
REAR-2
FES24 FEEDER STRUCTURE(OPTION)
See Page 2
CONTROL BOX
EXT.PWR
INTERFACE CONNECTOR
See Page 6
EX
J0041
+24VF5 CN27
CN27
CN26+24VS2
J0189
J0201CN24
J0755
J0759
CN25
GATE CN25
T0100021
T0100022
T0100023
T0100025
T0100026
CAM2 UP
CAM1 UP
EXIT ST L1
SUB ST2 L1
SUB ST1 L1
CLAMP2 L1
CLAMP1 L1
MST2 L1
MST1 L1
YV007
YV006
YV005
YV004
YV003
YV002
ACTIVE CHANGE(T0100027)
OPERATION PANEL SEL.
T0100024
T0100020
YV001
DO2,DO3 CN24
DO12 CN23
CN22
CN21
DO11
DO0,DO1
CN22
CN21
FAN6
FAN4
See Page 11-13
SS FEEDER F2 CART POWER
SS FEEDER F1 CART POWER
HL11
RUN(GREEN)
ERROR(YELLOW/BLUE)
T01000D2
T01000D0
ALARM(RED/WHITE)
T01000D1
T01000D6
BUZZER
HL11
AMF2
AMF1
N01008B5
N01008B4
UNDER RELAY PANEL
FAN6
REAR BOTTOM COVER
FAN4
T0100035
T0100034
J0203
AMF CN41
CN41
J0202
DO13 CN40
CN40
J0752
J0751
J0190
FAN LOCK ALARM CN39
CN39
CN37
CN38+24VD2
+24VD1
CN38
CN37
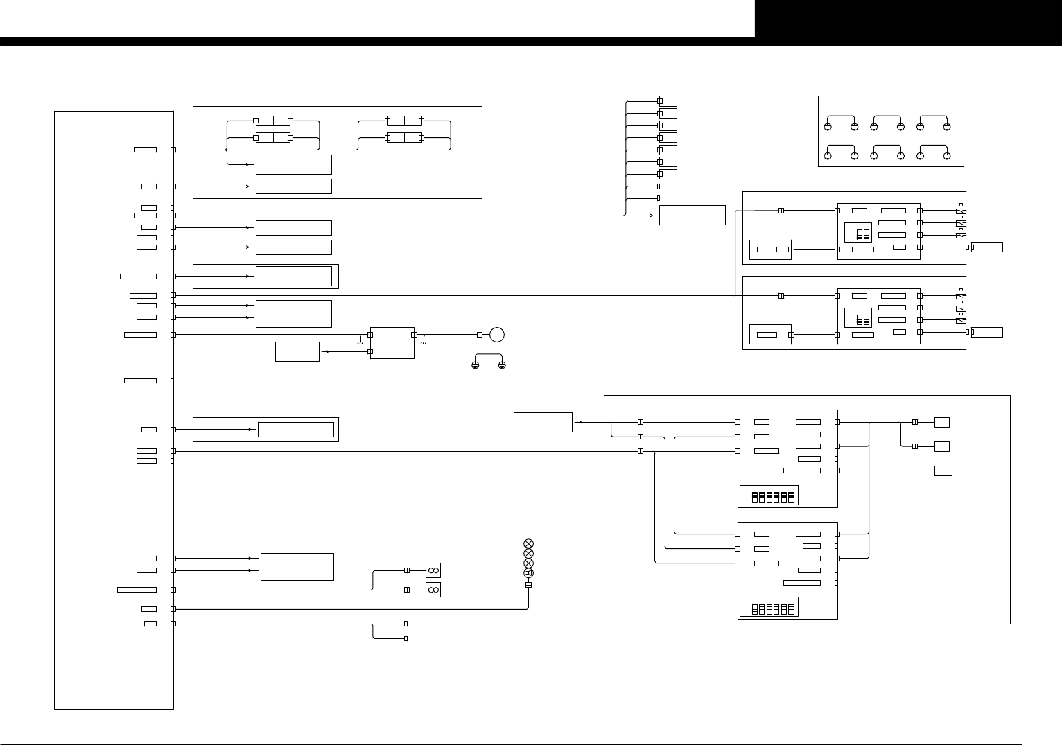
I/O CONVEYOR BOARD ASSY P025
CC.V2
5
I/O CONVEYOR -3-
YS24(SL)