SM471_PLUS_TRM(Ver2.5_CS20.12) - 第124页
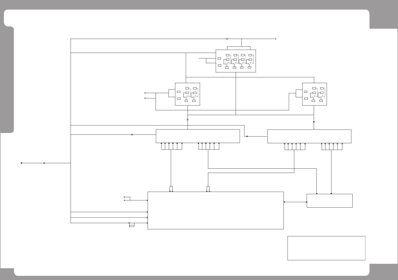
Page +$1:+$ 120 SM471 PLUS SM471 PLUS Harness Wiring Diagram (5/6) CONVEYOR I/F BOARD [CV] CN23 AM03-006703A CAN CN3 J4R-1 J9L-1 AM03-020680C FDOCK1 FDOCK2 FRONT DOCKING CART SENSOR1( 전면에서 왼쪽 ) OMRON EE-1001 + L OUT - FR…

Page
+$1:+$
119
SM471
PLUS
SM471 PLUS Harness Wiring Diagram (4/6)
CAN
CN2
R-FEEDER I/F
BOARD
CN5
CN6
SM471_CA105_LT
REAR FEEDER BASE RIGHT B/D
AP5 AXIS IO BOARD #3
[AXIO#3]
CN2
PWR
CN3
CAN
[RFD]
CN1
CN11
Z12 AMP
SW
Panasonic AC servo
SET
MODE
CN12
CN5
CN6
CN3 CN1
CN10
CN4 CN2
CN13
CN14
CN5
CN6
CN3 CN1 CN4 CN2
CN15
CN16
CN5
CN6
CN3 CN1 CN4 CN2
CN17
CN18
CN5
CN6
CN3 CN1 CN4 CN2
CN19
CN20
CN5
CN6
CN3 CN1 CN4 CN2
CN26
CN10 CN10 CN10 CN10
SM411P REAR MOTOR IF B/D
[RMOT]
Z34 AMP Z56 AMP Z78 AMP Z910 AMP
#2R-FL7.8
#1R-FL8.9 #1R-FL10.11 #1R-FL12.13 #1R-FL9.10
[HD2]
CAN
CN3
JK1 JK2 JK3 JK4 JK5 JK6
CN7
JK7 JK8 JK9 JK10JK11JK12
CN8
CN11
CN4
AM03-005432A
SACO-CN22
JJ1 JJ2 JJ3 JJ4 JJ5 JJ6
JJ7 JJ8 JJ9 JJ10 JJ11JJ12
CAN
PWR
CAN
PWR
REAR FEEDER BASE LEFT B/D
PCIE X1
SM411P HEAD IF B/D
SENSORSENSORSENSORSENSOR
VAC.
VAC.VAC.
VAC.
H1 H2
H3 H4
SM411P VACUUM SENSOR B'D(H1~H10)
H5
VAC. VAC.
SENSOR
CN1
[VAC]
SENSORSENSOR
VAC.
H6 H7
H9H8
VAC. VAC.
SENSOR SENSOR
H10
VAC.
SENSOR
CN16
H1~10 VAC SOL
CN15
H1~10 BLOW SOL
CN14
CN12
Z1~10 HOME
CN11
CN9
SW HOME
CN13
OVER BLOW
CN10
R1~5 HOME
CN8
조명
FIDUCIAL조명 #1
CN17
FIDUCIAL조명 #2
OUTER/INNER
조명
OUTER/INNER
CN7 CN9
CN19CN18
Z1~Z8 HOME
CN1
PWR
SACO-CN26
PCIE ADAPTER #3
CAN
PWR
CAN
PWR
CN11 CN12 CN13 CN14 CN15 CN23 CN21 CN22
CN19 CN20CN18CN17CN16
CN1 CN6 CN2 CN7 CN3 CN8 CN4 CN9 CN5 CN10 CN24
HD-PW
#2R-FL9
#2R-FL10
CAN
R-HD-CAN
Z9~Z10, R1~R5, SW HOME
Z1~Z8 HOME
Z9~Z10, R1~R5, SW HOME
CN6
CN7
CN20
SIDE
조명
OUT
조명
COAX
조명
SM471_CA102-4_LT
J8L-2
J3R-2
J4R-2
SM471_CA102-4_LT
J9L-2
SM471_HD004
AM03-005585D
AM03-005586B
AM03-015112A
AM03-015566A
AM03-005588B
AM03-005589A
AM03-005590C
AM03-005593D
AM03-005598B
PC RACK
PS2
+24V 24G
CH1
CH2
CH3
CH4
(50W)
SW-ENSW-PW
SM471C_MD016
Z1 Z2 Z3 Z4 Z5 Z6 Z7 Z8 Z9 Z10
R1 R2 R3 R4
R5
REAR
SM471C_MD115_LIQI
PWR
SM471C_PW124
PS#6
SACO-CN29
CN5
CN5CN4
SM471C_VM007_LIQI
SM471_VM009-1
CV-CN4
SC-J2R-2
SC-J2R-1
IT MASTER
CN12
CN13
AM03-015567A
AM03-005587C
SM471C_HD008
SM471_HD009
SM471_HD005
SM471_HD006
SM471C_HD007
SM47C_HD003
CN1
SM471_HD010-11
SM471_HD010-3
SM471_HD010-6
SM471_HD010-2
SM471_HD010-1
AM03-005584A
SM471 HOME SENSOR BOARD
AM03-010892A
AM03-010893A
AM03-010894A
AM03-010895A
AM03-010896A
AM03-010897A
AM03-010898A
AM03-010899A
AM03-010900A
AM03-010901A
AM03-005618A
AM03-005619A
AM03-005620A
AM03-005621A
AM03-005622B
AM03-005611D
SM471_MD025
SM471_MD019
SM471_MD020
SM471_MD021
SM471_MD022
SM471_MD023
SM471_MD024
SM471_MD024-1
SM471_MD038
SM471_MD039
SM471_MD040
SM471_MD040-1
SM471_MD040-2
SM471_PW031
AM03-005505A
SM471_PW031
AM03-005505A
SM471_PW031
AM03-005505A
AM03-005564B
SM471_VM009-2
SM471_VM009-3
SM471_VM009-4
SM471_VM009-5
AM03-005565B
AM03-005566B
AM03-005567B
AM03-005568B
#1R-FL12
#2R-FL12
AM03-021134C
AM03-005600G
AM03-005703B
SM471_VI-006
H1H6-VAC
H7H10-VAC
REFER TO PAGE #3
CN21
Rear R DRIVER
R1
CN22 CN23
SM471_VM011
[RR]
CN24
R2 R3 R4
AM03-005570B
AM03-005569B
SM471_VM011-1
CN2
CN2
CN2
CN2
CN25
R4
CN2
SM471_SC111-2
AM03-005723C
REFER TO
SACO BD
SM471_CV101
CN2
CAN
AM03-020642C
AM03-020633B
AM03-020633B
SM48C_FD303
PS4 REMOTE CONNECTOR
AM03-022139B
AM03-017093C
AM03-015485C
AM03-017095D
AM03-014485C
SM48C_FD006
AM03-014489C
SM48C_FD007
PS4
PS4
AM03-015470B
SM_FD004
SM_FD003
SM_FD007
SM_FD006
J90800842C
J90800839D
J90800838D
J90800841C
AM03-014724B
SM511_PW017
SM471_SC121_LT
AM03-020638B
SM471_SC121_LT
AM03-020638B
AM03-020680C
SM471_CA201_LT
AM03-020680C
SM471_CA201_LT
SM48C_IT004
AM03-014388B
AM03-014385A
SM48C_IT005-1
AM03-014629A
SM48C_IT005
SM_FD023
AM03-000764A
SM_FD022
AM03-000765A

Page
+$1:+$
120
SM471
PLUS
SM471 PLUS Harness Wiring Diagram (5/6)
CONVEYOR I/F
BOARD
[CV]
CN23
AM03-006703A
CAN
CN3
J4R-1 J9L-1
AM03-020680C
FDOCK1
FDOCK2
FRONT DOCKING CART SENSOR1(전면에서 왼쪽)
OMRON
EE-1001
+
L
OUT
-
FRONT DOCKINF CART SENSOR2(전면에서 오른쪽)
OMRON
EE-1001
+
L
OUT
-
CN24
RDOCK1
RDOCK2
REAR DOCKING CART SENSOR1(전면에서 왼쪽)
OMRON
EE-1001
+
L
OUT
-
REAR DOCKINF CART SENSOR2(전면에서 오른쪽)
OMRON
EE-1001
+
L
OUT
-
CN10
J90831149B
F/D_CART SOL1
F/D_CART SOL2
전면D_CART SOL1
전면D_CART SOL2
CN111
J90831150B
R/D_SOL1
R/D_SOL2
후면D_CART SOL1
후면D_CART SOL2
FFD-EN3
FFD-EN2
FFD-CN3
FFD-CN2
SM48C_IT004
CAN
CAN
PC RACK
IT MASTER
CAN_CH1_L
CAN_CH3_L
F-24V-EX
AM03-001729A
J3R-2
AM03-020633B
AM03-020642C
AM03-020680C
R-HD-CAN
J9L-2
J9L
J4R-2
J4R
J3R
AM03-001730A
RFD-EN3
RFD-EN2
RFD-CN3
RFD-CN2
[HD2]
CN2
CN21
[AXIO#3]
CN3
[SC]
[SC]
CN22
CAN_CH2_R
CAN_CH4_R
R-24V-EX
Front DOCKING CART EXT.
Rear DOCKING CART EXT.
F-DCART
R-DCART
J8L-1
J8L
J3R-1
J3R
CN3
[AXIO#2]
Front DOCK ING CART
Rear DOCK ING CART
5557-24R
5557-24R
DOCK ING CART (OPTION)
CAN
CAN
CAN
SM471_CA201_LT
AM03-014338B
SM471_CV019
SM33_CV028
SM411N_FD010_DC
SM471_CA102-4_LT
SM511_CA105_LT
SM471_CA201_LT
SM33_CV029
SM411N_FD011_DC
AM03-006704A
SM471_CV020
5559-24P
AM03-001731C
SM411N_FD012_DC
5559-24P
AM03-001731C
SM411N_FD012_DC
SM48C_IT005
AM03-014865A
SM471_CA101-1
AM03-005392D
SM471P_CS111
AM03-021884B
AM03-020646C
SM471_FD-101_LT
J9L
J4R
#2F-FL10
AM03-005600G

Page
+$1:+$
121
SM471
PLUS
SM471 PLUS Harness Wiring Diagram (6/6)
DOCKING CART
SM421N FBLD
SM421N FBRD
FEEDER IO BOARD
FEEDER INPUT EXT BOARD
AM03-001738E
J91741071A
CN1
CN11
SM_FD01
J9080857B
AM03-006346A
AM03-006345A
DEVICENET
PW
DEVICENET
SM421N_FD024_DC
AM03-001746A
SM421N_FD025_DC
AM03-001747A
SM421N_DC003
AM03-001738E
JK1
JK2
JK3
JK4
JK5
JK6
JJ1
JJ2 JJ3
JJ4
JJ5
JJ6
JK1
JK2 JK3
JK4
JK5
JK6
JJ1
JJ2
JJ3
JJ4
JJ5
JJ6
CN5 CN7
SM_FD012
J9080852D
CN6 CN8
SM_FD014
J9080854C
CN5
SM_FD013
J9080853B
SM_FD015
J9080855B
CN3
DEVICENET RIGHT
DEVICENET LEFT
CN3
CAN
CN4
FEEDER IO BD 24V
CN10
F/R DOCK SIG
DCART-PW
DEVICE-EX(D-SUB 15PIN)
{vGIT WORKSTATION
CONNECTOR
1
5
9
14(+)
13(-)
2
6
10
3
7
11
4
8
12
D-NET-CAN
SM411N_DC004
AM03-001748D
1
4
(5~8)
RELAY #1
1
3
5
8(+)
7(-)
2
4
6
1
3
5
8(+)
7(-)
2
4
6
RELAY #2
RELAY #3
FD-CN13
CN7
FD-CN13-EX
FD-CN7-EX
SM411N_FD001_DC
AM03-001739A
FD-CN13-EX
SM411N_FD002_DC
AM03-001540B
PW
SM411N_DC005
AM03-003463B
SM411N_DC005
AM03-003463B
(9~12)
D24V/F24V
D24V
F24V
F24V
D24V
D24V
D24V
F24V
F24V
D24V/F24V
D24V/F24V
SM411N_DC007
AM03-006455B
SM411N_DC008
AM03-023728A
RY#1 1-2,3-4 SHORT
FD_CN4
SM411N_DC006
AM03-006535B
RELAY #1 -1
RELAY #1 -4
SM41N_FD016_DC
AM03-001745C