SM471_PLUS_TRM(Ver2.5_CS20.12) - 第164页
Page +$1:+$ 160 SM471 PLUS Axis IO Board (4/13) CN22 SM51 1C_VM013 WS1 5 SM33-CS016 13 2 CN23 SM51 1C_VM014

Page
+$1:+$
159
SM471
PLUS
Axis IO Board (3/13)
NO. Lev. PART NO. PART NAME Q'TY Old No. Supply Supply LT Reference
1 AM03-005559B CABLE ASSY-FX_RX_DRV_COMMAND 2 SM471-VM005
2 AM03-014723 CABLE ASSY-FX,FS SERVO POWER 1 AM03-005491A SM471_PW016
3 AM03-008741A CABLE ASSY-FX_MOTOR_PWR 1 SM471_MD001
4 AM03-008740A CABLE ASSY-FX_MOTOR_ENC 1 SM471_MD002
5 J90831183A FX_REGEN_RESISTOR_CABLE_ASSY 1 SM33-MD027
6 J90831186A RX_REGEN_RESISTOR_CABLE_ASSY 1 SM33_MD030
7 AM03-008742A CABLE ASSY-RX_MOTOR_PWR 1 SM471_MD003
8 AM03-015477B CABLE ASSY-RX_MOTOR_ENC 1 AM03-008743A SM471_MD004
9 AM03-014724B CABLE ASSY-RX,RS SERVO POWER 1 AM03-005492A SM471_PW017

Page
+$1:+$
160
SM471
PLUS
Axis IO Board (4/13)
CN22
SM511C_VM013
WS1
5
SM33-CS016
13
2
CN23
SM511C_VM014

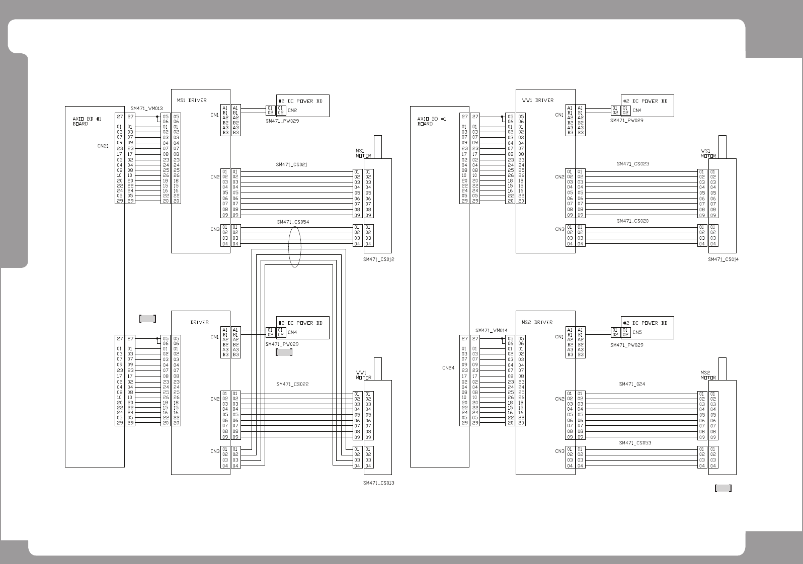
Page
+$1:+$
161
SM471
PLUS
Axis IO Board (4/13)
NO. Lev. PART NO. PART NAME Q'TY Old No. Supply Supply LT Reference
1 AM03-005573B CABLE ASSY-MS1_WS1_DRV_COMMAN 2 SM471_VM013
2 AM03-010080A SHUTTLE_WIDTH_PW_CABLE_ASSY 4 J90831091C SM471_PW029
3 AM03-008897A CABLE ASSY-MS1_MOTOR_ENC 1 SM471_CS021
4 AM03-008896A CABLE ASSY-MS1_WW1_MOT_PW 1 SM471_CS054
5 AM03-002180A CABLE ASSY-MS2_SERVO_MOTOR 1 SM33-CS016
6 AM03-008899A CABLE ASSY-WW1_MOTOR_ENC 1 SM471_CS022
7 AM03-008023A CABLE ASSY-MS1_SERVO_MOTOR 1 SM33-CS012
8 AM03-008900A CABLE ASSY-WS1_MOTOR_ENC 1 SM471_CS023
9 AM03-008898A CABLE ASSY-WS1_MOTOR_PW 1 SM471_CS020
10 AM03-006636A CABLE ASSY-WS1_SERVO_MOTOR 1 SM33_CS013
11 AM03-014696B CABLE ASSY-WW1_MS2_DRV_COMMAND 2 AM03-005574B SM471_VM014
12 AM03-008024A CABLE ASSY-WW1_SERVO_MOTOR 1 SM33-CS014