TCM-X200 (1) - 第23页
1.3.2 1.3.2 1.3.2 1.3.2 1.3.2 看各部维护保养 看各部维护保养 看各部维护保养 看各部维护保养 看各部维护保养 的 的 的 的 的 方法 方法 方法 方法 方法 记载着装置各场所必需的维护·保养。 关于周期性的维护·保养,请有效利用 “ 1.5 维 护·保养的核对表 ” 章节。 看点检、 看点检、 看点检、 看点检、 看点检、 清扫、 清扫、 清扫、 清扫、 清扫、 注油场所的方法 注油场所的方法 注油场所的…

Fig.4A7 Fig.4A7
Fig.4A7 Fig.4A7
Fig.4A7
装置正面图装置正面图
装置正面图装置正面图
装置正面图
Fig.4A8 Fig.4A8
Fig.4A8 Fig.4A8
Fig.4A8
装置背面图装置背面图
装置背面图装置背面图
装置背面图
1.31.3
1.31.3
1.3
维护维护
维护维护
维护
··
··
·
保养场所保养场所
保养场所保养场所
保养场所
0308-001 1-9
(11)(11)
(11)(11)
(11)
主体驱动部主体驱动部
主体驱动部主体驱动部
主体驱动部
(21)(21)
(21)(21)
(21)
贴装上下部贴装上下部
贴装上下部贴装上下部
贴装上下部
(14)(14)
(14)(14)
(14)
贴装切换补正贴装切换补正
贴装切换补正贴装切换补正
贴装切换补正
部部
部部
部
(23)(23)
(23)(23)
(23)
吸嘴导轨部吸嘴导轨部
吸嘴导轨部吸嘴导轨部
吸嘴导轨部
(4)(4)
(4)(4)
(4)
元件认识部元件认识部
元件认识部元件认识部
元件认识部
(5)(5)
(5)(5)
(5)
元件接收箱元件接收箱
元件接收箱元件接收箱
元件接收箱
(15)(15)
(15)(15)
(15)
吸嘴上下部吸嘴上下部
吸嘴上下部吸嘴上下部
吸嘴上下部
(24)(24)
(24)(24)
(24)
安装头上下部安装头上下部
安装头上下部安装头上下部
安装头上下部
(25)(25)
(25)(25)
(25)
控制箱部控制箱部
控制箱部控制箱部
控制箱部
(9)(9)
(9)(9)
(9)
安装头部安装头部
安装头部安装头部
安装头部
(19)(19)
(19)(19)
(19)
吸取上下部吸取上下部
吸取上下部吸取上下部
吸取上下部
(12)(12)
(12)(12)
(12)
切刀部切刀部
切刀部切刀部
切刀部
(1)(1)
(1)(1)
(1)
气源气源
气源气源
气源
(10)(10)
(10)(10)
(10)
元件姿势检测部元件姿势检测部
元件姿势检测部元件姿势检测部
元件姿势检测部
(6)(6)
(6)(6)
(6)
防止元件跌落盖防止元件跌落盖
防止元件跌落盖防止元件跌落盖
防止元件跌落盖
(16)(16)
(16)(16)
(16)
吸取切换吸取切换
吸取切换吸取切换
吸取切换
还原部还原部
还原部还原部
还原部

1.3.21.3.2
1.3.21.3.2
1.3.2
看各部维护保养看各部维护保养
看各部维护保养看各部维护保养
看各部维护保养
的的
的的
的
方法方法
方法方法
方法
记载着装置各场所必需的维护·保养。
关于周期性的维护·保养,请有效利用 “1.5 维护·保养的核对表 ”
章节。
看点检、看点检、
看点检、看点检、
看点检、
清扫、清扫、
清扫、清扫、
清扫、
注油场所的方法注油场所的方法
注油场所的方法注油场所的方法
注油场所的方法
((
((
(
示例示例
示例示例
示例
))
))
)
Fig.4A9Fig.4A9
Fig.4A9Fig.4A9
Fig.4A9
**
**
*
1:1:
1:1:
1: 表示维护·保养的场所。
**
**
*
22
22
2
::
::
: 表示维护·保养的周期与内容。
**
**
*
3:3:
3:3:
3: 表示维护·保养的详细内容。
**
**
*
44
44
4
::
::
: 表示维护·保养的编号。
在 “1.5 维护·保养的核对表 ” 中使用。
表示 1D2
编号(0
、、
、、
、1
、、
、、
、2 ···)
维护·保养周期
1D : 每天
1W : 每周
1M : 每月
3M : 每三个月
6M : 每六个月
1Y : 每一年
1.31.3
1.31.3
1.3
维护维护
维护维护
维护
··
··
·
保养场所保养场所
保养场所保养场所
保养场所
0308-001 1-10
*1*1
*1*1
*1
*3*3
*3*3
*3
*4*4
*4*4
*4
*2*2
*2*2
*2
主气压主气压
主气压主气压
主气压 1D2
每天 点检
设定空气压力 0.45MPa(4.6Kgf/cm
2
。)
请确认运转时气压是否达到 Min.0.4MPa
(4.1Kgf/cm
2
)。
否则,请进行调整。

1.3.31.3.3
1.3.31.3.3
1.3.3
检验检验
检验检验
检验
//
//
/
清扫清扫
清扫清扫
清扫
//
//
/
供油场所供油场所
供油场所供油场所
供油场所
(1)(1)
(1)(1)
(1)
气源气源
气源气源
气源
1.31.3
1.31.3
1.3
维护维护
维护维护
维护
··
··
·
保养场所保养场所
保养场所保养场所
保养场所
0308-001 1-11
Fig.4A10Fig.4A10
Fig.4A10Fig.4A10
Fig.4A10
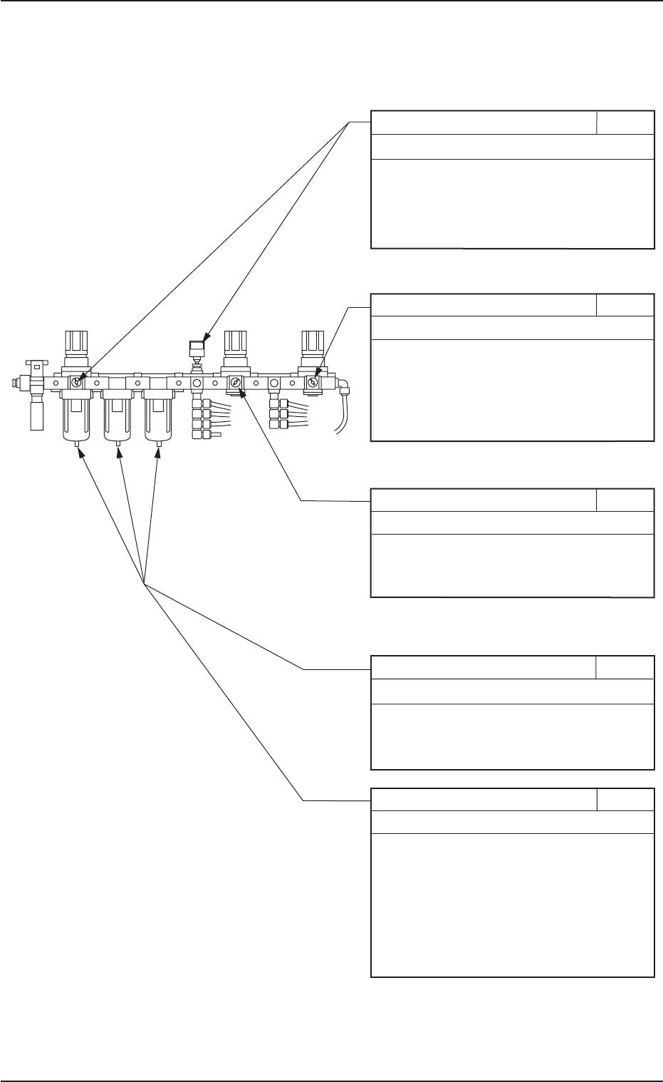
主气压主气压
主气压主气压
主气压 1D1
每天 检验
设定空气压力 0.45MPa(4.6Kgf/cm
2
)
请确认运转时气压是否达到 Min.0.4MPa
(4.1Kgf/cm
2
)
否则,请进行调整。
送风压送风压
送风压送风压
送风压 1D2
每天 检验
请确认初始设置的标准压力是否为
0.05~0.08MPa(0.5~0.8Kgf/cm
2
)。
装置出厂时已设定好,请不要随意更改。
辅助气压辅助气压
辅助气压辅助气压
辅助气压 1D3
每天 检验
请确认压力是否为 0.29MPa(3Kgf/cm
2
)
否则,请进行调整。
排泄口排泄口
排泄口排泄口
排泄口 1W1
每周 检验
请抽除排泄口的水。
注注
注注
注:关于抽除排泄口的水的方法,请参考
“1.4 维护·保养方法 ” 章节。
过滤器过滤器
过滤器过滤器
过滤器 3M1
每三个月
清扫
拆卸过滤器,用气枪清扫。
损坏的过滤器,请更换成新过滤器。
注注
注注
注:关于拆卸过滤器,请参考 “1.4 维护·
保养方法 ” 章节。