TCM-X200 (1) - 第37页
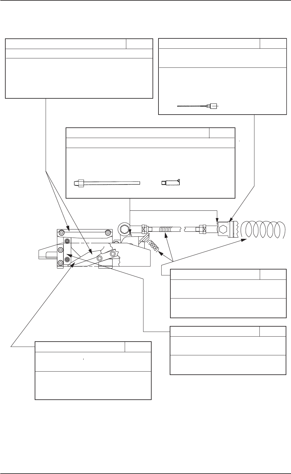
(12) (12) (12) (12) (12) 切刀部 切刀部 切刀部 切刀部 切刀部 Fig.4A27 Fig.4A27 Fig.4A27 Fig.4A27 Fig.4A27 1.3 1.3 1.3 1.3 1.3 维护 维护 维护 维护 维护 · · · · · 保养场所 保养场所 保养场所 保养场所 保养场所 0308-001 1 - 24 杆尾端外周 杆尾端外周 杆尾端外周 杆尾端外周 杆尾端外周 1M8 每月 注油 (NEW…

1.31.3
1.31.3
1.3
维护维护
维护维护
维护
··
··
·
保养场所保养场所
保养场所保养场所
保养场所
0308-001 1-23
Fig.4A26Fig.4A26
Fig.4A26Fig.4A26
Fig.4A26
冷却冷却
冷却冷却
冷却
润滑油过滤器润滑油过滤器
润滑油过滤器润滑油过滤器
润滑油过滤器
螺母螺母
螺母螺母
螺母
冷却润滑油过滤器冷却润滑油过滤器
冷却润滑油过滤器冷却润滑油过滤器
冷却润滑油过滤器 1M6
初次(一个月后)
更换润滑油过滤器
初次为 500 小时,更换润滑油过滤器。
更换用润滑油过滤器在配件中。
更换润滑油过滤器的顺序更换润滑油过滤器的顺序
更换润滑油过滤器的顺序更换润滑油过滤器的顺序
更换润滑油过滤器的顺序
1. 用塑料袋套上润滑油过滤器。
2. 松开螺母,拆卸机盖。
这时,约有 400cc 的润滑油漏出,请小心。
3. 更换过滤器。
4. 安装机盖,拧紧螺母。
5. 请确认是否有润滑油漏出的现象。
盖子盖子
盖子盖子
盖子

(12)(12)
(12)(12)
(12)
切刀部切刀部
切刀部切刀部
切刀部
Fig.4A27 Fig.4A27
Fig.4A27 Fig.4A27
Fig.4A27
1.31.3
1.31.3
1.3
维护维护
维护维护
维护
··
··
·
保养场所保养场所
保养场所保养场所
保养场所
0308-001 1-24
杆尾端外周杆尾端外周
杆尾端外周杆尾端外周
杆尾端外周 1M8
每月
注油
(NEW MOLYNOC GREASE No.1)
请用分配枪从注油孔注入润滑油。
* 使用吸嘴为 No.19(茶色)。
上刃上刃
上刃上刃
上刃
//
//
/
下刃下刃
下刃下刃
下刃 1M7
每月
检验
请确认料带的状况,损坏时请更换。
注注
注注
注 : 关于更换方法,请参考 “1.4 维护·保养方法 ”
章节。
杆尾端杆尾端
杆尾端杆尾端
杆尾端 1M9
每月
注油(DAPHNE EPONEX GREASE No.1)
请用喷油嘴从供油嘴注入,旋转角度为约 265 度。
* 使用的助推杆为 U 形和 V 形。
UU
UU
U
形形
形形
形
VV
VV
V
形形
形形
形
弹簧弹簧
弹簧弹簧
弹簧 1M9-1
每月
注油
(NEW MOLYNOC GREASE No.1)
请用手或刷子涂刷润滑油。
下刃表面下刃表面
下刃表面下刃表面
下刃表面 1M11
每月
注油
(NEW MOLYNOC GREASE No.1)
拆卸切刀部盖子,用手或刷子把润滑油
涂刷在切刀下刃表面。
支撑板支撑板
支撑板支撑板
支撑板 1M10
每月
注油
(NEW MOLYNOC GREASE No.1)
请用刷子把润滑油轻轻涂刷在切刀下刃
滑动面。

Fig.4A27-1 Fig.4A27-1
Fig.4A27-1 Fig.4A27-1
Fig.4A27-1
切刀部切刀部
切刀部切刀部
切刀部
1.31.3
1.31.3
1.3
维护维护
维护维护
维护
··
··
·
保养场所保养场所
保养场所保养场所
保养场所
0308-001 1-25
垃圾滑道垃圾滑道
垃圾滑道垃圾滑道
垃圾滑道 1W10
每周
清扫
拆卸切刀部盖子,请用吸尘器吸掉留有的
碎屑。
角轴承角轴承
角轴承角轴承
角轴承 3M7-1
每三个月
注油
(DAPHNE EPONEX GREASE No.1)
请用分配枪从注油孔注入润滑油(4 处)。
* 使用吸嘴为 No.20(粉红色)。
切刀盖表面切刀盖表面
切刀盖表面切刀盖表面
切刀盖表面 1M12
每月
注油
(NEW MOLYNOC GREASE No.1)
请用手或刷子把润滑油轻轻涂刷在斜线部范围。
* 请在注油嘴凹部填充润滑油。