TCM-X200 (1) - 第46页
(19) (19) (19) (19) (19) 吸取上下部 吸取上下部 吸取上下部 吸取上下部 吸取上下部 1.3 1.3 1.3 1.3 1.3 维护 维护 维护 维护 维护 · · · · · 保养场所 保养场所 保养场所 保养场所 保养场所 0308-001 1 - 33 Fig.4A40 Fig.4A40 Fig.4A40 Fig.4A40 Fig.4A40 装置后侧 装置后侧 装置后侧 装置后侧 装置后侧 凸轮外周 凸轮外周…

(18)(18)
(18)(18)
(18)
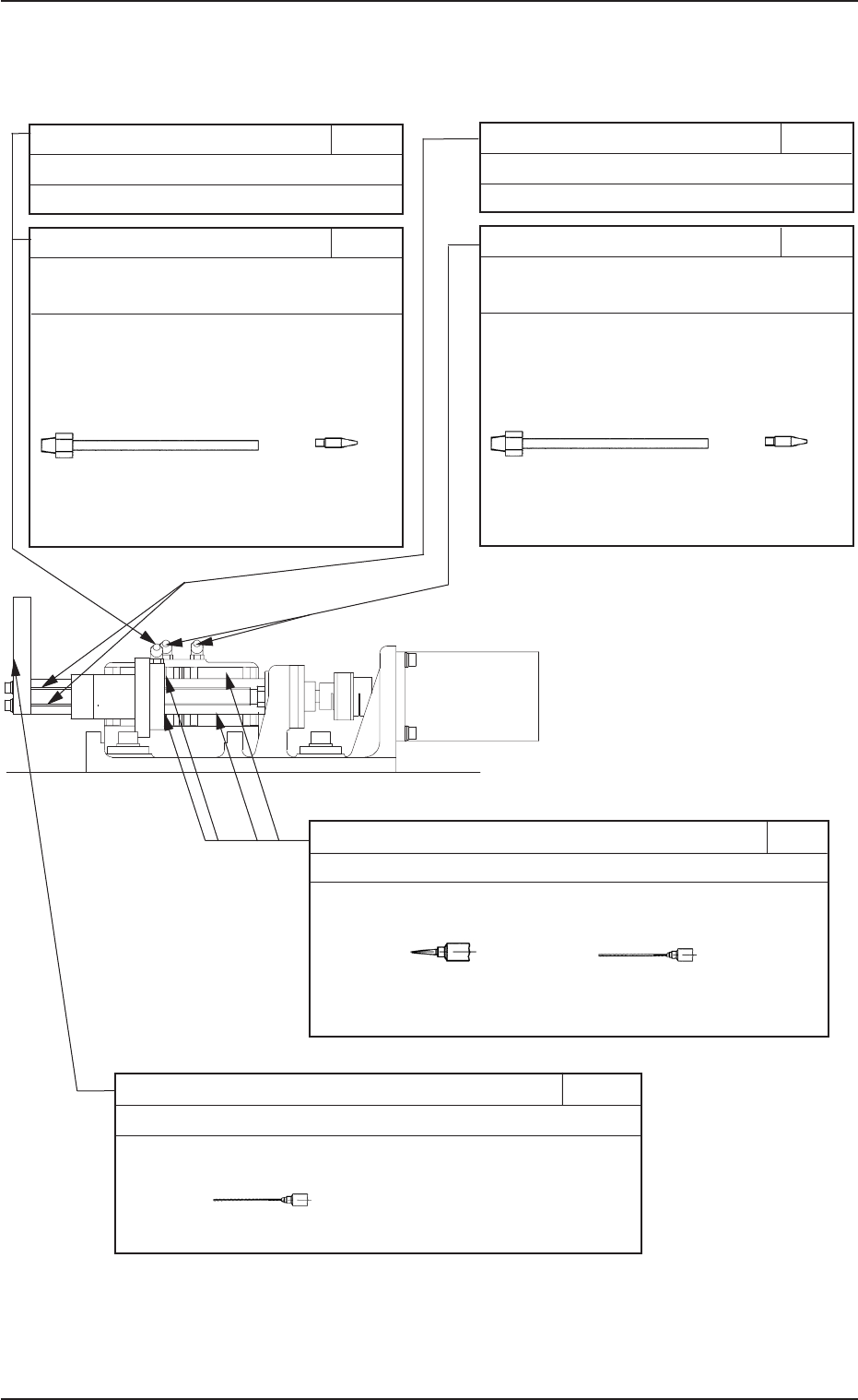
吸取高度补正部吸取高度补正部
吸取高度补正部吸取高度补正部
吸取高度补正部
Fig.4A39 Fig.4A39
Fig.4A39 Fig.4A39
Fig.4A39
装置后侧装置后侧
装置后侧装置后侧
装置后侧
1.31.3
1.31.3
1.3
维护维护
维护维护
维护
··
··
·
保养场所保养场所
保养场所保养场所
保养场所
0308-001 1-32
球形螺丝钉球形螺丝钉
球形螺丝钉球形螺丝钉
球形螺丝钉 1M22
每月
清扫
请用油棉纱清扫。
球形螺丝钉球形螺丝钉
球形螺丝钉球形螺丝钉
球形螺丝钉 3M11
每三个月
注油
(DAPHNE EPONEX GREASE No.1)
擦去原有的润滑油,用注油枪取新润滑油往
注油嘴注油。
*
使用的助推杆为 U 形和 P 形。
初次注油是在一个月后,以后每三个月注油
一次。
直线导轨直线导轨
直线导轨直线导轨
直线导轨
1M23
每月
清扫
请用油棉纱清扫。
直线导轨直线导轨
直线导轨直线导轨
直线导轨 3M12
每三个月
注油
(DAPHNE EPONEX GREASE No.1)
擦去原有的润滑油,用注油枪取新润滑油往
注油嘴注油。
*
使用的助推杆为 U 形和 P 形。
初次注油是在一个月后,以后每三个月注油
一次。
直线导轨滑动区组的球面直线导轨滑动区组的球面
直线导轨滑动区组的球面直线导轨滑动区组的球面
直线导轨滑动区组的球面 3M13
每三个月
注油(DAPHNE EPONEX GREASE No.1)
请用分配枪涂刷润滑油。
*
使用吸嘴
No.18(
绿色
)
或者
No.19(
茶色
)。
初次注油是在一个月后,以后每三个月注油一次。
No.18No.18
No.18No.18
No.18
轴承导轨面轴承导轨面
轴承导轨面轴承导轨面
轴承导轨面 1M24
每月
注油(NEW MOLYNOC GREASE No.1)
请用分配枪涂刷润滑油。
* 使用的吸嘴为 No.19(茶色)。
No.19No.19
No.19No.19
No.19
No.19No.19
No.19No.19
No.19
UU
UU
U
形形
形形
形
PP
PP
P
形形
形形
形
UU
UU
U
形形
形形
形
PP
PP
P
形形
形形
形

(19)(19)
(19)(19)
(19)
吸取上下部吸取上下部
吸取上下部吸取上下部
吸取上下部
1.31.3
1.31.3
1.3
维护维护
维护维护
维护
··
··
·
保养场所保养场所
保养场所保养场所
保养场所
0308-001 1-33
Fig.4A40 Fig.4A40
Fig.4A40 Fig.4A40
Fig.4A40
装置后侧装置后侧
装置后侧装置后侧
装置后侧
凸轮外周凸轮外周
凸轮外周凸轮外周
凸轮外周
1M26
每月
注油(NEW MOLYNOC GREASE No.1)
请用手或者刷子将两面涂刷润滑油。
轴承外周轴承外周
轴承外周轴承外周
轴承外周 1M27
每月
注油(NEW MOLYNOC GREASE No.1)
请用分配枪涂刷润滑油。
* 使用的吸嘴为 No.19(茶色)。
No.19No.19
No.19No.19
No.19
杆面杆面
杆面杆面
杆面 1M28
每月
注油(NEW MOLYNOC GREASE No.1)
请用分配枪涂刷润滑油。
* 使用的吸嘴为 No.19(茶色)。
No.19No.19
No.19No.19
No.19
离合器面离合器面
离合器面离合器面
离合器面
//
//
/
弹簧部弹簧部
弹簧部弹簧部
弹簧部 1M29
每月
注油(NEW MOLYNOC GREASE No.1)
请用手或者刷子涂刷润滑油。
汽缸支点汽缸支点
汽缸支点汽缸支点
汽缸支点 1M30
每月
注油(NEW MOLYNOC GREASE No.1)
请用分配枪涂刷润滑油。
* 使用的助推杆为 U 形和 S 形。
UU
UU
U
形形
形形
形
SS
SS
S
形形
形形
形

1.31.3
1.31.3
1.3
维护维护
维护维护
维护
··
··
·
保养场所保养场所
保养场所保养场所
保养场所
0308-001 1-34
Fig.4A41Fig.4A41
Fig.4A41Fig.4A41
Fig.4A41
吸取上下部吸取上下部
吸取上下部吸取上下部
吸取上下部
凸轮从动件凸轮从动件
凸轮从动件凸轮从动件
凸轮从动件 3M14
每三个月
注油(DAPHNE EPONEX GREASE No.1)
请用分配枪注油。
* 使用吸嘴 No.14(橄榄色)。
直线导轨滑动区组的直线导轨滑动区组的
直线导轨滑动区组的直线导轨滑动区组的
直线导轨滑动区组的 3M15
注油孔和球面注油孔和球面
注油孔和球面注油孔和球面
注油孔和球面
每三个月
注油
(DAPHNE EPONEX GREASE No.1)
擦去原有的润滑油,用注油枪从注油孔和球面注
油。
* 使用助推杆为 U 形和 P 形。
初次注油是在一个月后,以后每三个月注油一
次。
卷轴座卷轴座
卷轴座卷轴座
卷轴座 3M16
每三个月
注油(DAPHNE EPONEX GREASE No.3)
请用分配枪注油。
* 使用吸嘴为 RR 形。
UU
UU
U
形形
形形
形
PP
PP
P
形形
形形
形