TCM-X200 (1) - 第47页
1.3 1.3 1.3 1.3 1.3 维护 维护 维护 维护 维护 · · · · · 保养场所 保养场所 保养场所 保养场所 保养场所 0308-001 1 - 34 Fig.4A41 Fig.4A41 Fig.4A41 Fig.4A41 Fig.4A41 吸取上下部 吸取上下部 吸取上下部 吸取上下部 吸取上下部 凸轮从动件 凸轮从动件 凸轮从动件 凸轮从动件 凸轮从动件 3M14 每三个月 注油 (DAPHNE EPONEX G…

(19)(19)
(19)(19)
(19)
吸取上下部吸取上下部
吸取上下部吸取上下部
吸取上下部
1.31.3
1.31.3
1.3
维护维护
维护维护
维护
··
··
·
保养场所保养场所
保养场所保养场所
保养场所
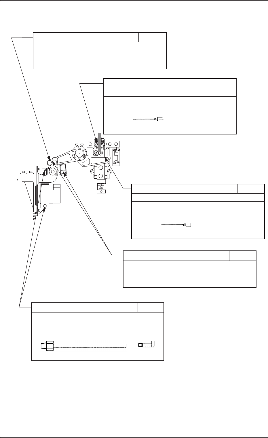
0308-001 1-33
Fig.4A40 Fig.4A40
Fig.4A40 Fig.4A40
Fig.4A40
装置后侧装置后侧
装置后侧装置后侧
装置后侧
凸轮外周凸轮外周
凸轮外周凸轮外周
凸轮外周
1M26
每月
注油(NEW MOLYNOC GREASE No.1)
请用手或者刷子将两面涂刷润滑油。
轴承外周轴承外周
轴承外周轴承外周
轴承外周 1M27
每月
注油(NEW MOLYNOC GREASE No.1)
请用分配枪涂刷润滑油。
* 使用的吸嘴为 No.19(茶色)。
No.19No.19
No.19No.19
No.19
杆面杆面
杆面杆面
杆面 1M28
每月
注油(NEW MOLYNOC GREASE No.1)
请用分配枪涂刷润滑油。
* 使用的吸嘴为 No.19(茶色)。
No.19No.19
No.19No.19
No.19
离合器面离合器面
离合器面离合器面
离合器面
//
//
/
弹簧部弹簧部
弹簧部弹簧部
弹簧部 1M29
每月
注油(NEW MOLYNOC GREASE No.1)
请用手或者刷子涂刷润滑油。
汽缸支点汽缸支点
汽缸支点汽缸支点
汽缸支点 1M30
每月
注油(NEW MOLYNOC GREASE No.1)
请用分配枪涂刷润滑油。
* 使用的助推杆为 U 形和 S 形。
UU
UU
U
形形
形形
形
SS
SS
S
形形
形形
形

1.31.3
1.31.3
1.3
维护维护
维护维护
维护
··
··
·
保养场所保养场所
保养场所保养场所
保养场所
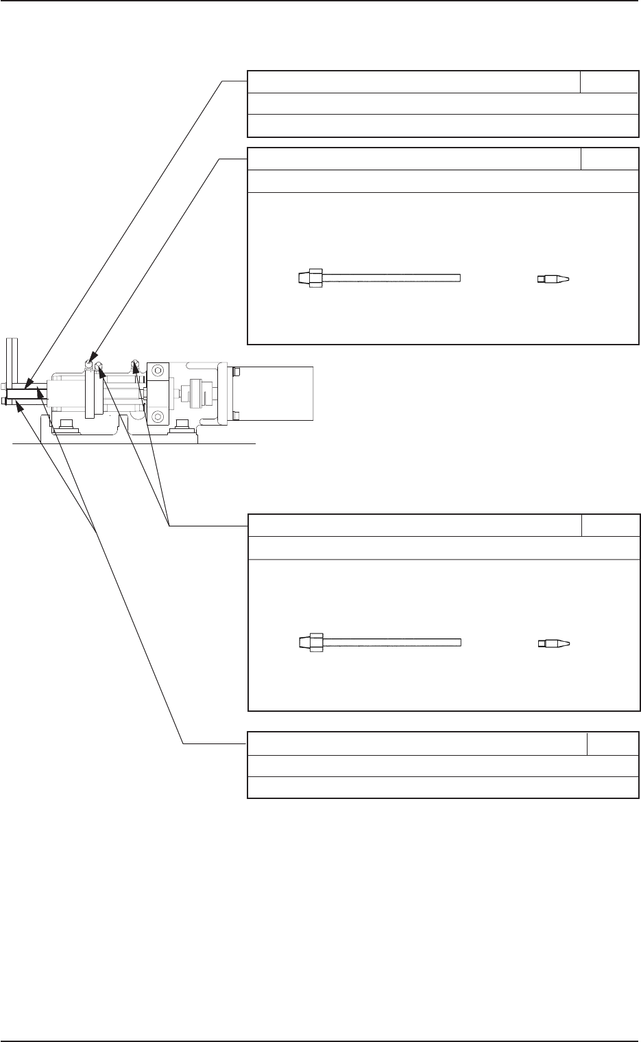
0308-001 1-34
Fig.4A41Fig.4A41
Fig.4A41Fig.4A41
Fig.4A41
吸取上下部吸取上下部
吸取上下部吸取上下部
吸取上下部
凸轮从动件凸轮从动件
凸轮从动件凸轮从动件
凸轮从动件 3M14
每三个月
注油(DAPHNE EPONEX GREASE No.1)
请用分配枪注油。
* 使用吸嘴 No.14(橄榄色)。
直线导轨滑动区组的直线导轨滑动区组的
直线导轨滑动区组的直线导轨滑动区组的
直线导轨滑动区组的 3M15
注油孔和球面注油孔和球面
注油孔和球面注油孔和球面
注油孔和球面
每三个月
注油
(DAPHNE EPONEX GREASE No.1)
擦去原有的润滑油,用注油枪从注油孔和球面注
油。
* 使用助推杆为 U 形和 P 形。
初次注油是在一个月后,以后每三个月注油一
次。
卷轴座卷轴座
卷轴座卷轴座
卷轴座 3M16
每三个月
注油(DAPHNE EPONEX GREASE No.3)
请用分配枪注油。
* 使用吸嘴为 RR 形。
UU
UU
U
形形
形形
形
PP
PP
P
形形
形形
形

(20)(20)
(20)(20)
(20)
贴装高度补正部贴装高度补正部
贴装高度补正部贴装高度补正部
贴装高度补正部
1.31.3
1.31.3
1.3
维护维护
维护维护
维护
··
··
·
保养场所保养场所
保养场所保养场所
保养场所
0308-001 1-35
Fig.4A42 Fig.4A42
Fig.4A42 Fig.4A42
Fig.4A42
装置前侧装置前侧
装置前侧装置前侧
装置前侧
球形螺丝钉球形螺丝钉
球形螺丝钉球形螺丝钉
球形螺丝钉 1M31
每月
清扫
用油棉纱清扫。
球形螺丝钉球形螺丝钉
球形螺丝钉球形螺丝钉
球形螺丝钉 3M17
每三个月
注油(DAPHNE EPONEX GREASE No.1)
擦去原有的润滑油,用注油枪取新润滑油往注油嘴注油。
* 使用的助推杆为 U 形和 P 形。
初次注油是在一个月后,以后每三个月注油一次。
UU
UU
U
形形
形形
形
PP
PP
P
形形
形形
形
直线导轨滑动区组直线导轨滑动区组
直线导轨滑动区组直线导轨滑动区组
直线导轨滑动区组 3M18
每三个月
注油(DAPHNE EPONEX GREASE No.1)
擦去原有的润滑油,用注油枪取新润滑油往注油嘴注油。
* 使用的助推杆为 U 形和 P 形。
初次注油是在一个月后,以后每三个月注油一次。
UU
UU
U
形形
形形
形
PP
PP
P
形形
形形
形
直线导轨直线导轨
直线导轨直线导轨
直线导轨 1M32
每天
清扫
用浸油棉纱清扫。