TCM-X200 (1) - 第49页
0308-001 1 - 36 Fig.4A43 Fig.4A43 Fig.4A43 Fig.4A43 Fig.4A43 贴装高度补正部 贴装高度补正部 贴装高度补正部 贴装高度补正部 贴装高度补正部 1.3 1.3 1.3 1.3 1.3 维护 维护 维护 维护 维护 · · · · · 保养场所 保养场所 保养场所 保养场所 保养场所 直导轨滑动区组的球面 直导轨滑动区组的球面 直导轨滑动区组的球面 直导轨滑动区组的球面 直导轨滑动…

(20)(20)
(20)(20)
(20)
贴装高度补正部贴装高度补正部
贴装高度补正部贴装高度补正部
贴装高度补正部
1.31.3
1.31.3
1.3
维护维护
维护维护
维护
··
··
·
保养场所保养场所
保养场所保养场所
保养场所
0308-001 1-35
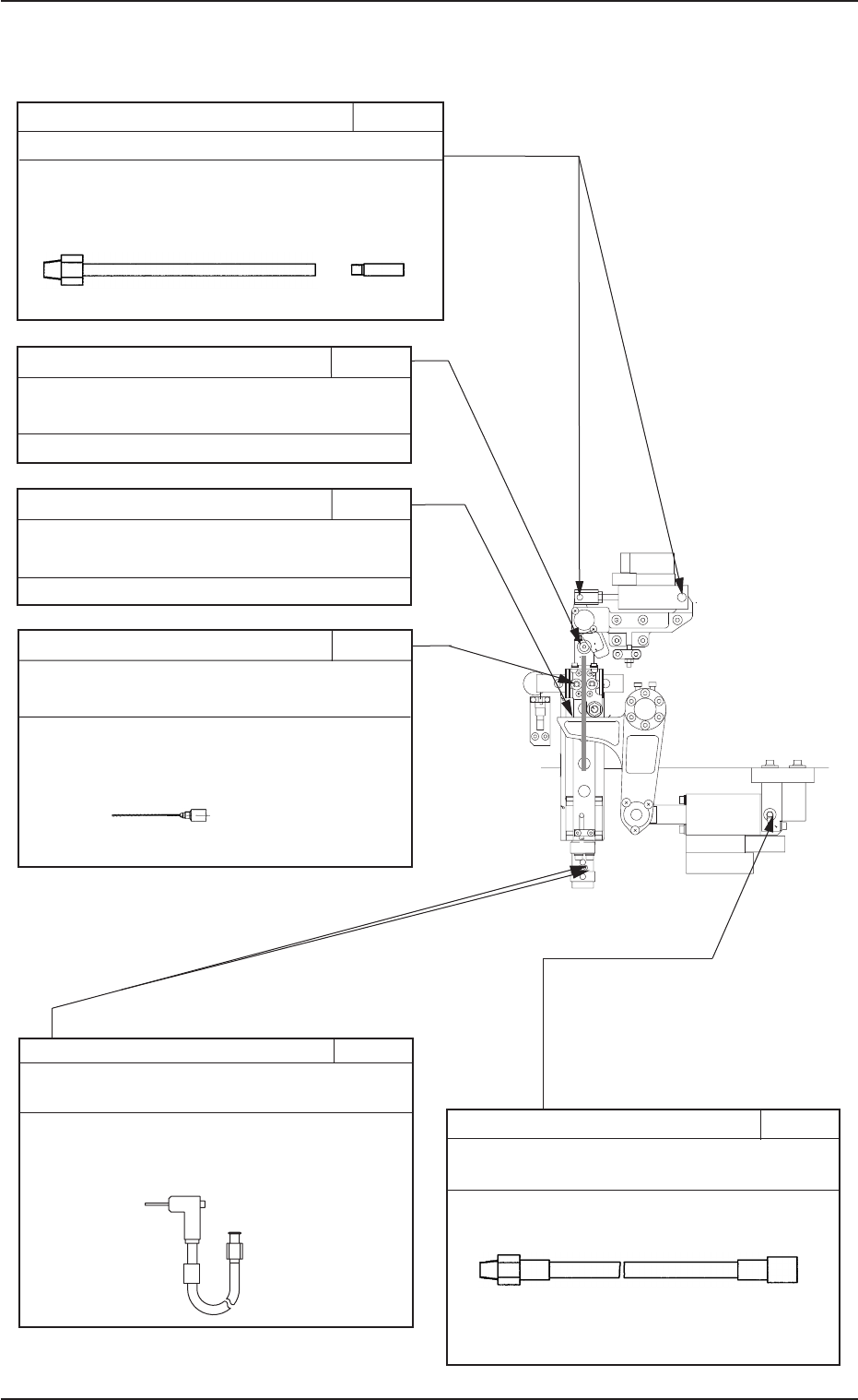
Fig.4A42 Fig.4A42
Fig.4A42 Fig.4A42
Fig.4A42
装置前侧装置前侧
装置前侧装置前侧
装置前侧
球形螺丝钉球形螺丝钉
球形螺丝钉球形螺丝钉
球形螺丝钉 1M31
每月
清扫
用油棉纱清扫。
球形螺丝钉球形螺丝钉
球形螺丝钉球形螺丝钉
球形螺丝钉 3M17
每三个月
注油(DAPHNE EPONEX GREASE No.1)
擦去原有的润滑油,用注油枪取新润滑油往注油嘴注油。
* 使用的助推杆为 U 形和 P 形。
初次注油是在一个月后,以后每三个月注油一次。
UU
UU
U
形形
形形
形
PP
PP
P
形形
形形
形
直线导轨滑动区组直线导轨滑动区组
直线导轨滑动区组直线导轨滑动区组
直线导轨滑动区组 3M18
每三个月
注油(DAPHNE EPONEX GREASE No.1)
擦去原有的润滑油,用注油枪取新润滑油往注油嘴注油。
* 使用的助推杆为 U 形和 P 形。
初次注油是在一个月后,以后每三个月注油一次。
UU
UU
U
形形
形形
形
PP
PP
P
形形
形形
形
直线导轨直线导轨
直线导轨直线导轨
直线导轨 1M32
每天
清扫
用浸油棉纱清扫。

0308-001 1-36
Fig.4A43 Fig.4A43
Fig.4A43 Fig.4A43
Fig.4A43
贴装高度补正部贴装高度补正部
贴装高度补正部贴装高度补正部
贴装高度补正部
1.31.3
1.31.3
1.3
维护维护
维护维护
维护
··
··
·
保养场所保养场所
保养场所保养场所
保养场所
直导轨滑动区组的球面直导轨滑动区组的球面
直导轨滑动区组的球面直导轨滑动区组的球面
直导轨滑动区组的球面 3M19
每三个月
注油(DAPHNE EPONEX GREASE No.1)
请用分配枪注油。
* 使用吸嘴为 No.18(绿色)或者 No.19(茶色)。
初次注油是在一个月后,以后每三个月注油一次。
轴承导轨面轴承导轨面
轴承导轨面轴承导轨面
轴承导轨面 1M33
每月
注油(NEW MOLYNOC GREASE No.1)
请用分配枪注油。
* 使用吸嘴为 No.19(茶色)。
No.19No.19
No.19No.19
No.19

(21)(21)
(21)(21)
(21)
贴装上下部贴装上下部
贴装上下部贴装上下部
贴装上下部
0308-001 1-37
1.31.3
1.31.3
1.3
维护维护
维护维护
维护
··
··
·
保养场所保养场所
保养场所保养场所
保养场所
Fig.4A44 Fig.4A44
Fig.4A44 Fig.4A44
Fig.4A44
装置前侧装置前侧
装置前侧装置前侧
装置前侧
汽缸支点汽缸支点
汽缸支点汽缸支点
汽缸支点 1M34
每月
注油(NEW MOLYNOC GREASE No.1)
请用注油枪往注油嘴注油。
*
使用助推杆为 U 形和 N 形。
凸轮从动件外周凸轮从动件外周
凸轮从动件外周凸轮从动件外周
凸轮从动件外周 1M35
每月
注油(NEW MOLYNOC GREASE No.1)
请用手或者刷子涂刷。
杆面杆面
杆面杆面
杆面 1M36
每月
注油(NEW MOLYNOC GREASE No.1)
请用手或者刷子涂刷。
轴承外周轴承外周
轴承外周轴承外周
轴承外周 1M37
每月
注油(NEW MOLYNOC GREASE No.1)
请用分配枪注油。
*
使用吸嘴为
No.19(
茶色
)
。
No.19No.19
No.19No.19
No.19
卷轴座卷轴座
卷轴座卷轴座
卷轴座 3M23
每三个月
注油
(DAPHNE EPONEX GREASE No.3)
请用分配枪注油。
* 使用吸嘴为 RR 形。
汽缸支点汽缸支点
汽缸支点汽缸支点
汽缸支点 3M23-1
每三个月
注油
(DAPHNE EPONEX GREASE No.1)
请用注油枪往注油嘴注油。
*
使用的助推杆为 SPK-3C。
初次注油是在一个月后,以后每三个月注油一
次。
UU
UU
U
形形
形形
形
NN
NN
N
形形
形形
形