Chapter2_Troubleshooting - 第101页
Model DECAN Series Company SAMSUNG TECHWIN Module X,Y FRAM E V ersion 01 Tit le [K1010] 发生热成像超时错误 Note Page 99 [K1010] 发生热成像超时错误 END START N Y N Y N

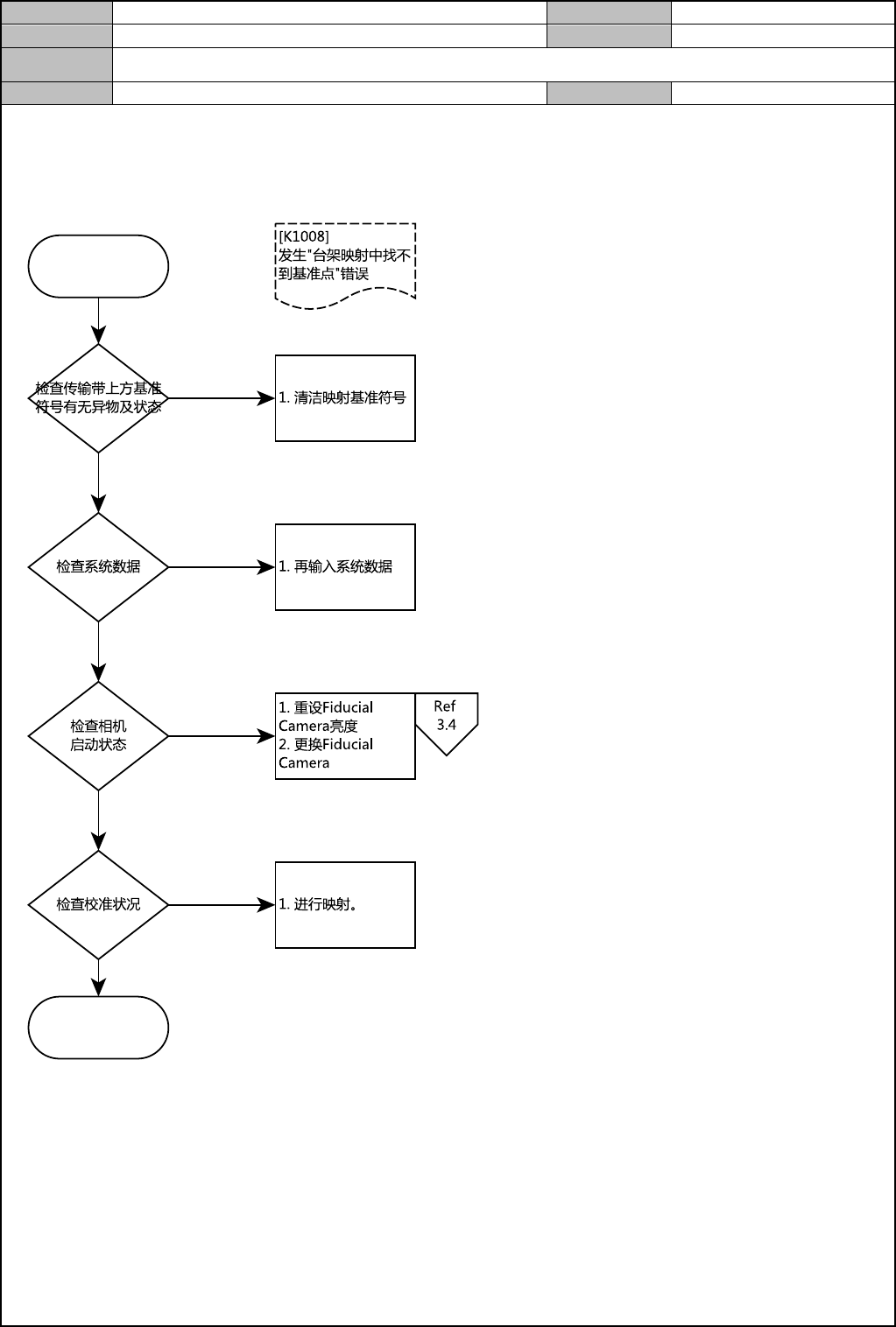
Model
DECAN Series
Company
SAMSUNG TECHWIN
Module
X,Y FRAME
Version
01
Title
[K1008] 发生"台架映射中找不到基准"错误
Note
Page
97
[K1008] 发生"台架映射中找不到基准"错误
END
START
N
Y
N
Y
N
Y
N

Model
DECAN Series
Company
SAMSUNG TECHWIN
Module
X,Y FRAME
Version
01
Title
[K1009] 发生"在G1F-X,Y发生追踪误差"错误
Note
Page
98
[K1009] 发生"在 G1F-X,Y 发生追踪误差"错误
END
START
N
Y
N
Y
N

Model
DECAN Series
Company
SAMSUNG TECHWIN
Module
X,Y FRAME
Version
01
Title
[K1010] 发生热成像超时错误
Note
Page
99
[K1010] 发生热成像超时错误
END
START
N
Y
N
Y
N