Chapter2_Troubleshooting - 第17页
Model DECAN Series Company SAMSUNG TECHWIN Module CONTROL V ersion 01 Tit le [B1004] 主断路器 (MCCB) 发生跳闸 Note Page 15 [B1004] 主断路器 (MCCB) 发生跳闸 END START N Y N Y N

Model
DECAN Series
Company
SAMSUNG TECHWIN
Module
CONTROL
Version
01
Title
[B1003] 发生Not Defined Error Code
Note
Page
14
[B1003] 发生 Not Defined Error Code
END
START
N
Y
N
Y
N
Y
N

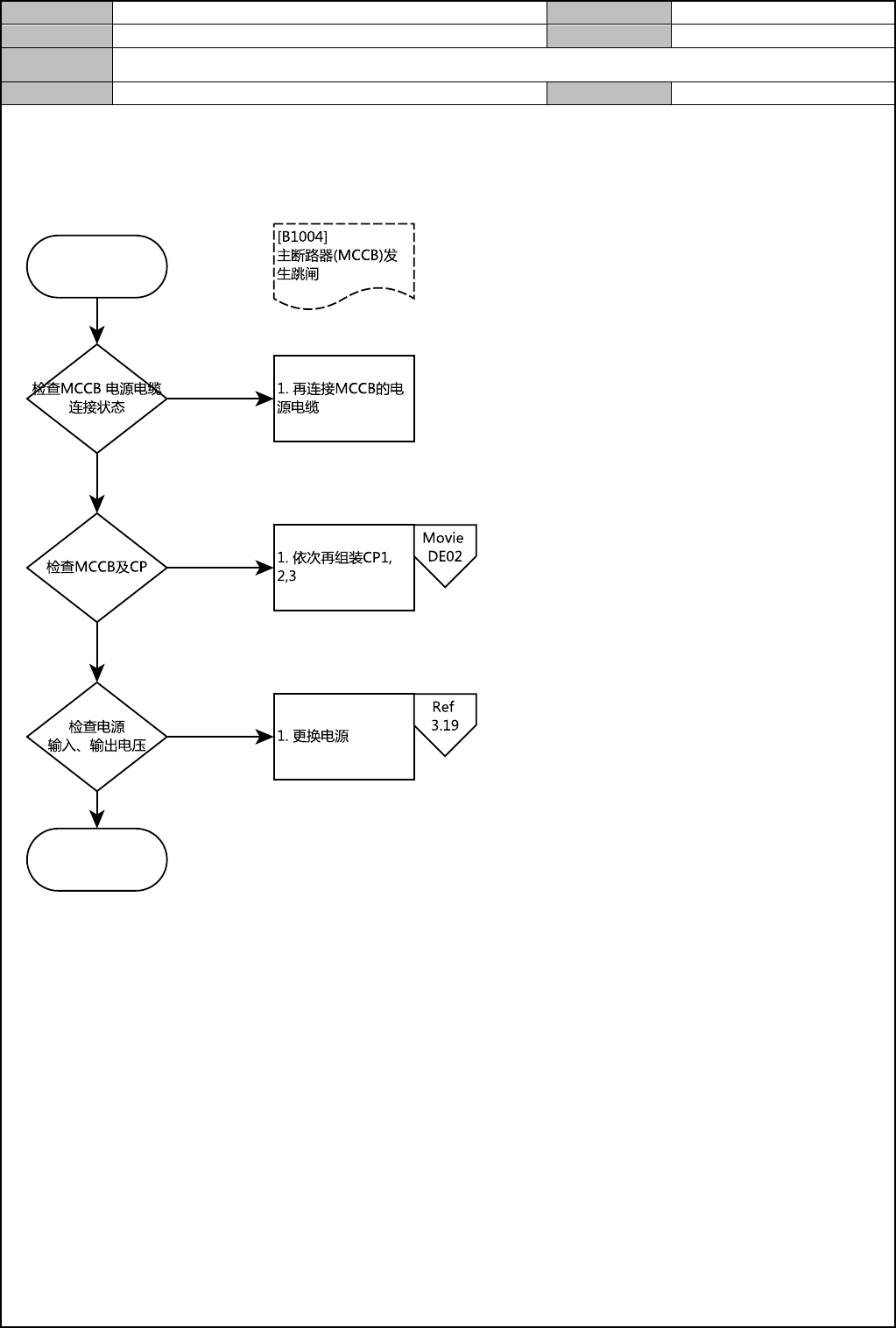
Model
DECAN Series
Company
SAMSUNG TECHWIN
Module
CONTROL
Version
01
Title
[B1004] 主断路器(MCCB)发生跳闸
Note
Page
15
[B1004] 主断路器(MCCB)发生跳闸
END
START
N
Y
N
Y
N

Model
DECAN Series
Company
SAMSUNG TECHWIN
Module
CONVEYOR
Version
01
Title
[C1000] 发生STEF,ST1F,ST1R,STXF,WS 警报
Note
Page
16
[C1000] 发生 STEF,ST1F,ST1R,STXF,WS 警报
END
START
N
Y
N
Y
N
Y
N
N
Y
N
Y
N
Y
N
Y
N
Y
N
Y