Chapter2_Troubleshooting - 第25页
Model DECAN Series Company SAMSUNG TECHWIN Module CONVEYOR V ersion 01 Tit le [C1007] 发生 STEF 或 STXF-S 追踪误差错误 Note Page 23 [C1007] 发生 STEF 或 STXF-S 追踪误差错误 END START N Y N Y N

Model
DECAN Series
Company
SAMSUNG TECHWIN
Module
CONVEYOR
Version
01
Title
[C1006] 发生"电机或原点位置被变更"错误
Note
Page
22
[C1006] 发生"电机或原点位置被变更"错误
END
START
N
Y
N
Y
N
Y
N

Model
DECAN Series
Company
SAMSUNG TECHWIN
Module
CONVEYOR
Version
01
Title
[C1007] 发生STEF或STXF-S追踪误差错误
Note
Page
23
[C1007] 发生 STEF 或 STXF-S 追踪误差错误
END
START
N
Y
N
Y
N

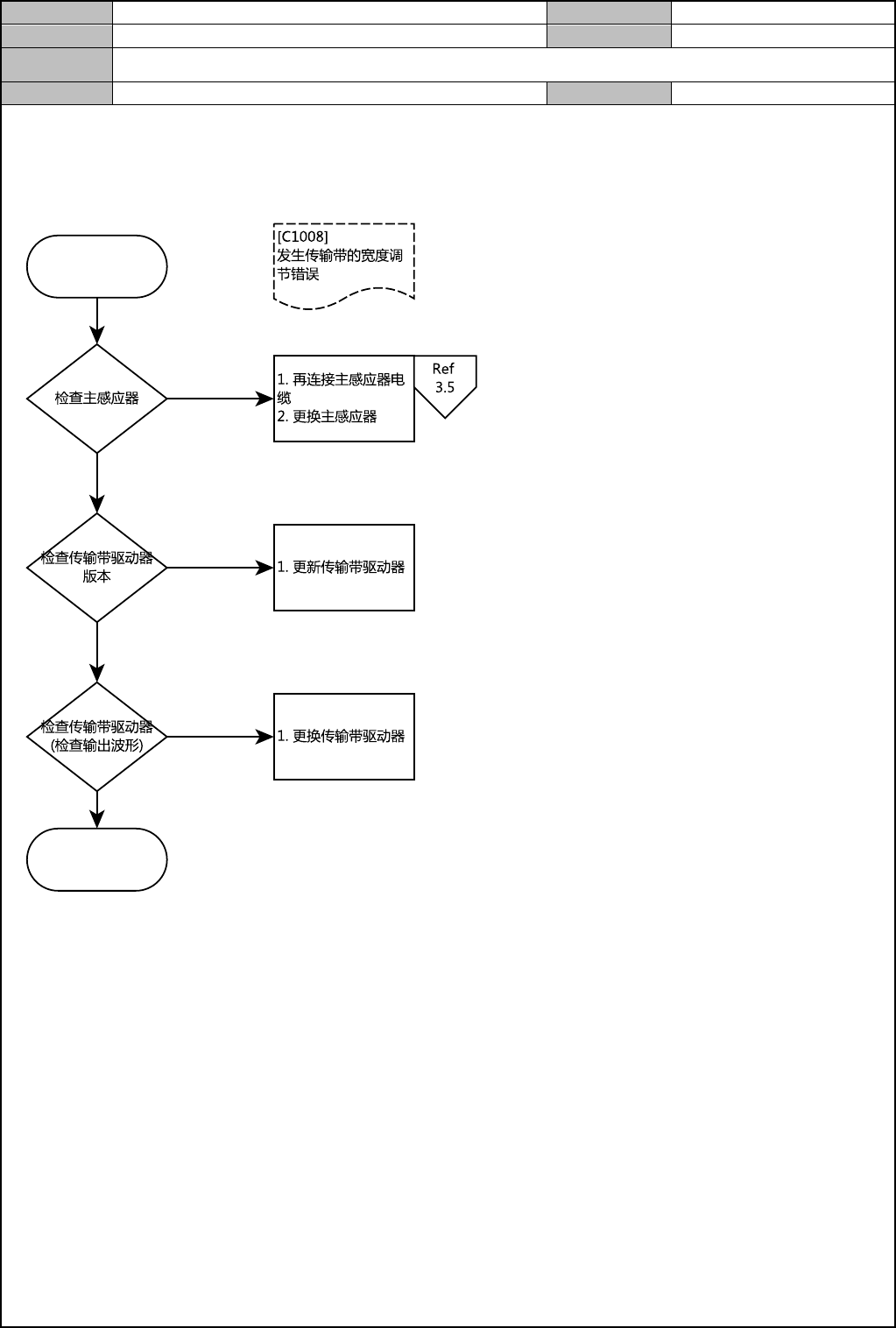
Model
DECAN Series
Company
SAMSUNG TECHWIN
Module
CONVEYOR
Version
01
Title
[C1008] 发生传输带的宽度调节错误
Note
Page
24
[C1008] 发生传输带的宽度调节错误
END
START
N
Y
N
Y
N