Chapter2_Troubleshooting - 第34页
Model DECAN Series Company SAMSUNG TECHWIN Module FEEDER & ANC V ersion 01 Tit le [E1000] Head 夹住 ANC 的喷嘴或放下到 ANC 时,发生警报 或错误 Note Page 32 [E1000] Head 夹住 ANC 的喷嘴或放下到 ANC 时,发生警报或错误 END START N Y N Y N Y N Y N Y N Y N …

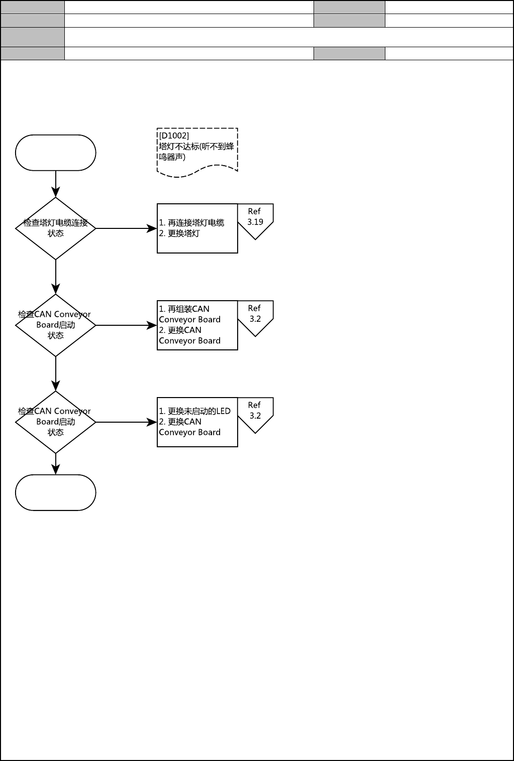
Model
DECAN Series
Company
SAMSUNG TECHWIN
Module
ELECTRIC
Version
01
Title
[D1002] Tower Lamp不合格(听不到蜂鸣器声)
Note
Page
31
[D1002] Tower Lamp 不合格(听不到蜂鸣器声)
END
START
N
Y
N
Y
N

Model
DECAN Series
Company
SAMSUNG TECHWIN
Module
FEEDER & ANC
Version
01
Title
[E1000] Head夹住ANC的喷嘴或放下到ANC时,发生警报或错误
Note
Page
32
[E1000] Head 夹住 ANC 的喷嘴或放下到 ANC 时,发生警报或错误
END
START
N
Y
N
Y
N
Y
N
Y
N
Y
N
Y
N
Y
N
Y
N
Y
N
Y
N
Y
N
Y
N

Model
DECAN Series
Company
SAMSUNG TECHWIN
Module
FEEDER & ANC
Version
01
Title
[E1001] 发生送料器不可启动及Feeder Base卡槽启动错误
Note
Page
33
[E1001] 发生送料器不可启动及 Feeder Base 卡槽启动错误
END
START
N
Y
N
Y
N
Y
N
Y
N
Y
N