Chapter2_Troubleshooting - 第42页
Model DECAN Series Company SAMSUNG TECHWIN Module FEEDER & ANC V ersion 01 Tit le [E1008] 发生送料器供应错误 Note Page 40 [E1008] 发生送料器供应错误 END START N Y N Y N Y N Y N Y N Y N Y N Y N Y N Y N

Model
DECAN Series
Company
SAMSUNG TECHWIN
Module
FEEDER & ANC
Version
01
Title
[E1007] 发生Feeder Tape安装错误
Note
Page
39
[E1007] 发生 Feeder Tape 安装错误
END
START
N
Y
N

Model
DECAN Series
Company
SAMSUNG TECHWIN
Module
FEEDER & ANC
Version
01
Title
[E1008] 发生送料器供应错误
Note
Page
40
[E1008] 发生送料器供应错误
END
START
N
Y
N
Y
N
Y
N
Y
N
Y
N
Y
N
Y
N
Y
N
Y
N
Y
N

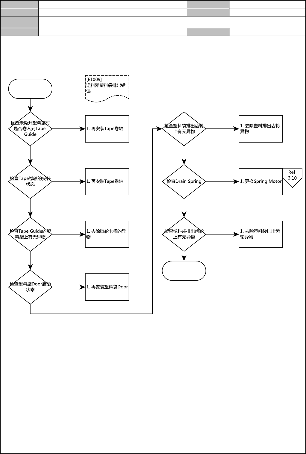
Model
DECAN Series
Company
SAMSUNG TECHWIN
Module
FEEDER & ANC
Version
01
Title
[E1009] 送料器塑料袋排出错误
Note
Page
41
[E1009] 送料器塑料袋排出错误
START
END
N
Y
N
Y
N
Y
N
N
Y
N
Y
N