Chapter2_Troubleshooting - 第51页
Model DECAN Series Company SAMSUNG TECHWIN Module HEAD V ersion 01 Tit le [F1007] 发生头部的 " 电机或原点 位置被变更 " 错误 Note Page 49 [F1007] 发生头部的 " 电机或原点位置被变更 " 错误 END START N Y N Y N

Model
DECAN Series
Company
SAMSUNG TECHWIN
Module
HEAD
Version
01
Title
[F1006] 不能启动Side Camera
Note
Page
48
[F1006] 不能启动 Side Camera
END
START
N
Y
N

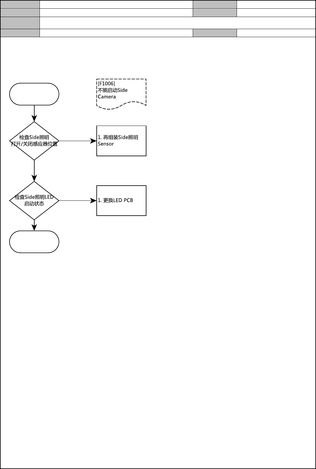
Model
DECAN Series
Company
SAMSUNG TECHWIN
Module
HEAD
Version
01
Title
[F1007] 发生头部的"电机或原点位置被变更"错误
Note
Page
49
[F1007] 发生头部的"电机或原点位置被变更"错误
END
START
N
Y
N
Y
N

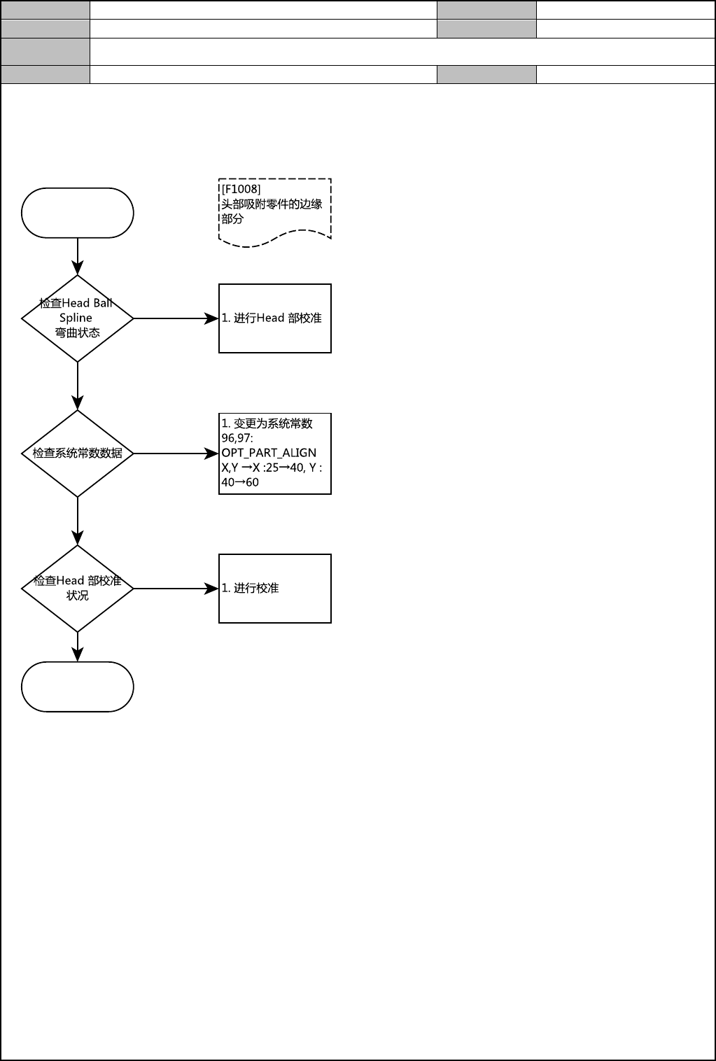
Model
DECAN Series
Company
SAMSUNG TECHWIN
Module
HEAD
Version
01
Title
[F1008] 头部吸附零件的边缘部分
Note
Page
50
[F1008] 头部吸附零件的边缘部分
END
START
N
Y
N
Y
N