Chapter2_Troubleshooting - 第54页
Model DECAN Series Company SAMSUNG TECHWIN Module PC V ersion 01 Tit le [G1001] 启动或运转中发生蓝屏 Note Page 52 [G1001] 启动或运转中发生蓝屏 END START N Y N Y N N Y N Y N Y

Model
DECAN Series
Company
SAMSUNG TECHWIN
Module
PC
Version
01
Title
[G1000] 显示器上显示'无信号'信息
Note
Page
51
[G1000] 显示器上显示'无信号'信息
END
START
N
Y
N
Y
N
Y
N
Y
N
N
Y
Y
N
Y
N
Y
N

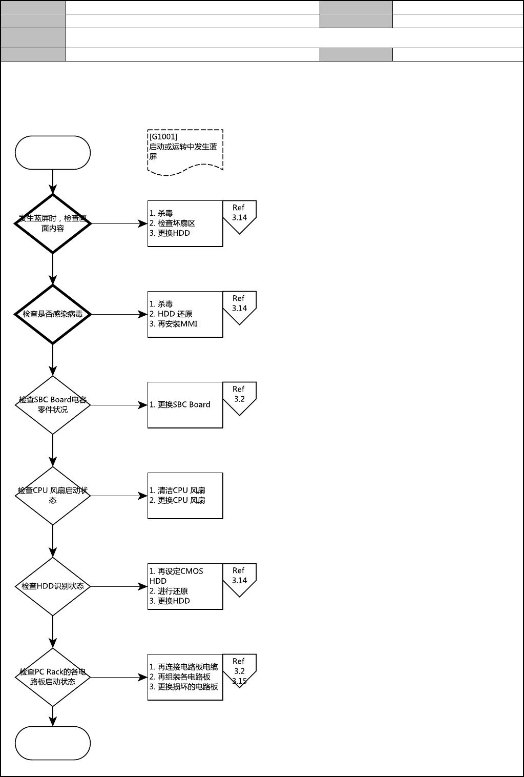
Model
DECAN Series
Company
SAMSUNG TECHWIN
Module
PC
Version
01
Title
[G1001] 启动或运转中发生蓝屏
Note
Page
52
[G1001] 启动或运转中发生蓝屏
END
START
N
Y
N
Y
N
N
Y
N
Y
N
Y

Model
DECAN Series
Company
SAMSUNG TECHWIN
Module
PC
Version
01
Title
[G1002] 加载MMI中,发生"Grabber type does not match…"错误
Note
Page
53
[G1002] 加载 MMI 中,发生"Grabber type does not match…"错误
END
START
N
Y
N
Y
N
Y
N
Y
N
N
Y
Y
N