Chapter2_Troubleshooting - 第60页
Model DECAN Series Company SAMSUNG TECHWIN Module PC V ersion 01 Tit le [G1007] 发生显示器影像变色、 颤抖现象 Note Page 58 [G1007] 发生显示器影像变色、颤抖现象 END START N Y N Y N Y N

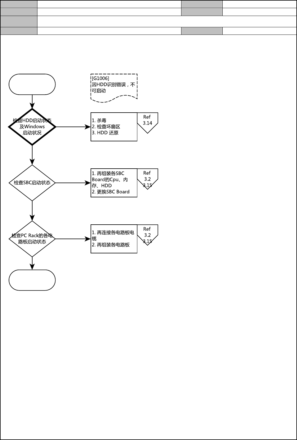
Model
DECAN Series
Company
SAMSUNG TECHWIN
Module
PC
Version
01
Title
[G1006] 因HDD识别错误,不可启动
Note
Page
57
[G1006] 因 HDD 识别错误,不可启动
START
END
N
Y
N
Y
N

Model
DECAN Series
Company
SAMSUNG TECHWIN
Module
PC
Version
01
Title
[G1007] 发生显示器影像变色、颤抖现象
Note
Page
58
[G1007] 发生显示器影像变色、颤抖现象
END
START
N
Y
N
Y
N
Y
N

Model
DECAN Series
Company
SAMSUNG TECHWIN
Module
PC
Version
01
Title
[G1008] 启动MMI时,发生MFC相关计算错误
Note
Page
59
[G1008] 启动 MMI 时,发生 MFC 相关计算错误
START
END
N
Y
N