Chapter2_Troubleshooting - 第70页
Model DECAN Series Company SAMSUNG TECHWIN Module SOFTW A RE V ersion 01 Tit le [I1000] 执行 Optimizer 时,出现死机现象 Note Page 68 [I1000] 执行 Optimizer 时,出现死机现象 END START N Y N Y N

Model
DECAN Series
Company
SAMSUNG TECHWIN
Module
PERFORMANCE
Version
01
Title
[H1007] 安装程度不合格
Note
Page
67
[H1007] 安装程度不合格
END
START
N
Y
N
Y
N
Y
N
Y
N

Model
DECAN Series
Company
SAMSUNG TECHWIN
Module
SOFTWARE
Version
01
Title
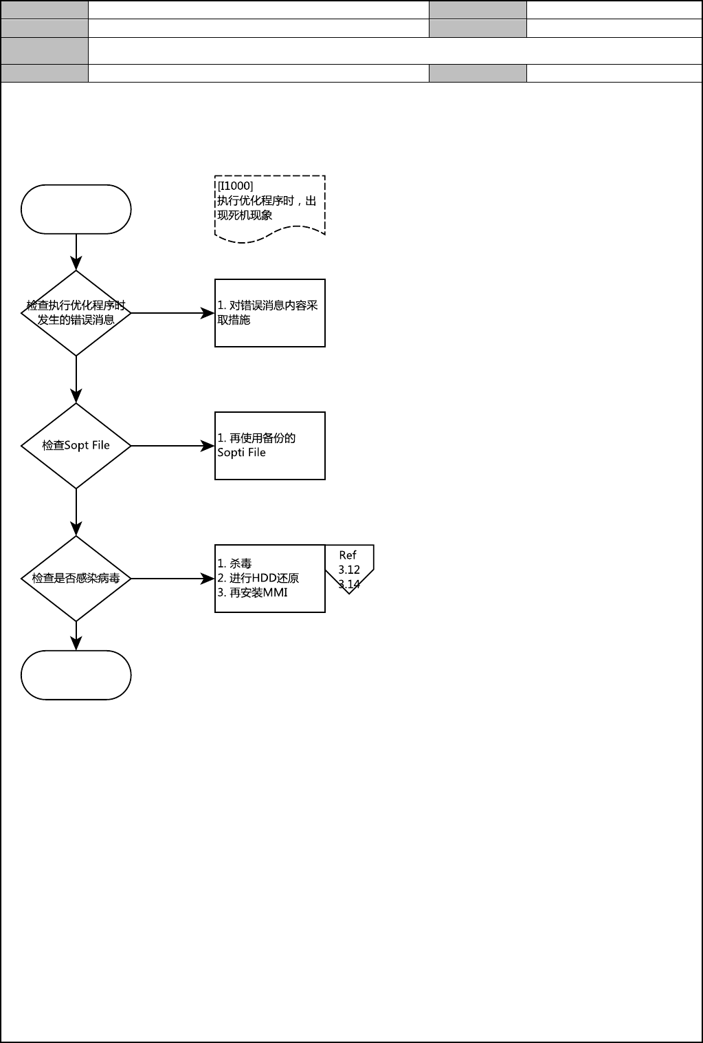
[I1000] 执行Optimizer时,出现死机现象
Note
Page
68
[I1000] 执行 Optimizer 时,出现死机现象
END
START
N
Y
N
Y
N

Model
DECAN Series
Company
SAMSUNG TECHWIN
Module
SOFTWARE
Version
01
Title
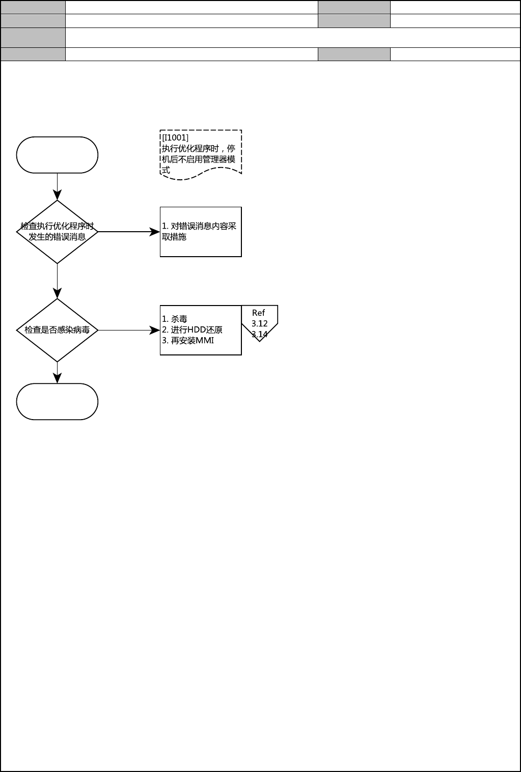
[I1001] 执行Optimizer时,停机后不启用Manager Mode
Note
Page
69
[I1001] 执行 Optimizer 时,停机后不启用 Manager Mode
END
START
N
Y
N