Chapter2_Troubleshooting - 第74页
Model DECAN Series Company SAMSUNG TECHWIN Module SOFTW A RE V ersion 01 Tit le [I1004] 前面和后面基准点识别位 置不同 Note Page 72 [I1004] 前面和后面基准点识别位置不同 END START N Y N

Model
DECAN Series
Company
SAMSUNG TECHWIN
Module
SOFTWARE
Version
01
Title
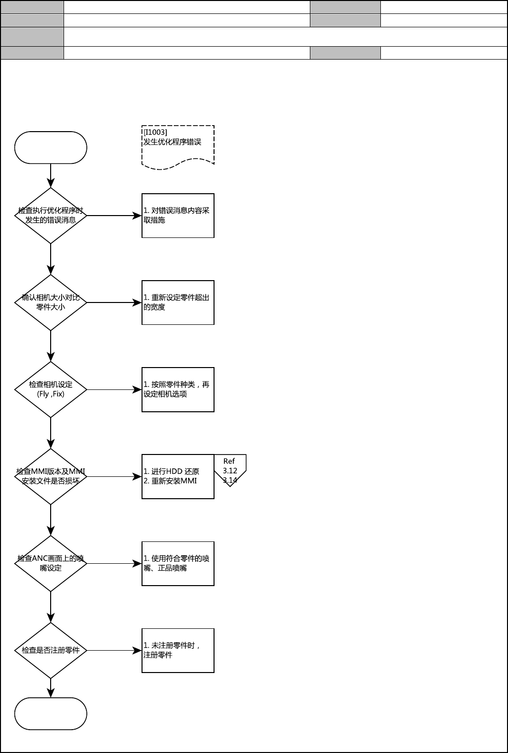
[I1003]Optimizer 错误
Note
Page
71
[I1003] Optimizer 错误
END
START
N
Y
N
Y
N
Y
N
Y
N
Y
N

Model
DECAN Series
Company
SAMSUNG TECHWIN
Module
SOFTWARE
Version
01
Title
[I1004] 前面和后面基准点识别位置不同
Note
Page
72
[I1004] 前面和后面基准点识别位置不同
END
START
N
Y
N

Model
DECAN Series
Company
SAMSUNG TECHWIN
Module
SOFTWARE
Version
01
Title
[I1005] 打开PCB文件时,虽然存在文件名,但打不开
Note
Page
73
[I1005] 打开 PCB 文件时,虽然存在文件名,但打不开
END
START
N
Y
N
Y
N