Chapter2_Troubleshooting - 第84页
Model DECAN Series Company SAMSUNG TECHWIN Module VISION V ersion 01 Tit le [J1002] 不能播出 Fiducial Camera 影像、影像损伤、发生 噪点 Note Page 82 [J1002] 不能播出 Fiducial Camera 影像、影像损伤、发生噪点 END START N Y N Y N Y N Y N Y N

Model
DECAN Series
Company
SAMSUNG TECHWIN
Module
VISION
Version
01
Title
[J1001] 视觉命令处理中,发生超时错误
Note
Page
81
[J1001] 视觉命令处理中,发生超时错误
END
START
N
Y
N
Y
N

Model
DECAN Series
Company
SAMSUNG TECHWIN
Module
VISION
Version
01
Title
[J1002] 不能播出Fiducial Camera影像、影像损伤、发生噪点
Note
Page
82
[J1002] 不能播出 Fiducial Camera 影像、影像损伤、发生噪点
END
START
N
Y
N
Y
N
Y
N
Y
N
Y
N

Model
DECAN Series
Company
SAMSUNG TECHWIN
Module
VISION
Version
01
Title
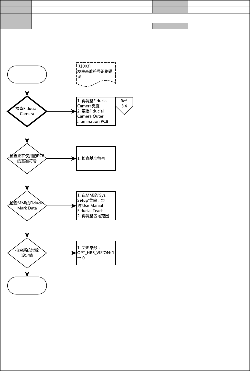
[J1003] 发生基准符号识别错误
Note
Page
83
[J1003] 发生基准符号识别错误
END
START
N
N
Y
N
Y
Y
N