Chapter2_Troubleshooting - 第87页
Model DECAN Series Company SAMSUNG TECHWIN Module VISION V ersion 01 Tit le [J1005] 发生 " 找不到基 准点边缘 " 错误 Note Page 85 [J1005] 发生 " 找不到基准点边缘 " 错误 END START N Y N

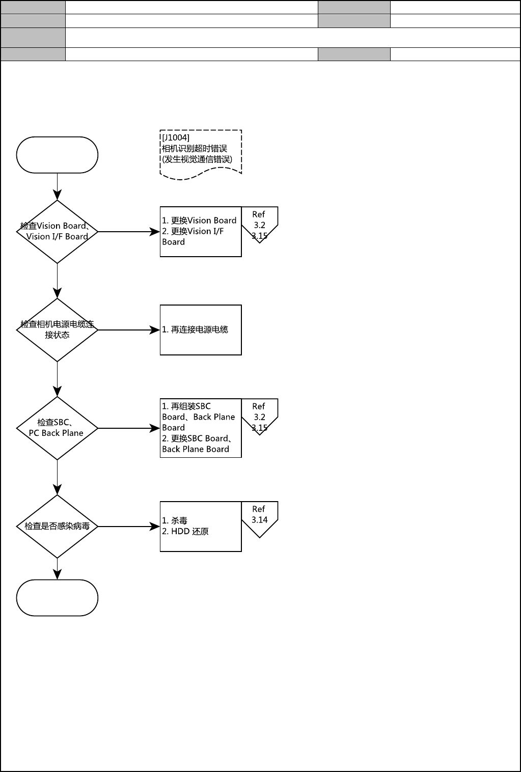
Model
DECAN Series
Company
SAMSUNG TECHWIN
Module
VISION
Version
01
Title
[J1004] 相机识别超时错误(发生视觉通信错误)
Note
Page
84
[J1004] 相机识别超时错误(发生视觉通信错误)
END
START
N
Y
N
Y
N
Y
N

Model
DECAN Series
Company
SAMSUNG TECHWIN
Module
VISION
Version
01
Title
[J1005] 发生"找不到基准点边缘"错误
Note
Page
85
[J1005] 发生"找不到基准点边缘"错误
END
START
N
Y
N

Model
DECAN Series
Company
SAMSUNG TECHWIN
Module
VISION
Version
01
Title
[J1006] Stage Camera照明不合格
Note
Page
86
[J1006] Stage Camera 照明不合格
END
START
N
Y
N