JX-200维修调整要领书.pdf - 第53页
Rev. 1.0 维修调整要领书 4-4 4-4 . OCC 镀锡照明电路板组的更换 1 ) 请拆下 ① 带垫片内六角螺钉(× 4 ),更换 OCC 镀锡照明电路板组 。 2 ) 安装时,请按相反工序进行 。 角度照明电路板组 垫铁(× 4 ) 镀锡照明电路板组 垫铁 ① 带垫片内六角螺钉(× 4 ) 棱镜基座

Rev. 1.0
维修调整要领书
4-3
4-3.OCC同轴/角度照明电路板组件的更换
1) 按照 4-1.OCC 组件的更换要领,从头板上卸下照明组件。
2) 卸下①圆头螺丝(×2),更换 OCC 同轴照明电路板组件。
3) 卸下②有头螺钉(×4),更换 OCC 角度照明电路板组件。
4) 安装时,请按照相反的顺序进行。
5) 更换后,请进行照明滤光器 U、OCC 灯光的调整。(参照 4-7 更换后的重新调整一览)
图 4-3-1 OCC 同轴/角度照明电路版的更换
①圆头螺丝(×2)
②有头螺钉(×4)
同轴照明电路版组
角度照明电路版组

Rev. 1.0
维修调整要领书
4-4
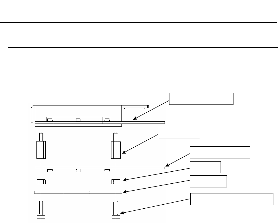
4-4.OCC镀锡照明电路板组的更换
1) 请拆下①带垫片内六角螺钉(×4),更换 OCC 镀锡照明电路板组。
2) 安装时,请按相反工序进行。
角度照明电路板组
垫铁(×4)
镀锡照明电路板组
垫铁
①带垫片内六角螺钉(×4)
棱镜基座

Rev. 1.0
维修调整要领书
4-5
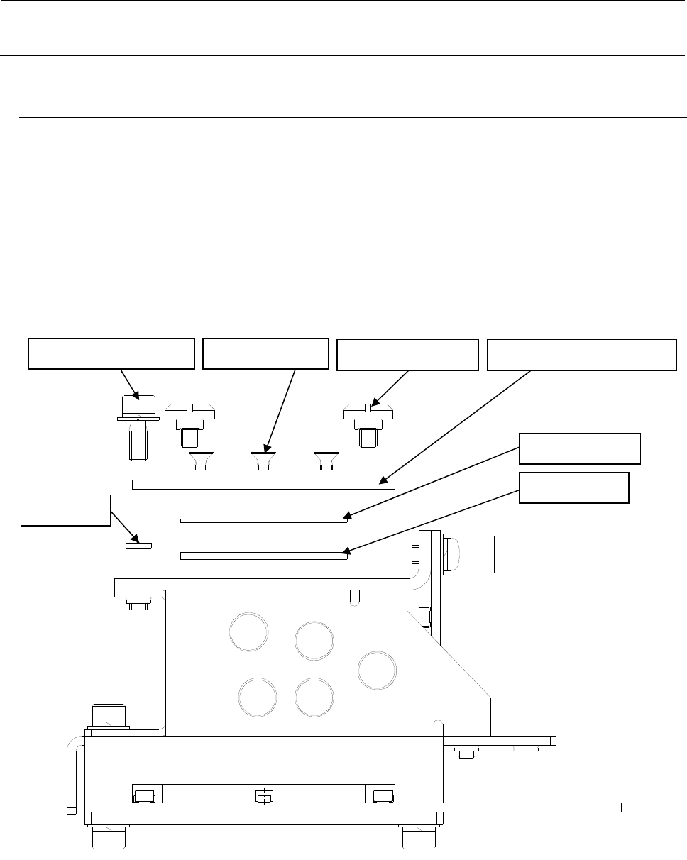
4-5.滤光镜的更换
1) 按照 4-1.OCC 组件的更换要领,从头板上卸下照明组件。
2) 卸下①有头螺钉(×1)、②环(×1)、③平头螺丝(×2),再卸下照明滤光镜U支架、滤光
镜、导板。
3) 卸下④平螺丝(×4),更换滤光镜。
4) 安装时,请按照相反的顺序安装。
5) 更换后,进行偏光滤光镜、OCC照明的调整。(参照 4-8 更换后的重新调整一览)
图 4-5-1 滤光镜的更换
②环(×1)
③平头螺丝(×2)
④平螺丝(×4)①有头螺钉(×1)
照明滤光镜 U 支架(×1)
滤光镜(×1)
导板(×1)