文档中心
/
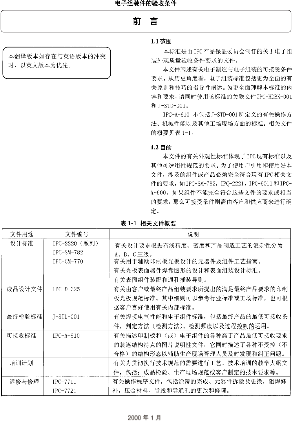
IPC-A-610C(电子组装件的验收条件)
IPC-A-610C(电子组装件的验收条件) - 第14页
1-1 IPC-A-610C
目录
100%
显示:宽度
宽度
1 / 373
回到旧版
旧版
?
x
IPC-A-610C
1-1
IPC-A-610C
1-2
IPC-A-610C
该页面需要启用 JavaScript 才能进行交互式预览。