DECAN_F2_TRM(Ver6.2_CS17.02) - 第259页
Page +$1:+$ 255 DECAN F2 Conveyor IF Board (10/10) NO. P ART NO. P ART NAME Q'TY Old No. Supply Supply L T Reference 1 AM03-01 1612B CABLE A SSY -FRONT _D-CART_PWR 1 AM03-0 1 1612A

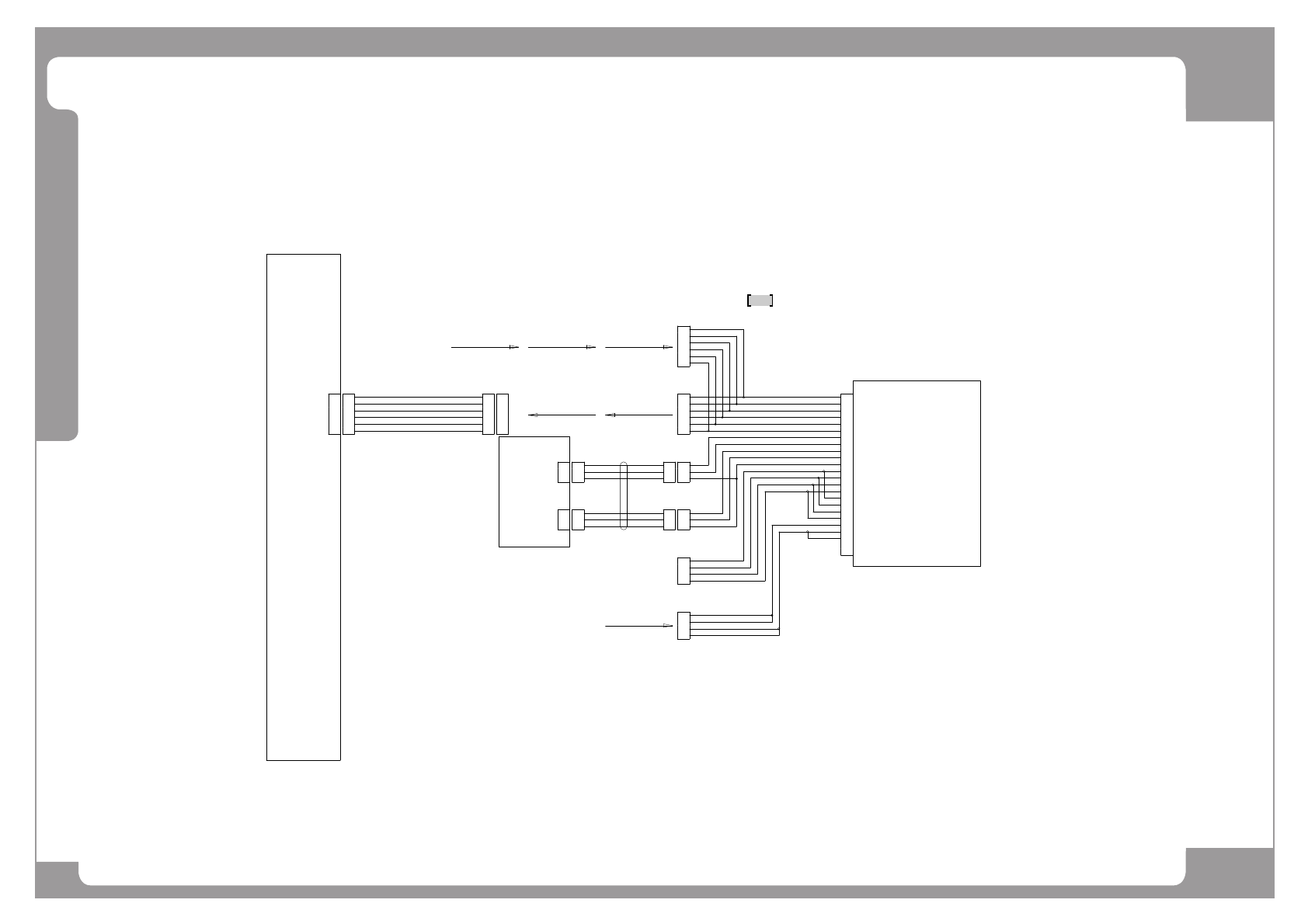
Page
+$1:+$
254
DECAN
F2
Conveyor IF Board (10/10)
CONVEYOR I/F BD
OPTION- DOCKING CART
CN3
1
2
3
4
5
6
1
2
3
4
5
6
12V GND
/IO_RESET
CAN_L
CAN_H
+24G
+12V
SM511_FD010_DC
1
2
3
AM03-011612A
1
2
F-DCART
4
FFD-EN2
5
6
3
4
5
6
7
8
9
10
11
12
13
14
15
16
17
18
18
20
21
22
23
24
1
2
3
4
FFD-EN3
5
6
1
2
3
CAN-CH1
1
2
3
CAN-CH2
1
2
3
F-24V-EX
4
1
2
3
FFD-PWR
4
CAN_H
CAN_L
/IO_RESET
24G
12VG
+12V
CAN+_CH1
CAN-_CH1
CAN+_CH2
CAN-_CH2
SHIELD
F24V
F24G
D24V
D24G
F24V
F24G
D24V
D24G
+24V
24G
F-DOCK-SIG
N.C
N.C
FRONT DOCKING CART
5557-24R
J8L
J3R
SM511_CA101-2SM511_CA201SM511_CA101-1
AXIO #2 BD CN3
J9L
J4R
SM511_CA102-1SM511_CA202
SM511_CA102
SM511_FD101-1
SACO BD CN21
PC RACK
IT MASTER BD
A1
B1
A2
B2
A3
B3
A1
B1
A2
B2
A3
B3
CH1
4
2
3
4
2
3
CAN-
CAN+
SHIELD
1
2
3
1
2
3
SM511_IT004
CV-CN3
CAN_CH1_L
CH2
4
2
3
4
2
3
CAN-
CAN+
SHIELD
CAN_CH2_R
1

Page
+$1:+$
255
DECAN
F2
Conveyor IF Board (10/10)
NO. PART NO. PART NAME Q'TY Old No. Supply Supply LT Reference
1 AM03-011612B CABLE ASSY-FRONT_D-CART_PWR 1 AM03-011612A

Page
+$1:+$
256
DECAN
F2
Conveyor Sub IF Board (1/3)