5OM-1513-001_w - 第111页
0908-001-(M900WM---2001) 清洁纸上卷马达电路图 K2E M 1 :1 :2 :3 C01 M02 1021 L106 L206 1020 Black White Red 4 5 3 6 1022 1023 X200 M02 M02E :1 :1 :2 :3 V02 F200 (1A) :1 :2 :3 X1200 X1201 :1 V03 V04 Paper Roll-Up Motor 3-32 5OM-1513

0908-001-(M900WK---2001)
印压控制部 / 清洁部 I/O
(UB32)
RX
/RX
TX
X0901 X0902
CN1A/1B
/TX
FG(Connector
Case)
7 39 5
CN2A/2B
5 93 7
IN OUT
CN10
/TX
TX
/RX
RX
1 2 3
CN4CN3
21
24B1
10B
CN11
CN12
CN13
CN14
CN15
CN16
CN17
CN18
CN19
CN20
CN21
CN22
CN23
CN25
1
2
3
3
2
1
3
2
1
3
2
1
3
2
1
3
2
1
1
2
3
1
2
3
1
2
3
1
2
3
1
2
3
3
2
1
3
2
1
3
2
1
3
2
1
3
2
1
2
1
CN45
CN43
CN42
CN41
CN40
CN39
CN38
CN37
CN36
CN35
CN34
CN33
CN32
CN31
CN30
CN24
1
2
1
2
1
2
1
2
1
2
1
2
1
2
1
2
1
2
1
2
1
2
1
2
1
2
1
2
1
2
CN44
4
X0923
X0922
X0921
X0920
X0919
X0918
X0916
X0915
X0914
X0913
X0912
X0911
X0910
X0944
X0930
X0931
X0932
X0933
X0934
X0935
X0936
X0937
X0938
X0939
X0943
X0945
X0903 X0904
:9
:3
:5
:7
X0917
X0925
X0924
X0940
X0941
X0942
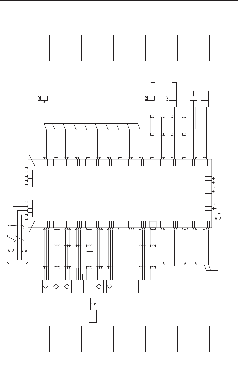
Clening Section /
Printing Pressure Control Section
I/O P.C.B
U09
Green
Orange
Gray
Blue - Black Belt 1
Pink - Black Belt 1
Green - Black Belt 1
Orange - Black Belt 1
Gray - Black Belt 1
Pink - Black Belt (Supply Power DC24V)
Green - Black Belt (Supply Power OV)
Blue - Black Belt 1
Pink
Blue (Signal Common (+))
-
OUT
+
+
OUT
-
Brown
Black
Blue
B80
B81
B81
B80
:1
:2
:3
:3
:2
:1
+
OUT
-
B82
B82
:3
:2
:1
B83
+
OUT
-
L
B83
+
OUT
-
B84
B84
:3
:2
:1
+
OUT
-
B85
:3
:2
:1
+
OUT
-
B86
:3
:2
:1
B85
B86
+
-
Blue
Brown
B84T
B84T
:2
K9E
944
1 8
K9F
945
1 8
Y90
Connector Case
:1
X1081
:A1
912
910
911
913
914
915
916
:B1
:A2
:B2
:A3
:B3
:A4
:B4
:A5
:B5
:A6
:B6
24B1
24B1
M03:1
M04:1
M06:1
M07:1
921
922
923
924
+
OUT
-
B89
B89
:3
:2
:1
+
OUT
-
B8A
B8A
:3
:2
:1
Y9A
:3
:4
:1
:2
Y9A
Y9C
:3
:4
:1
:2
Y9C
:1
:2
X109A
:3
:5
:7
:4
:6
:8
X1089
:1
:2
:3
919
920
:5
:6
:4
943
941
940
942
Operation Panel Section /
Relay Circuit Section
X0202(CN2B)
U02
Power/Air Regulator
Signal 1 Bit
Electroneumatic Regulator Power Source
Power/Air Regulator
Signal 4 Bit
Power/Air Regulator
Signal 5 Bit
Electroneumatic Regulator
Electroneumatic Regulator
To Y90
Solvent Shortage Alarm
Cleaning Nozzle Upper Limit
Paper Roll-Up Pitch Detection
Paper Shortage Alarm
Cleaning Nozzle Lower Limit
Cleaning Suction Side
Chuck Suction Side
Attached Cable
MO5
Rotation Detection
MO7
Rotation Detection
PickUp Check
Left Backup Pin Pickup Head
PickUp Check
Right Backup Pin Pickup Head
PickUp
Left Backup Pin Pickup Head
PickUp
Right Backup Pin Pickup Head
MO3
Rotation Detection
MO4
Rotation Detection
Brown
Black
Blue
Brown
Black
Blue
Brown
Black
Blue
Brown
Black
Blue
Brown
Black
Blue
Brown
Black
Blue
Brown
Black
Blue
FG(Connector
Case)
Power/Air Regulator
Signal 2 Bit
Power/Air Regulator
Signal 3 Bit
Power/Air Regulator
Signal 6 Bit
Power/Air Regulator
Signal 7 Bit
Power/Air Regulator
Signal 8 Bit
Power/Air Regulator
Signal 9 Bit
Power/Air Regulator
Signal 10 Bit
Stencil Recognition X-axis
Limit Change-Over 1
Stencil Recognition X-axis
Limit Change-Over 2
3-31
5OM-1513

0908-001-(M900WM---2001)
清洁纸上卷马达电路图
K2E
M
1
:1
:2
:3
C01
M02
1021
L106
L206
1020
Black
White
Red
4
5
3
6
1022
1023
X200
M02
M02E
:1
:1
:2
:3
V02
F200
(1A)
:1
:2
:3
X1200
X1201
:1
V03
V04
Paper Roll-Up Motor
3-32
5OM-1513

5OM-1513
0908-001 4-A
第四章
电线连接图
本章节记载了电线连接图。
因含有一定的难度,参考时请充分注意。