5OM-1513-001_w - 第52页
F 4 P R A F 4 F 4 F 4 F 4 F 6 F 6 Y071 Y070 Upward Movement Stencil T op Holder (Rear Right Side) Stencil T op Holder (Right Side) Stencil T op Holder (Left Side) Stencil T op Holder (Left Side) Lock Lock Lock Lock F 4 F…

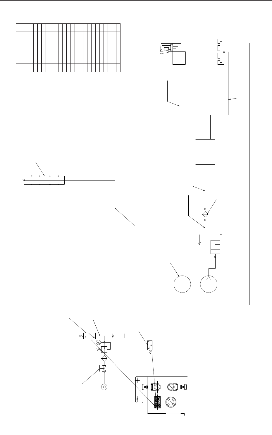
气路图 ( 气路组合、吹气 )
0908-001-(1090000201)
No. Name Q'ty
1 Combinations Unit 1
2 Pressure Switch 1
3 Air Pressure Detection 1
4 Blower 1
5 Pipe Joint 1
6 Filter 1
|50 Duct
M
|19 Duct
Direction of Exhaust
Direction of Suction
|35 Duct
|50 Duct
Blower Unit Changeover Section
PCB Vacuum Jig
Cleaning Section
Setting 0.35MPa
(3.6 k g f / cm )
2
F10
L1500
F4
L800
SET
OUT
PRESSURE
SET
OUT
PRESSURE
G
G
1
3
2
4
6
5
2
(3.6 k g f / cm )
Setting 0.45MPa
1-2
5OM-1513

F4
P
R
A
F4
F4
F4
F4
F6
F6
Y071
Y070
Upward
Movement
Stencil Top Holder
(Rear Right Side)
Stencil Top Holder
(Right Side)
Stencil Top Holder
(Left Side)
Stencil Top Holder
(Left Side)
Lock
Lock
LockLock
F4
F4
F4
F4
F4
F4
Rear Squeegee
Up/Down Movement
Front Squeegee
Up/Down Movement
F6
F4
L2500
F4
L2700
Rear Squeegee ClampingFront Squeegee Clamping
R1
P
P
A
EXH
OUT
SUP
Lock
Lock
Upward
Movement
F4
F4
F4
F4F4
F4
F4
Squeegee Intermediate
Stopper
Squeegee Intermediate
Stopper
Upward
Movement
Upward
Movement
F6
L1100
F6
L2300
F6
L1500
F6
L2000
F6 L1700
F4
L2600
Cable Bearer
Cable Bearer
SET
G
G
11
12
13
29
13
30
17
17
2626
14
16
25
29
27
15
18
18
19
28
23
24
20 20
19
21
22
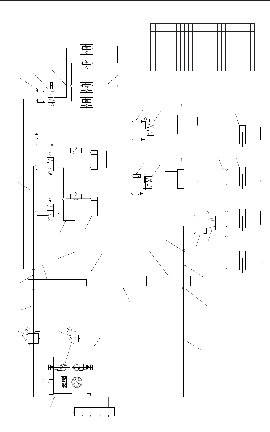
气路图 ( 丝网架、刮板头 )
0908-001-(1090000201)
No. Name Q'ty
11 Regulator 1
12 Electroneumatic Regulator 1
13 Union Y 2
14 Street Elbow 1
15 Pipe Joint 1
16 Solenoid Valve Unit 1
17 Speed Controller 2
18 Mechanical Valve 2
19 Silencer 4
20 Cylinder 2
21 Mechanical Valve 1
22 Silencer 2
23 Cylinder 1
24 Cylinder 3
25 Solenoid Valve 1
26 Speed Controller 4
27 Silencer 2
28 Cylinder 2
29 Union Y 4
30 Cylinder 2
1-3
5OM-1513

气路图 ( 传送带、线路板吸盘部 )
0908-001-(1090000201)
F6
L2600
F6
L900
Flat Cable
Cable Bearer
F6
L1800
F4 L250
L Conveyor PCB Stopper
R Conveyor PCB Stopper
PCB Chuck
F4
L4000
F4
L4000
Y55
Y54
Y51
Y50
Y51
Y50
SET
31
31
34
35
36
32
37
32
33
33
No. Name Q'ty
31 Solenoid Valve 2
32 Speed Controller 4
33 Cylinder 2
34 Solenoid Valve 1
35 Regulator 1
36 Speed Controller 2
37 Cylinder 1
1-4
5OM-1513