机器设置与安装.pdf - 第182页

MSR 服务手册 6.2 基板 功能说明 6 . 2 - 2 1 D 1 4 S C C - 8 5 - 4 5 0 - A 0 6.2.7 识别基板( 识别基板( 识别基板( 识别基板( RC7 基板 )功能说明 基板)功能 说明 基板)功能 说明 基板)功能 说明 ► 型号 型号 型号 型号 N1F8RC5 (F S8000-RC 5) ► 动作说明 动作说明 动作说明 动作说明 为配置有奔腾 CPU 的高速识别板。 配置有 4ch…

100%1 / 234
MSR
服务手册
6.2 基板功能说明
D14SCC-85-450-A0 6.2-20
电池
电池电池
电池
·
面板
电池规格
电池规格电池规格
电池规格
更换用电池 : CBAT-001
电池寿命 : 3
电池的更换方
电池的更换方电池的更换方
电池的更换方
=确认
确认确认
确认=
更换电池前,务必进行MMC应用和SC应用的备份。(通过电池保存MMCSC双方的内存)。
1. 旋松前部的电池的螺栓,卸下电池配电盘。
2. 卸下中继连接器。
=确认
确认确认
确认=
3分钟以内从中继连接器上卸下原来的电池,并把新的电池插入中继连接器。
3. 卸下固定原电池和电池配电盘的电缆扎匝,并用电缆扎匝把新的电池安装到电池配电盘上。
4. 把电池面板安装到面板前部,拧紧螺栓。
MSR
服务手册
6.2 基板功能说明
6.2-21 D14SCC-85-450-A0
6.2.7 识别基板(
识别基板(识别基板(
识别基板(RC7基板)功能说明
基板)功能说明基板)功能说明
基板)功能说明
型号
型号型号
型号
N1F8RC5 (FS8000-RC5)
动作说明
动作说明动作说明
动作说明
为配置有奔腾CPU的高速识别板。
配置有4ch照相机接口、TV监控器输出、图像读取编码器同步触发脉冲输入于照明控制的光信号接口
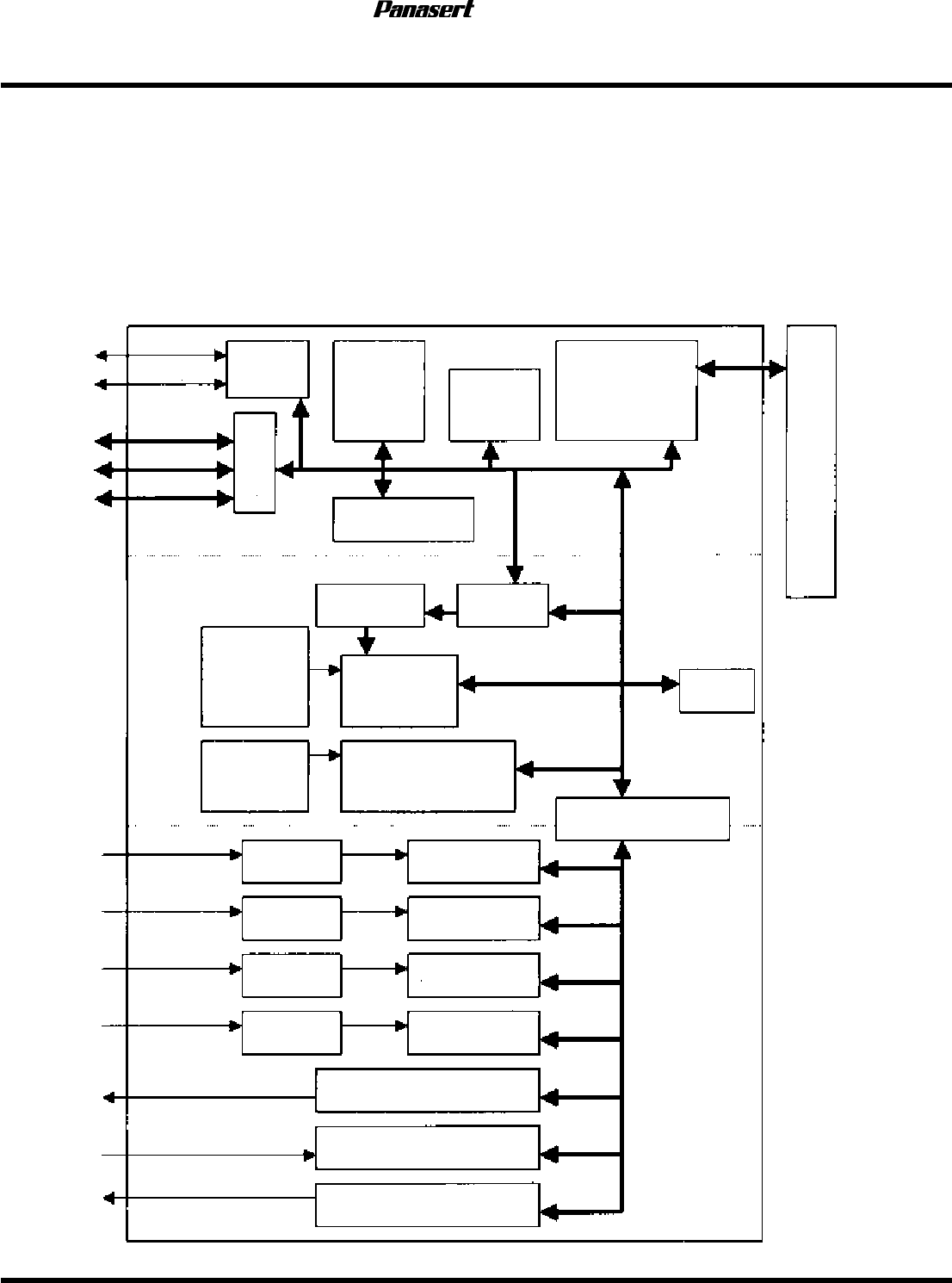
块图
块图块图
块图
RS232C
RS232C
8BIT
8BIT
T/BOX
照相机信号
光信号
DIP·SW
DIP·SW
DIP·SW
DIP·SW
照相机
IF
TV
监视
IF
发输
IF
照明控制
IF
ALU
LUT×4
XBAR
FROM
4MB
照相机信号
照相机信号
照相机信号
照相机
IF
照相机
IF
照相机
IF
SIO
P
I
O
主存
16MB
PCI
·
IF
2
端口
RAM
32kB
Spark CPU
视频
计时×
4
视频
计时
像存
8MB
×
4
形存
8MB
Biggy Pack·IF
C
·
P
C
I
线
MSR
服务手册
6.2 基板功能说明
D14SCC-85-450-A0 6.2-22
规格
规格规格
规格
CPU
富士通 MB86831 80MHz
主存储器
DRAM : 16MB
图像存储器 2048 × 2048 × 8bit × 4
图形存储器 2048 × 2048 × 4bit × 1
程序、数据ROM
FROM : 2MB
存储器
主双端口存储器
SRAM : 64kB
LUT
输入数据 : 8bit选择、输出数据 : 8bit
图表数 : 输入8bit8个图表
输入10bit2个图表
(对各图像存储器输入数据的变换图表)
图像输入 黑白照相机 4ch
100万像素照相机/NTSC照相机
图像输入 监控TV 1ch
RG [SYNC]B 模拟彩色输出)
图形屏蔽 可以屏蔽每1
并联IF 8bit输入 : 2ch(选购件)
串联IF
RS232C : 2ch
操作盘IF 4bit并联输入:1ch
=确认
确认确认
确认=
备用元件的基板上设定有出厂时的标准双列直插式开关。
使用时,请对每一机种都设定双列直插式开关。
每一机种的双列直插式开关的设定请参考后面记载的双列直插式开关设定表。
LED显示
显示显示
显示
RUN
FAIL
LED
:
绿
LED
:
RUN
如果RC板的系统ROM正常引导,灯亮。
FAIL
如果电源ON,灯亮;如果CPU的内部自我诊断(存储器检查等)正常结束,灯灭。
如果SC板发生硬件错误或者系统软件错误,灯亮