机器设置与安装.pdf - 第178页
MSR 服务手册 6.2 基板 功能说明 6 . 2 - 1 7 D 1 4 S C C - 8 5 - 4 5 0 - A 0 6.2.6 SC 基板功能说明 基板功能说明 基板功能说明 基板功能说明 ► 型号 型号 型号 型号 N1F8SC1 (F S8000- SC1) ► 动作说明 动作说明 动作说明 动作说明 32 位 CPU 和搭载有专用用 户 IC 的 SC 卡,通过 OX 语言, 主要控制机器的 光 I/O 、副 操作盘…

MSR
服务手册
6.2 基板功能说明
D14SCC-85-450-A0 6.2-16
►规格
规格规格
规格
主CPU 英特尔 386EX (20MHz) × 2
主存储器 运行内存 : RAM 256kB × 2
共用内存 : RAM 256kB × 2
联锁 最大10点
串联IF RS232C 1ch(简易IF规格)
MMC•IF
2端口RAM 64kB
CPU监控器 通过监视定时器检测失控、复位停止
主要部位
总线
Compact PCI 32bit
通信CPU
NEC V25 × 2
存储器
ROM 128kB × 2
RAM 128kB × 2
通信部
光通信IF 4ch(4轴/ch) 1Mbps
=确认
确认确认
确认=
本基板对双列直插式开关以及跳接开关没有任何设定。
►LED显示
显示显示
显示
RUN
1
2
LED
色
:
绿
1
如果控制1轴 ~ 8轴的CPU的系统ROM正常引导,灯亮。
CPU正常运行程序过程中,灯亮。
2
如果控制9轴 ~ 16轴的系统ROM正常引导,灯亮。
CPU正常运行程序过程中,灯亮。

MSR
服务手册
6.2 基板功能说明
6.2-17 D14SCC-85-450-A0
6.2.6 SC基板功能说明
基板功能说明基板功能说明
基板功能说明
►型号
型号型号
型号
N1F8SC1 (FS8000-SC1)
►动作说明
动作说明动作说明
动作说明
32位CPU和搭载有专用用户IC的SC卡,通过OX语言,主要控制机器的光I/O、副操作盘。
并且,通过编码器输入,实现循环计时功能。
另外,内置自动完成调整功能,控制6轴的自宽调整用脉冲控制驱动器。
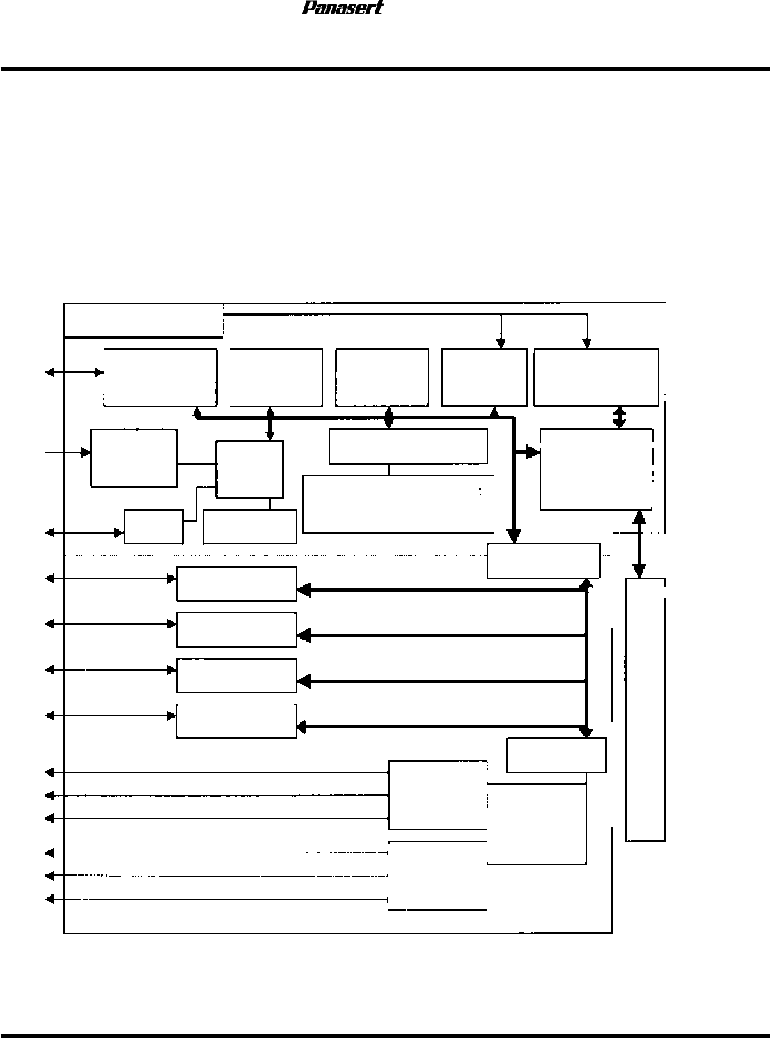
►块图
块图块图
块图
Batte
Sub
panel IF
S
y
stem
128kB
User ROM
128kB
Work RAM
256kB
SRAM for MMC
448kB
PCIwIF
2 ports
32kB
SC execution
Pro
g
ram RAM
Rela
y
RAM
CPU
i 386
Encoder
input IF
Communi
cation
Optical I/O w
I/O board
3 axes
p
ulse
contro
FPGA
Automatic width
control board
C
w
P
C
I
b
u
s
Optical
RS232C
RESE
MMC
用
SRAM
448kB
工作
RAM
256kB
用
户
ROM
128kB
系
统
ROM
128kB
编码
器
输
入
IF
CPU
i 386
SC
运
行用
户
IC
PCI
·
IF
2
端口
RAM
32kB
程序
RAM 256kB
继电
器
RAM
32kB
I/O
基板
IF
光
I/O
·
IF
光
I/O
·
IF
光回路
光回路
C
·
P
C
I
总
线
蓄
电
池
副操作
盘
IF
通信
RESET
RS232C
光回路
光回路
光
I/O
·
IF
光
I/O
·
IF
自
宽
基板
IF
3
轴脉冲控制
FPGA
3
轴脉冲控制
FPGA

MSR
服务手册
6.2 基板功能说明
D14SCC-85-450-A0 6.2-18
►规格
规格规格
规格
CPU
英特尔386EX 25MHz
ROM Flash ROM 256kB
主存储器 SRAM 256kB(带后备)
串联IF RS232C 1ch(OX程序调试用)
MMC•IF 2 ports RAM 32kB
MMC用存储器 SRAM 448Kb(带后备)
S/C运行部 用户IC 基本命令0.05μs/step
程序用存储器 SRAM 256kB(带后备)
继电器用存储器 SRAM 4Kb(带后备)
编码器输入 绝对•编码器输入
主要部位
总线
Compact PCI 32bit
I/O部 线I/O•IF 4回路(512点)
宽度自动调整部
PMC•IF
6轴
=确认
确认确认
确认=
本基板对双列直插式开关以及跳接开关没有任何设定。