机器设置与安装.pdf - 第202页
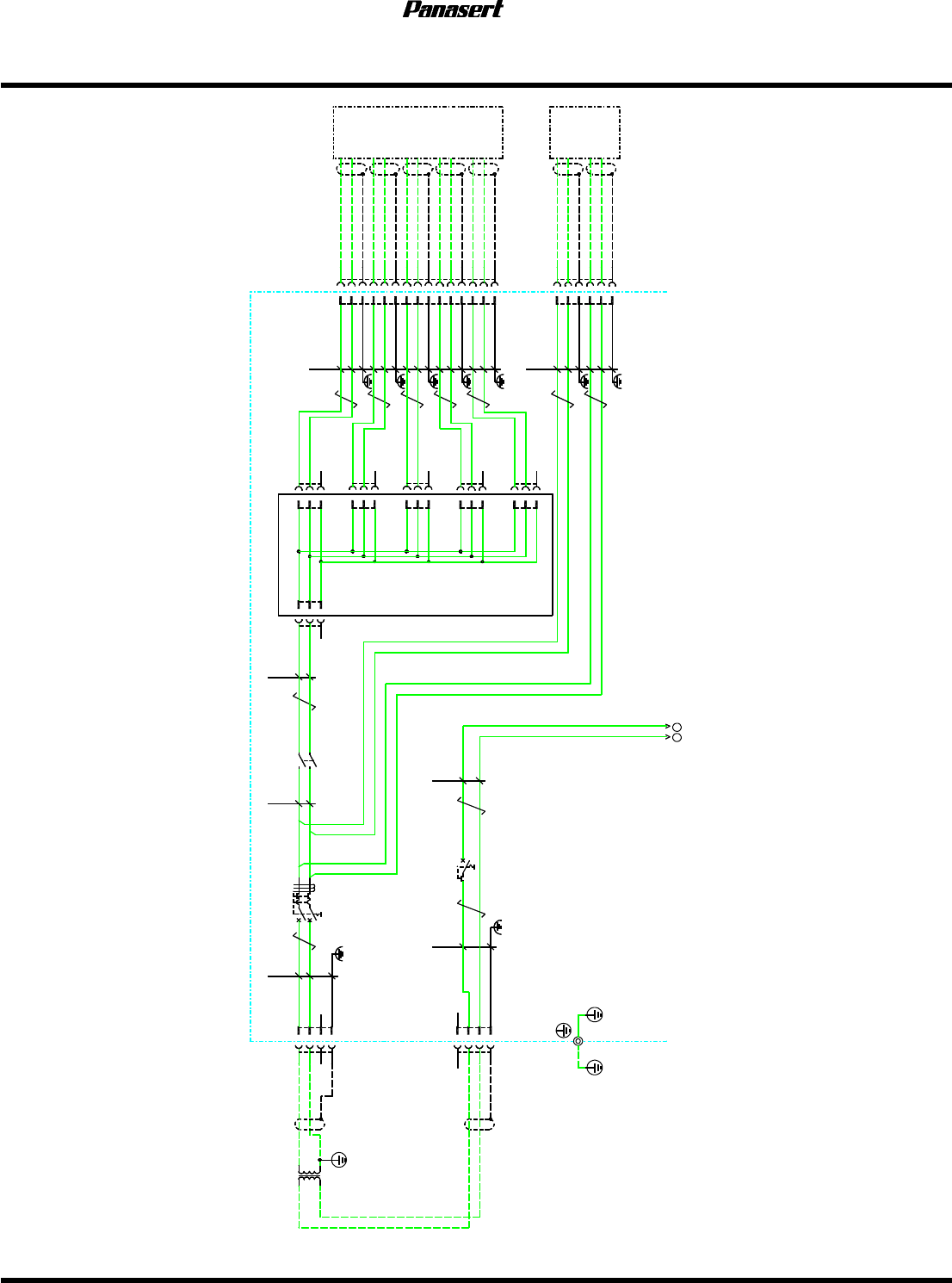
MSR 服务手册 6.5 配电 盘电路图 6 . 5 - 7 D 1 4 S C C - 8 2 - 1 9 0 - A 0 9 1 7 8 0 4 - 2 ( N O T . D ) U 1 0 4 9 1 7 8 0 4 - 2 AWG10 B K B K B K H N O T . D P 3 2 6 M / D H AWG16 B K P o w A 1 A 2 B 1 - X M A C 2 V 2 B 2 AWG16 B K…

MSR
服务手册
6.5 配电盘电路图
D14SCC-82-190-A0 6.5-6
1
2
3
1
2
3
-
X
M
A
C
1
V
1
-
X
M
A
C
1
V
1
4
4
3
1
9
1
-
1
5
P
3
1
9
1
-
1
5
R
1
AWG18
B
K
1
2
3
A
C
1
1
2
3
A
C
2
1
2
3
A
C
3
1
2
3
A
C
4
5
2
1
9
-
0
3
A
5
2
1
9
-
0
3
A
5
2
1
9
-
0
3
A
5
2
1
9
-
0
3
A
1
2
3
A
C
I
N
5
2
1
9
-
0
3
A
1
2
3
A
C
I
N
3
1
9
1
-
0
3
R
1
1
2
3
A
C
1
1
2
3
A
C
2
1
2
3
A
C
3
1
2
3
A
C
4
3
1
9
1
-
0
3
R
1
3
1
9
1
-
0
3
R
1
3
1
9
1
-
0
3
R
1
3
1
9
1
-
0
3
R
1
A
C
d
i
v
a
r
i
c
a
t
e
P
C
B
1
M
B
K
B
K
5
5
6
6
7
7
8
8
9
9
1
0
1
0
1
1
1
1
1
2
1
2
B
K
B
K
B
K
B
K
B
K
B
K
B
K
B
K
B
K
N
O
T
.
D
P
r
i
n
t
e
r
A
C
m
o
d
u
l
e
T
r
a
n
s
f
e
r
d
r
i
v
e
r
1
T
r
a
n
s
f
e
r
d
r
i
v
e
r
2
1
2
3
-
X
M
A
C
1
V
2
4
5
6
Q
F
3
M
O
N
/
O
F
F
1
2
3
-
X
M
A
C
1
V
2
4
5
6
AWG18
B
K
B
K
B
K
B
K
B
K
B
K
L
o
a
d
e
r
U
n
l
o
a
d
e
r
3
1
9
1
-
0
6
P
3
1
9
1
-
0
6
R
1
AWG18
B
K
B
K
2
4
6
8
K
A
1
M
(
N
O
T
.
D
)
X
1
0
2
Y
1
0
2
AWG18
B
K
B
K
X
1
0
1
Y
1
0
1
-
X
T
R
A
N
S
2
3
1
9
1
-
0
4
P
1
2
3
1
2
3
-
X
T
R
A
N
S
2
3
1
9
1
-
0
4
R
1
4
4
AWG18
B
K
B
K
B
K
V
1
1
3
AWG16
B
K
A
1
A
2
B
1
-
X
T
R
A
N
S
1
1
-
9
1
7
8
0
7
-
2
B
2
-
X
T
R
A
N
S
1
1
-
9
1
7
8
0
9
-
2
A
1
A
2
B
1
B
2
V
1
0
1
W
1
0
1
AWG10
B
K
B
K
-
X
A
C
2
0
0
V
1
-
X
A
C
2
0
0
V
1
C
P
3
1
V
/
1
5
D
N
Q
F
4
M
(
1
5
A
)
E
G
3
2
F
/
1
0
A
3
0
m
A
T
U
V
Q
F
3
M
(
1
0
A
)
1
K
V
A
Y
B
K
3
1
6
0
4
0
-
2
9
1
7
8
0
4
-
2
9
1
7
8
0
5
-
2
3
1
6
0
4
1
-
2
M
a
i
n
b
o
d
y
s
e
c
t
i
o
n
(
P
o
w
e
r
s
o
u
r
c
e
u
n
i
t
1
)
X
1
0
0
Y
1
0
0
M
3
0
4
4
3
-
3
8
-
2
0
0
(
F
B
-
2
7
8
8
)
1
3
1
3
1
4
1
4
1
5
1
5
B
K
B
K
B
K
1
2
3
A
C
5
5
2
1
9
-
0
3
A
1
2
3
A
C
5
3
1
9
1
-
0
3
R
1
2
0
0
V
/
1
0
0
V
T
M
X
W
V
*
1
:
T
h
e
p
o
w
e
r
s
u
p
p
l
y
c
i
r
c
u
i
t
o
f
t
h
e
p
o
w
e
r
s
o
u
r
c
e
u
n
i
t
1
i
s
s
h
o
w
n
i
n
t
h
e
b
o
l
d
s
i
n
g
l
e
d
o
t
c
h
a
i
n
l
i
n
e
.
R
e
c
o
g
n
i
t
i
o
n
m
o
n
i
t
o
r
l
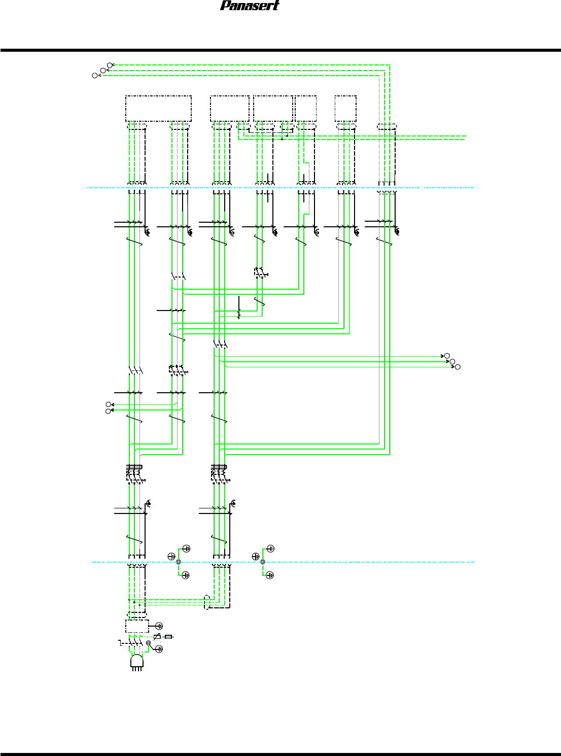
k
E 详细图
主体部[配电装置 1]
打印机
AC 模块
搬送驱动器 1
搬送驱动器 2
识别监视器
上料机
卸料机
※1:1 断续线粗线内表示配电装置 1 电源电路

MSR
服务手册
6.5 配电盘电路图
6.5-7 D14SCC-82-190-A0
9
1
7
8
0
4
-
2
(
N
O
T
.
D
)
U
1
0
4
9
1
7
8
0
4
-
2
AWG10
B
K
B
K
B
K
H
N
O
T
.
D
P
3
2
6
M
/
D
H
AWG16
B
K
P
o
w
A
1
A
2
B
1
-
X
M
A
C
2
V
2
B
2
AWG16
B
K
B
K
B
K
B
K
A
1
A
2
B
1
-
X
M
A
C
2
V
2
B
2
N
O
T
.
D
W
1
0
2
V
1
0
2
U
1
0
2
W
1
0
4
V
1
0
3
S
I
G
1
-
9
1
7
8
0
9
-
2
1
-
9
1
7
8
0
7
-
2
3
1
6
0
4
0
-
2
9
1
7
8
0
4
-
2
1
3
K
w
A
1
A
2
B
1
-
X
M
A
C
2
V
6
B
2
AWG10
B
K
B
K
B
K
B
K
A
1
A
2
B
1
-
X
M
A
C
2
V
6
B
2
S
F
.
D
W
1
0
7
V
1
0
7
U
1
0
7
1
-
9
1
7
8
0
9
-
2
1
-
9
1
7
8
0
7
-
2
3
1
6
0
4
1
-
2
9
1
7
8
0
5
-
2
P
o
w
P
3
2
6
M
/
D
AWG16
3
1
6
0
4
0
-
2
9
1
7
8
0
4
-
2
A
1
A
2
B
1
-
X
M
A
C
2
V
4
B
2
1
-
9
1
7
8
0
9
-
2
9
1
7
8
0
4
-
2
AWG16
B
K
B
K
B
K
V
1
0
8
U
1
0
8
A
1
A
2
B
1
-
X
M
A
C
2
V
4
B
2
1
-
9
1
7
8
0
7
-
2
3
1
6
0
4
0
-
2
S
F
.
D
S
I
G
X
7
5
0
w
Y
1
K
w
P
3
2
6
M
/
D
X
Y
T
1
0
0
w
P
o
w
S
I
G
A
1
A
2
B
1
-
X
M
A
C
2
V
1
B
2
1
-
9
1
7
8
0
9
-
2
9
1
7
8
0
4
-
2
AWG16
B
K
B
K
B
K
A
1
A
2
B
1
-
X
M
A
C
2
V
1
B
2
1
-
9
1
7
8
0
7
-
2
3
1
6
0
4
0
-
2
Q
F
5
M
O
N
/
O
F
F
P
8
0
0
0
c
o
n
t
r
o
l
l
e
r
A
1
A
2
B
1
-
X
M
A
C
2
V
7
B
2
A
1
A
2
B
1
-
X
M
A
C
2
V
7
B
2
Q
F
5
M
O
N
/
O
F
F
1
-
9
1
7
8
0
9
-
2
1
-
9
1
7
8
0
7
-
2
3
1
6
0
4
0
-
2
9
1
7
8
0
4
-
2
AWG16
B
K
B
K
B
K
B
K
W
1
0
3
V
1
0
3
U
1
0
3
W
a
s
t
e
r
e
c
e
p
t
a
c
l
e
A
1
A
2
B
1
-
X
M
A
C
2
V
9
B
2
A
1
A
2
B
1
-
X
M
A
C
2
V
9
B
2
Q
F
2
M
O
N
/
O
F
F
1
-
9
1
7
8
0
9
-
2
1
-
9
1
7
8
0
7
-
2
3
1
6
0
4
1
-
2
9
1
7
8
0
5
-
2
t
o
I
N
A
1
A
2
B
1
A
1
A
2
B
1
t
o
I
N
B
2
B
2
M
a
i
n
s
w
i
t
c
h
w
i
t
h
b
r
e
a
k
e
r
U
F
a
c
t
o
r
y
p
o
w
e
r
s
u
p
p
l
y
Z
N
o
i
s
e
f
i
l
t
e
r
V
1
0
0
W
1
0
0
B
K
U
1
0
1
V
1
0
1
W
1
0
1
AWG10
B
K
B
K
B
K
1
2
3
4
K
M
1
M
(
H
N
O
T
.
D
)
6
5
2
4
K
A
2
M
8
6
AWG16
B
K
B
K
B
K
W
1
0
3
V
1
0
3
U
1
0
3
U
1
0
1
V
1
0
1
W
1
0
1
AWG10
B
K
B
K
B
K
AWG10
B
K
B
K
AWG10
B
K
B
K
B
K
1
2
3
4
K
M
2
M
(
S
F
.
D
)
6
5
U
1
0
6
V
1
0
6
W
1
0
6
A
1
A
2
B
1
t
o
I
N
B
2
t
o
I
N
A
1
A
2
B
1
B
2
V
1
0
5
W
1
0
5
-
X
A
C
2
0
0
V
1
-
X
A
C
2
0
0
V
1
-
X
A
C
2
0
0
V
2
-
X
A
C
2
0
0
V
2
U
1
0
5
U
1
0
0
B
K
AWG10
B
K
B
K
A
W
G
1
0
BK
BK
C
P
3
2
V
/
1
0
D
N
Q
F
6
M
(
1
0
A
)
C
P
3
3
V
/
1
0
D
N
Q
F
5
M
(
1
0
A
)
E
G
3
3
F
/
3
0
A
3
0
m
A
T
U
V
Q
F
1
M
(
3
0
A
)
E
G
3
3
F
/
3
0
A
3
0
m
A
T
U
V
Q
F
2
M
(
3
0
A
)
P
E
A
1
A
2
B
1
-
X
M
A
C
2
V
3
B
2
1
-
9
1
7
8
0
9
-
2
9
1
7
8
0
5
-
2
A
1
A
2
B
1
-
X
M
A
C
2
V
3
B
2
1
-
9
1
7
8
0
7
-
2
3
1
6
0
4
1
-
2
W
1
0
6
V
1
0
6
U
1
0
6
3
1
6
0
4
0
-
2
U
1
0
3
W
1
0
3
3
1
6
0
4
0
-
2
AWG10
AWG16
B
K
B
K
B
K
B
K
AWG16
AWG16
2
-
9
1
7
8
0
7
-
2
3
1
6
0
4
1
-
2
3
1
6
0
4
0
-
2
2
-
9
1
7
8
0
9
-
2
9
1
7
8
0
5
-
2
9
1
7
8
0
4
-
2
2
-
9
1
7
8
0
7
-
2
3
1
6
0
4
1
-
2
3
1
6
0
4
0
-
2
2
-
9
1
7
8
0
9
-
2
9
1
7
8
0
5
-
2
9
1
7
8
0
4
-
2
*
1
:
T
h
e
p
o
w
e
r
s
u
p
p
l
y
c
i
r
c
u
i
t
o
f
t
h
e
p
o
w
e
r
s
o
u
r
c
e
u
n
i
t
1
i
s
s
h
o
w
n
i
n
t
h
e
b
o
l
d
s
i
n
g
l
e
d
o
t
c
h
a
i
n
l
i
n
e
.
r
q
p
n
m
o
l
k
3
-
p
h
a
s
e
A
C
2
0
0
V
F 详细图
附断路器
主 SW
噪声过滤器
※1:1 断续线粗线内表示配电装置 1 电源电路
工场电源
三相 AC200V

MSR
服务手册
6.5 配电盘电路图
D14SCC-82-190-A0 6.5-8
A
1
A
2
B
1
A
1
A
2
B
1
-
X
M
A
C
2
V
5
-
X
M
A
C
2
V
5
-
X
M
A
C
2
V
1
2
-
X
M
A
C
2
V
1
2
B
2
B
2
A
1
A
2
B
1
A
1
A
2
B
1
-
X
M
A
C
2
V
1
1
-
X
M
A
C
2
V
1
1
B
2
B
2
A
1
A
2
B
1
A
1
A
2
B
1
-
X
M
A
C
2
V
8
-
X
M
A
C
2
V
8
B
2
B
2
1
-
9
1
7
8
0
9
-
2
1
-
9
1
7
8
0
7
-
2
9
1
7
8
0
5
-
2
3
1
6
0
4
1
-
2
9
1
7
8
0
4
-
2
3
1
6
0
4
0
-
2
1
-
9
1
7
8
0
9
-
2
1
-
9
1
7
8
0
7
-
2
9
1
7
8
0
5
-
2
3
1
6
0
4
1
-
2
9
1
7
8
0
4
-
2
3
1
6
0
4
0
-
2
1
-
9
1
7
8
0
9
-
2
1
-
9
1
7
8
0
7
-
2
9
1
7
8
0
4
-
2
3
1
6
0
4
0
-
2
N
O
T
.
D
(
Z
B
P
C
)
(
Z
A
P
C
)
M
1
t
o
F
A
N
y
1
0
S
I
G
P
o
w
S
I
G
P
o
w
AWG10
AWG16
B
K
B
K
B
K
B
K
B
K
B
K
B
K
B
K
AWG10
AWG16
AWG16
B
K
B
K
B
K
V
1
0
9
U
1
0
9
W
1
0
9
W
1
1
0
V
1
1
0
U
1
1
0
K
M
3
M
1
2
3
4
5
6
K
M
4
M
1
2
3
4
6
5
P
3
2
6
M
/
D
2
.
5
K
w
Z
A
P
3
2
6
M
/
D
2
.
5
K
w
Z
B
U
1
1
2
V
1
1
2
S
F
.
D
S
F
.
D
Q
F
7
M
O
N
/
O
F
F
J
W
S
1
0
0
-
2
4
/
A
D
C
2
4
V
1
0
0
W
+
V
L
N
-
V
G
S
2
M
+
2
4
V
0
V
AWG18
B
U
B
U
A
W
G
1
0
G
/
Y
3
(
C
-
7
)
T
o
L
D
A
3
0
0
W
2
4
X
T
H
S
C
D
C
2
4
V
3
0
0
W
+
V
L
N
-
V
G
S
1
M
+
2
4
V
0
V
AWG18
B
U
B
U
A
W
G
1
0
G
/
Y
3
(
C
-
7
)
T
o
1
2
1
2
+
2
4
V
S
F
0
V
S
F
+
2
4
V
E
M
0
V
E
M
C
N
2
C
N
2
X
H
P
2
R
C
F
r
o
m
+
-
B
2
B
X
H
A
A
1
A
2
B
1
B
2
1
-
9
1
7
8
0
9
-
2
9
1
7
8
0
4
-
2
AWG16
B
K
B
K
B
K
A
1
A
2
B
1
B
2
1
-
9
1
7
8
0
7
-
2
3
1
6
0
4
0
-
2
O
i
l
c
i
r
c
u
l
a
t
i
o
n
A
1
A
2
B
1
-
X
M
A
C
2
V
1
0
B
2
1
-
9
1
7
8
0
7
-
2
3
1
6
0
4
0
-
2
N
O
T
.
D
A
1
A
2
B
1
-
X
M
A
C
2
V
1
0
B
2
1
-
9
1
7
8
0
9
-
2
9
1
7
8
0
4
-
2
AWG16
B
K
B
K
B
K
B
K
W
1
1
2
V
1
1
2
U
1
1
2
K
M
5
M
1
2
3
4
5
6
(
N
O
T
.
D
)
U106
V106
W106
BK
BK
BK
A
W
G
1
0
AWG10
B
K
B
K
B
K
U
1
1
1
V
1
1
1
V
a
c
u
u
m
p
u
m
p
AWG10
B
K
B
K
B
K
C
P
3
3
V
/
1
0
D
N
Q
F
7
M
(
1
0
A
)
U
1
1
1
V
1
1
1
W
1
1
1
B
U
0
V
E
M
B
U
+
2
4
V
E
M
S
F
.
D
Z
B
P
C
S
F
.
D
Z
A
P
C
AWG10
B
K
B
K
AWG16
B
K
B
K
AWG22
B
U
B
U
A
W
G
1
8
3
6
-
1
0
8
3
6
-
1
0
8
2
4
V
S
F
2
4
V
E
M
3
6
-
1
0
8
(
A
-
6
)
B
U
2
AWG10
S
8
2
J
1
5
0
2
4
A
2
L
D
A
3
0
0
W
2
4
R
S
T
3
3
1
5
0
W
*
1
:
T
h
e
p
o
w
e
r
s
u
p
p
l
y
c
i
r
c
u
i
t
o
f
t
h
e
p
o
w
e
r
s
o
u
r
c
e
u
n
i
t
1
i
s
s
h
o
w
n
i
n
t
h
e
b
o
l
d
s
i
n
g
l
e
d
o
t
c
h
a
i
n
l
i
n
e
.
s
n
m
o
G 详细图
※1:1 断续线粗线内表示配电装置 1 电源电路
油循环
真空泵