4OM-1434-004_w.pdf - 第258页
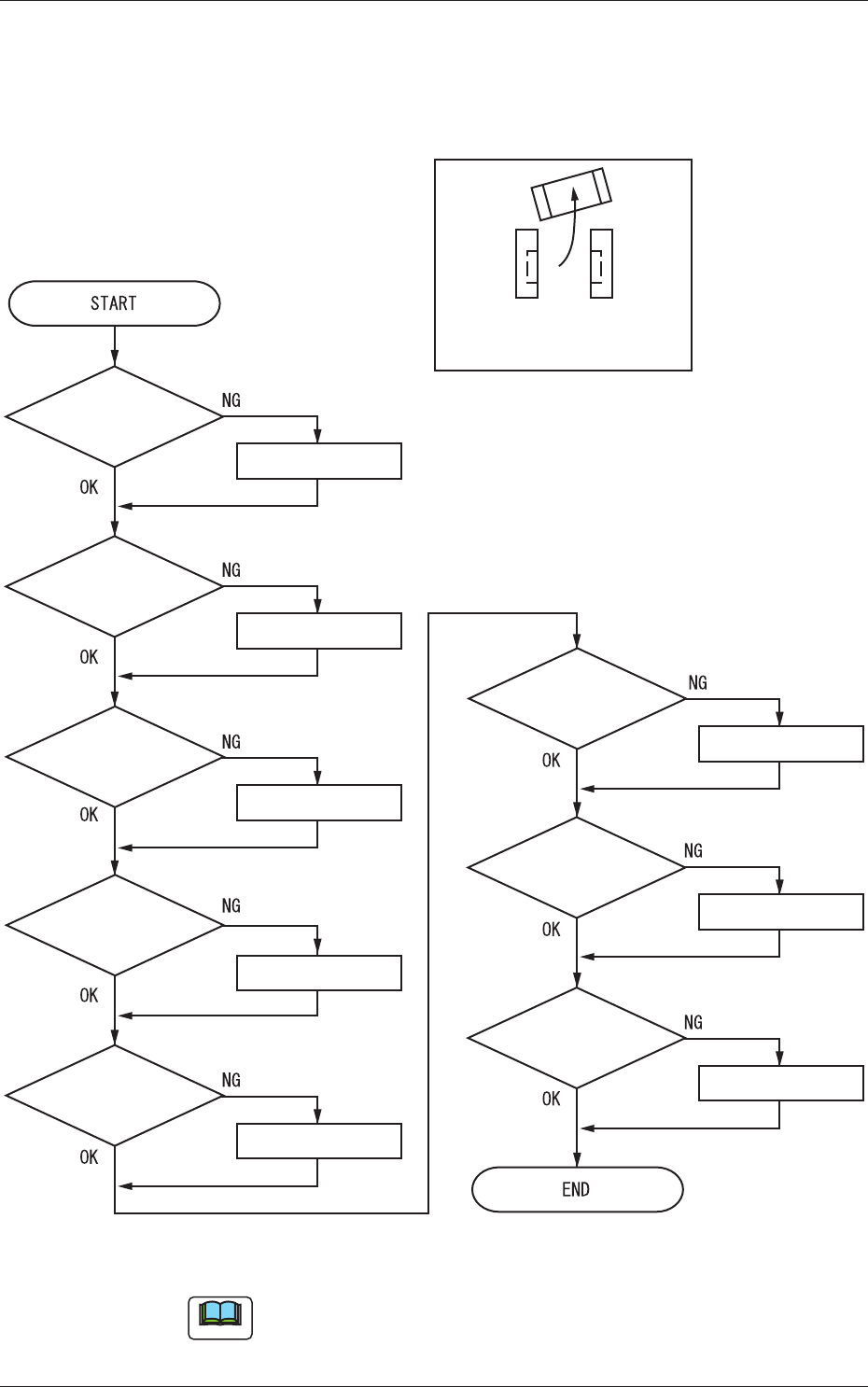
5 - 13 0710-001 (2) 线路板焊盘上的所定位置上无贴装元件痕迹的情况 OK END START OK OK OK NG NG NG NG Fig.4E11 3.2 不同现象下的故障处理 锡膏上没有痕迹 线路板厚度数据的 确认 Z 夹板动作 元件数据库 气管接头 的脱落 修正 调整 修正 更换并调整

5-12
0710-001
3.2 不同现象下的故障处理
(1) 线路板焊盘上的所定位置上有贴装元件痕迹的情况
Fig.4E10
Note
请确认调整和维护菜单的装置诊断 → I/O 诊断 → 输出诊断中
的真空 ON/OFF 动作。
3.2 不同现象下的故障处理
焊盘的所定位置的锡膏上有安
置元件的痕迹
吸取吸嘴受污、
带磁、带电
清扫、消磁、除电
真空过滤器
受污、贴装
线路板厚度数据的
确认
Z 夹板
动作
线路板定位
清扫、更换、修正
修正
调整
重新设定
锡膏的
粘合力
改善
修正
更换
(Note)
元件数据库
真空切换
阀的动作

5-13
0710-001
(2) 线路板焊盘上的所定位置上无贴装元件痕迹的情况
OK
END
START
OK
OK
OK
NG
NG
NG
NG
Fig.4E11
3.2 不同现象下的故障处理
锡膏上没有痕迹
线路板厚度数据的
确认
Z 夹板动作
元件数据库
气管接头
的脱落
修正
调整
修正
更换并调整

5-14
0710-001
(3) 贴装位置偏离与贴装角度偏离的情况
END
START
OK
OK
OK
OK
OK
OK
NG
NG
NG
NG
NG
NG
修正
修正
Fig.4E12
3.2 不同现象下的故障处理
位置偏离
角度偏离
吸嘴的受污、
带磁、带电
吸嘴孔堵塞
线路板厚度
数据的确认
元件数据库
元件形状
的确认
清扫、消磁、除电
调整
检查项目 3.1
气管接头
的脱落
更换并调整