JM-20 操作说明书 Rev06 - 第139页
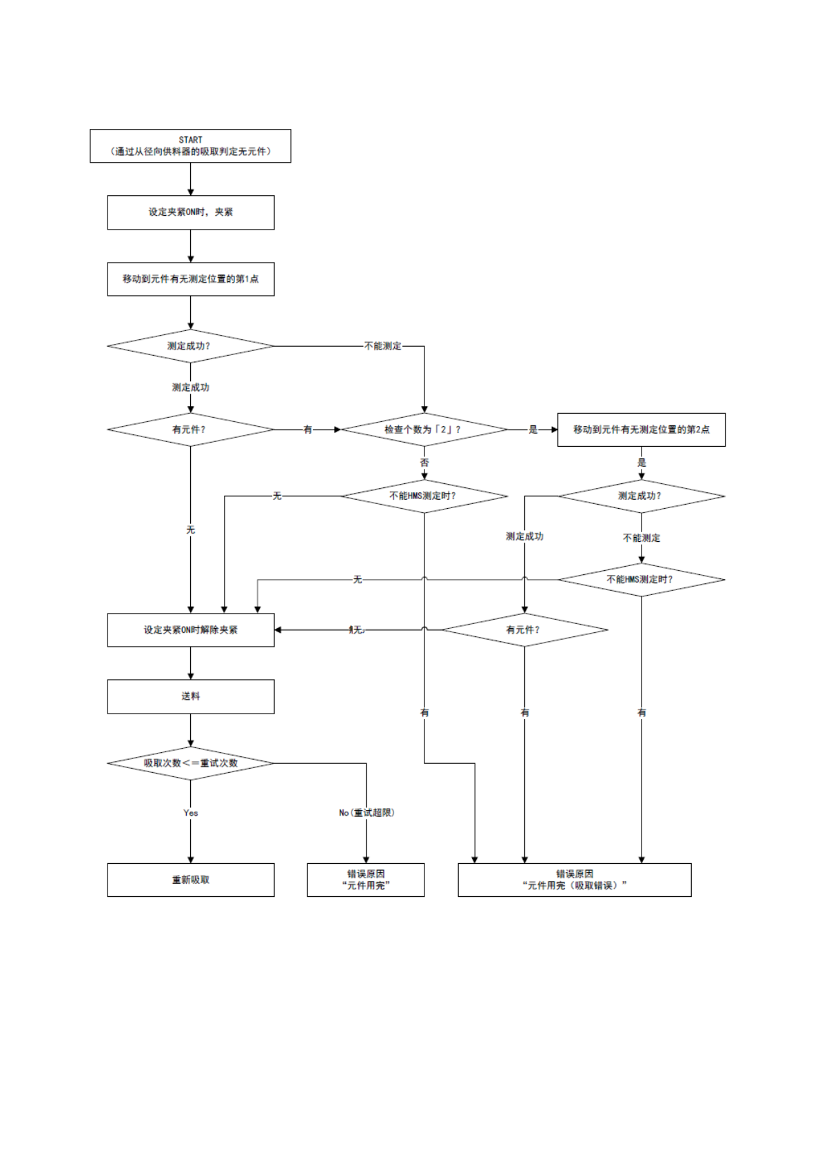
操作手册 Ⅱ 2- 106 HMS 测定动作 的流程如 下 所示。

操作手册Ⅱ
2-105
检查个数
测量位
置的个数。
夹紧
设
定在夹紧的状态下使用 HMS 进行元件有无确认。初始设定为「执行」夹紧。
H
MS 不能进行测定时
设定 HMS 的测定失败时元件有无的状态。初始设定为「有元件」。
偏差 X
Y
距离元件的吸取位置的偏差值。HMS 的元件有无测定位置为
元件的吸取位置 XY + 偏差 XY。
初始设定为「X=-1」「 Y=0」,可示教。
对于 1 个元件,如果存在多个吸取数据,将移动到最先发现的吸取数据的吸取位置。
※请对无元件和有元件两种情况,示教可进行 HMS 测定的位置。
判定值
用于
判定有无元件。
H
MS 测定结果 > 判定值 → 有元件 。
HMS 测定结果 ≦ 判定值 → 无元件 。
初始设定为「Z = -18」,可示教。
对于 1 个元件,如果存在多个吸取数据,将移动到最先的吸取数据的吸取位置。
※
判定值请参考以下公式输入。
判定值 = 切带机刀刃测定值(无元件时) +引脚长度- 2mm(引脚被夹紧的引脚长度)

操作手册Ⅱ
2-106
HMS 测定动作的流程如下所示。

操作手册Ⅱ
2-107
※检查、检查 2 选项卡的数据,根据元件类型等的设置状况,其输入会有限制。
元件类型
芯片
站立
异类元
件判定
吸取位
置偏差
测量贴片基
板面高度
贴片后元件
高度检查
贴片前元件
高度检查
极性
检查
引脚矫正
元件方向
判别设定
元件插入
异常检测
方形芯片
○ ○ ○ ○ ○ ○ × × × ×
方形芯片(LED)
○ ○ ○ ○ ○ ○ × × × ×
圆筒形芯片
○ ○ ○ ○ ○ ○ × × × ×
铝电解电容
○ ○ ○ ○ ○ ○ × × × ×
SOT
○ ○ ○ ○ ○ ○ × × × ×
微调电容器
○ ○ ○ ○ ○ ○ × × × ×
网络电阻
○ ○ ○ ○ ○ ○ × × × ×
SOP
○ ○ ○ ○ ○ ○ × × × ×
HSOP
○ ○ ○ ○ ○ ○ × × × ×
SOJ
○ ○ ○ ○ ○ ○ × × × ×
QFP
○ ○ ○ ○ ○ ○ × × × ×
GaAsFET
○ ○ ○ ○ ○ ○ × × × ×
PLCC (QFJ)
○ ○ ○ ○ ○ ○ × × × ×
PQFP (BQFP)
○ ○ ○ ○ ○ ○ × × × ×
TSOP
○ ○ ○ ○ ○ ○ × × × ×
TSOP2
○ ○ ○ ○ ○ ○ × × × ×
BGA
○ ○ ○ ○ ○ ○ × × × ×
FBGA
○ ○ ○ ○ ○ ○ × × × ×
QFN
○ ○ ○ ○ ○ ○ × × × ×
外形识别元件
○ ○ ○ ○ ○ ○ × × × ×
通用图像
○ ○ ○ ○ ○ ○ × × × ×
单向引脚连接器
○ ○ ○ ○ ○ ○ × × × ×
双向引脚连接器
○ ○ ○ ○ ○ ○ × × × ×
Z
形引脚连接器
○ ○ ○ ○ ○ ○ × × × ×
扩展引脚连接器
○ ○ ○ ○ ○ ○ × × × ×
J
引脚插座
○ ○ ○ ○ ○ ○ × × × ×
鸥翼式插座
○ ○ ○ ○ ○ ○ × × × ×
带减震器的插座
○ ○ ○ ○ ○ ○ × × × ×
插入元件
○ ○ ○ ○ ○ ○ × ○ ○ ○
INS 电解电容
○ ○ ○ ○ ○ ○ ○ × ○ ○
其它元件
○ ○ ○ ○ ○ ○ × × × ×