4OM-1003-007 - 第102页
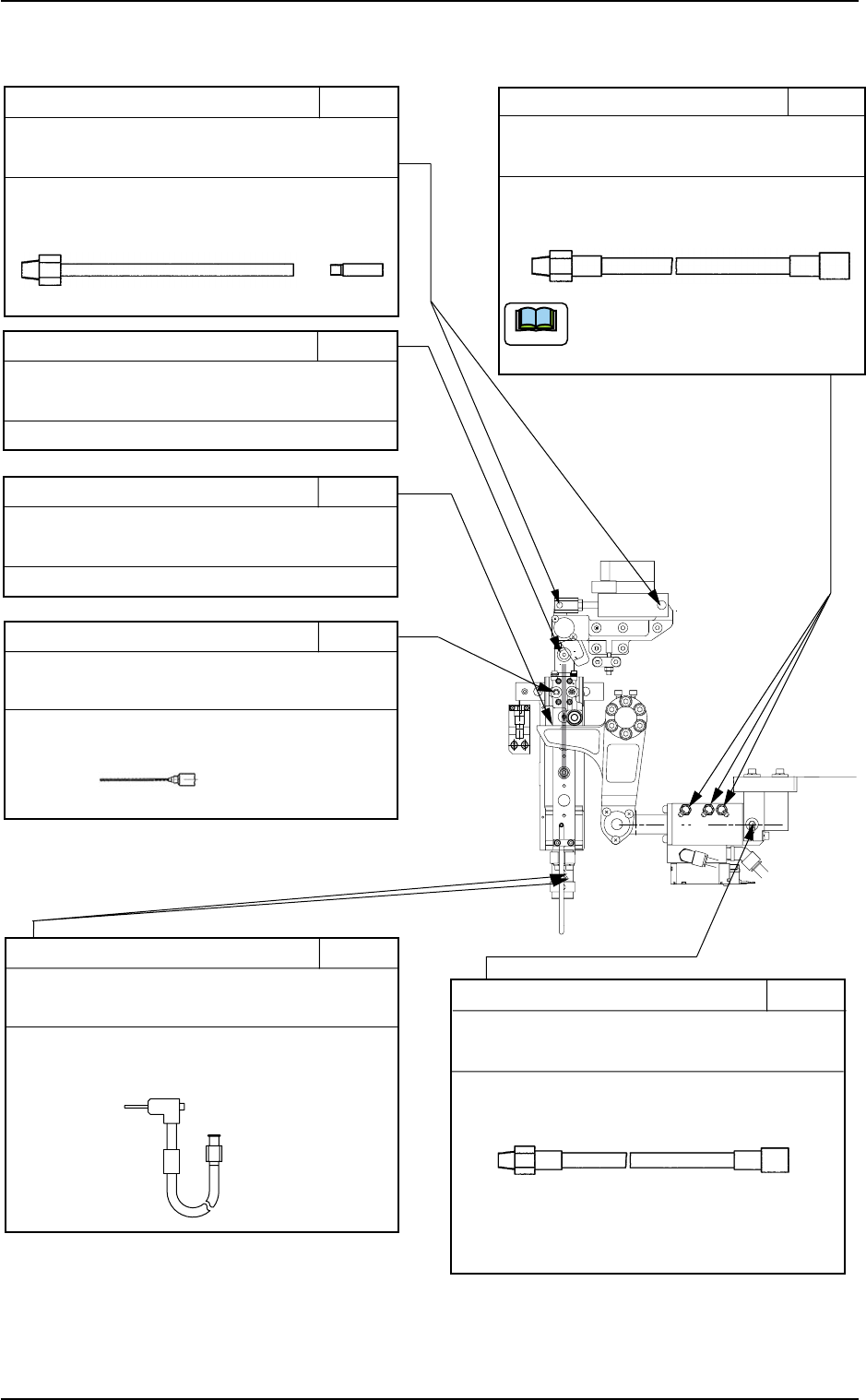
(21) Placement Up/Down Section 1.3 Maintenance Spots 051 1-004 1-39 AIL01ETRP Cylinder Fulcrum 1M34 Every Month Lubrication (MOL YNOC GREASE AP1) Inject grease from the grease nipple with a grease gun. * Use the U- and N…

1.3 Maintenance Spots
0511-002 1-38 AIL01ETRP
Ball Surfaces of Linear Guide Slide Block 3M19
Every 3 Months Lubrication
(DAPHNE EPONEX GREASE No. 1)
Apply grease with a dispense gun.
* Use No. 18 (green) or No. 19 (brown) nozzle.
Grease should be applied every 3 months after the initial
month.
Bearing Guide Planes 1M33
Every Month Lubrication (MOLYNOC GREASE AP1)
Apply grease with a dispense gun.
* Use No. 19 (brown) nozzle.
No.19
No.18
No.19
Fig. 4A43 Placement Height Correction Section

(21) Placement Up/Down Section
1.3 Maintenance Spots
0511-004 1-39 AIL01ETRP
Cylinder Fulcrum 1M34
Every Month Lubrication
(MOLYNOC GREASE AP1)
Inject grease from the grease nipple with a
grease gun.
* Use the U- and N-type attachments.
U-Type N-Type
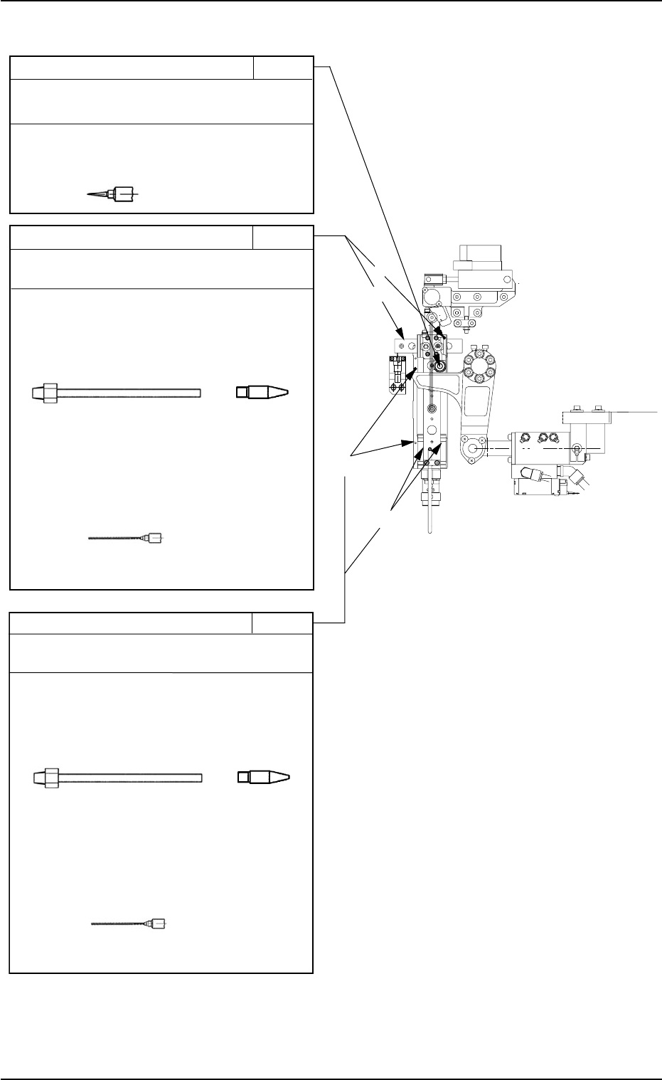
Lever Surface 1M36
Every Month Lubrication
(MOLYNOC GREASE AP1)
Apply the grease by hand or using a brush.
Outer Circumference of Bearing 1M37
Every Month Lubrication
(MOLYNOC GREASE AP1)
Apply grease with a dispense gun.
* Use No. 19 (brown) nozzle.
No.19
Outer Circumference of Cam Follower 1M35
Every Month Lubrication
(MOLYNOC GREASE AP1)
Apply the grease by hand or using a brush.
Roller Rests 3M23
Every 3 Months Lubrication
(DAPHNE EPONEX GREASE No. 3)
Apply grease with a dispense gun.
* Use the PR-type nozzle.
Cylinder Fulcrum 3M23-1
Every 3 Months Lubrication
(DAPHNE EPONEX GREASE No. 1)
Apply grease with a grease gun.
* Use the SPK-3C attachment.
Grease should be applied every 3 months
after the initial month.
Cam Constraining Cylinder 1M37-1
Every Month Lubrication
(DAPHNE EPONEX GREASE No. 3)
Apply grease with a grease gun.
* Use the SPK-3C attachment.
Inject the grease (2.5 cc) to three
places. (7.5 cc in total, Grease
Gun Stroke: 0.6 cc)
Note
Fig. 4A44 Front View of Machine

Cam Follower 3M20
Every 3 Months Lubrication
(DAPHNE EPONEX GREASE No. 1)
Apply grease with a dispense gun.
* Use No. 14 (olive) nozzle.
Linear Guide (Horizontal Plane) 3M21
Every 3 Months Lubrication
(DAPHNE EPONEX GREASE No. 1)
A. Oil Inlets
Inject grease into the oil inlet with a grease
gun.
* Use the U- and P-type attachments.
B. Ball Surfaces
Wipe off old grease with a rag and apply
new one to the ball surfaces with a dispense
gun.
* Use No. 19 (brown) nozzle.
Grease should be applied every 3 months after
the initial month.
Linear Guide (Vertical Plane) 3M22
Every 3 Months Lubrication
(DAPHNE EPONEX GREASE No. 1)
A. Oil Inlets
Inject grease into the oil inlet with a grease
gun.
* Use the U- and P-type attachments.
B. Ball Surfaces
Wipe off old grease with a rag and apply
new one to the ball surfaces with a dispense
gun.
* Use No. 19 (brown) nozzle.
Grease should be applied every 3 months after
the initial month.
U Type
P Type
U Type
P Type
A
B
A
B
Fig. 4A45
Placement Up/Down Section
1.3 Maintenance Spots
0407-002 1-40 AIL01ETRP