4OM-1003-007 - 第406页
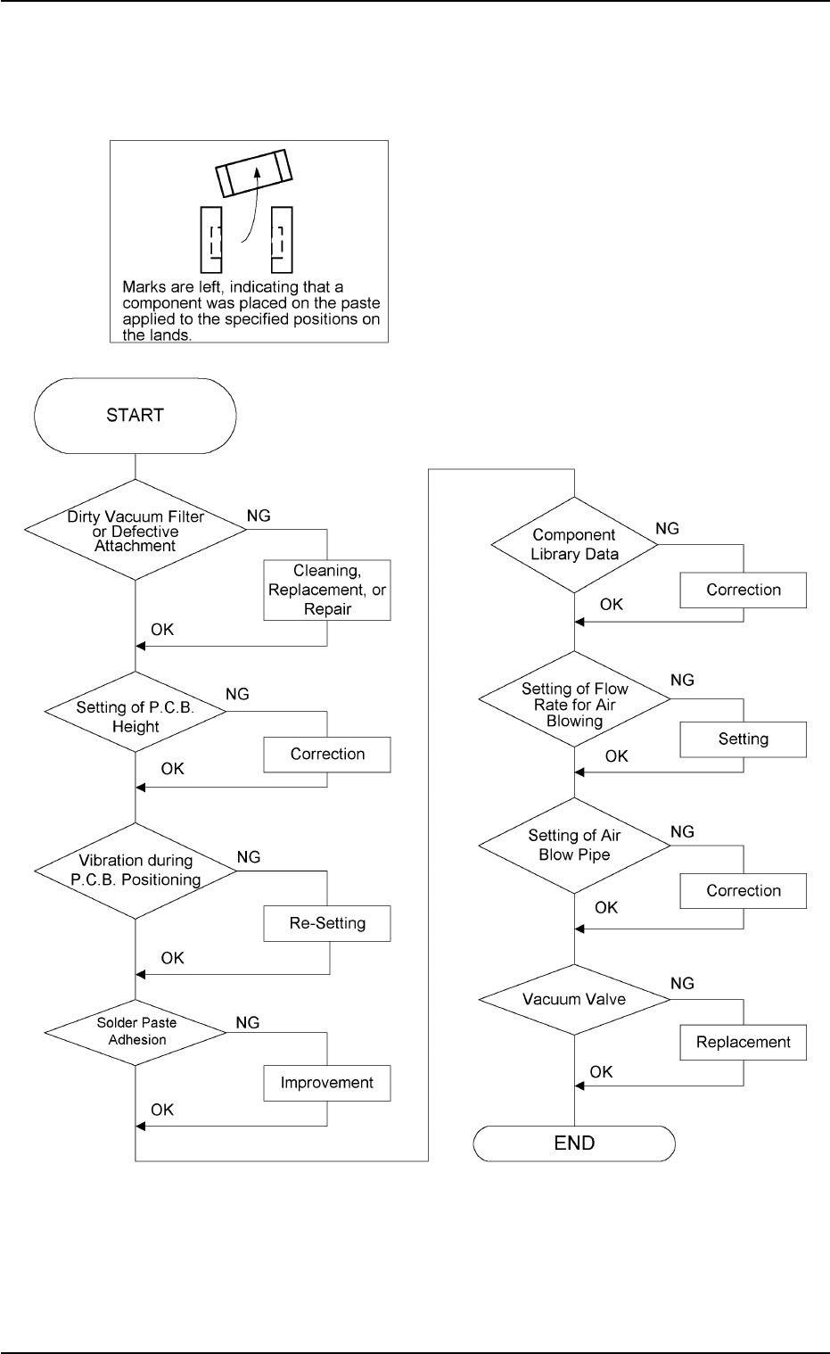
0305-001 2-218 AIL01ETRP 5.3.2 Symptom-Based T roubleshooting (1) Component Placement Marks at Specified Positions on P .C.B. Lands Fig. 4B38 5.3 T roubleshooting on Placement Errors

(2-2) Machine-Based Factors
Shown below are the assumable main factors based on the machine.
When trouble occurs in some of the components (the components of
the same type that have been used in the past actual production), check
for the following factors.
• Worn, Clogged, or Dirty Nozzle
• Nozzle Up/Down Movement Error
• Flow Rate of Broken Vacuum and Performance Error
• Improper Placement Height Level
• Imperfect Holding Power for P.C.B. Positioning
(3) Other Factors
The factors other than the machine-based ones are assumed to be the
shape of the component, the condition of the P.C.B., or the condition of
solder paste or glue.
The factors are shown in the table below.
Check each item and take measures if necessary.
If no quick improvement can be made due to the condition of the P.C.B.
or solder paste, failures can be avoided by slowing down the speed of
component placement or the X/Y table movement for component place-
ment.
Table 4B22
Component A foreign substance exists on the upper surface of a
component and adheres to the vacuum nozzle.
Oil or mold lubricant adheres to the lower surface of a
component.
P.C.B. Some P.C.B.’s vibrate during component placement because
the warpage is great.
Some P.C.B.’s are fixed imperfectly due to variations in shape.
Glue Shortage of Applied Glue
Solder Paste Shortage of Applied Paste
Shortage of Adhesion
0305-001 2-217 AIL01ETRP
5.3 Troubleshooting on Placement Errors

0305-001 2-218 AIL01ETRP
5.3.2 Symptom-Based Troubleshooting
(1) Component Placement Marks at Specified Positions on P.C.B. Lands
Fig. 4B38
5.3 Troubleshooting on Placement Errors

(2) No Component Placement Marks at Specified Positions on P.C.B.
Lands
Fig. 4B39
0403-002 2-219 AIL01ETRP
5.3 Troubleshooting on Placement Errors